返回上一页  首页 | cnbeta报时: 07:28:42
新的癌症疗法有望在一秒钟内完成为期数周的放射治疗过程
发布日期:2020-01-10 14:20:41  稿源:Win10s.COM

据外媒New Atlas报道,目前,放射疗法是治疗癌症的最佳方法之一,但远非完美的解决方案。它需要数周甚至数月的时间,在此期间,健康细胞通常会成为不幸的附带损害。但是,如果整个治疗过程都可以在一秒钟之内结束呢?宾夕法尼亚大学的研究人员现在已经证明了这是可行的。

gr1.jpg

有了正确的工具,杀死癌细胞将变得不再那么困难。例如可以通过辐射或药物相对容易地杀死它们-然而问题是一些疗法往往也会杀死周围的健康细胞。由于放射疗法需要花费数周的时间,因此那些健康细胞受到感染的机会更大,即使破坏了癌症,也会导致各种健康问题。

这就是FLASH放射疗法的用武之地。这种新兴的治疗形式涉及在一秒钟内给患者提供与正常情况下数周内类似的放射量。先前的实验表明,对癌症本身的作用基本相同,但对健康组织的附带损害却大大减少了。

gr3.jpg

对于这项新研究,宾夕法尼亚大学的研究人员发现,通过改变所用基本粒子的类型,他们可以使FLASH放射疗法更加有效。通常,电子是此方法的首选粒子,但它们不会渗透到人体的深处。这意味着它们仅对皮肤癌等较浅的癌症类型真正有用。在这种情况下,研究人员使用了质子,并表明已经在医院中使用的线性加速器可以用于产生这些粒子。由于它们可以更深入地进入人体,因此对于更广泛的肿瘤类型应该更有用。

gr4.jpg

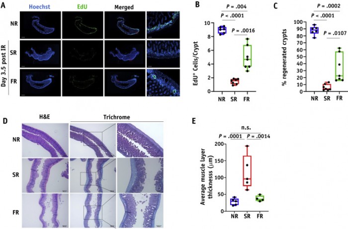
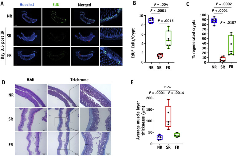
该团队对患有胰腺胁腹肿瘤的小鼠进行了测试,发现该方法确实能够抑制癌症的生长,其有效性与常规放射疗法大致相同。但是重要的是,质子FLASH疗法减少了健康的细胞损失,并且没有引起肠道纤维化,这是放射疗法的常见副作用。

该研究的共同资深作者James M. Metz表示:“这是首次发表的有关证明使用质子而不是电子来产生FLASH剂量,并使用目前用于临床治疗的加速剂是可行的的研究成果。”

研究人员目前正在研究如何将这种疗法转化为临床试验。这包括设计一个可以将质子辐射传递给人类的系统。

该研究发表在《国际放射肿瘤学、生物学、物理学》杂志上。

查看网友评论   返回完整版观看

返回上一页  首页 | cnbeta报时: 07:28:42

文字版  标准版  电脑端

© 2003-2026