返回上一页  首页 | cnbeta报时: 08:52:03
[图]破解衰老密码:新发现有望将人类平均寿命从80提升至400岁
发布日期:2020-01-09 11:20:42  稿源:Win10s.COM

衰老是和每个人息息相关的话题,寻找减缓衰老的方法有助于减少各种疾病。在科学家的不懈努力下,这项研究课题终于有了突破性进展,通过对细胞进行调整的方式已经成功让蠕虫的寿命延长了500%。

秀丽隐杆线虫(C. Elegans)是一种非常小的蠕虫,而在科学家眼中它是研究衰老的目标。这主要是因为它和人类的很多细胞途径相同,而且通常存活时间为3-4周,因此关于寿命的任何变化都可以更快的显现出来,并且易于测量。

在过去的大量研究中,科学家设法使用药物或基因工程来将秀丽隐杆线虫的寿命延长50%或100%。如果放到人类身上,也就是说平均寿命可以从80岁提高到120至160岁。但是在最新研究中,研究小组意外地使蠕虫的寿命比平时长了五倍,相当于可以将人类的寿命拉长至400岁。

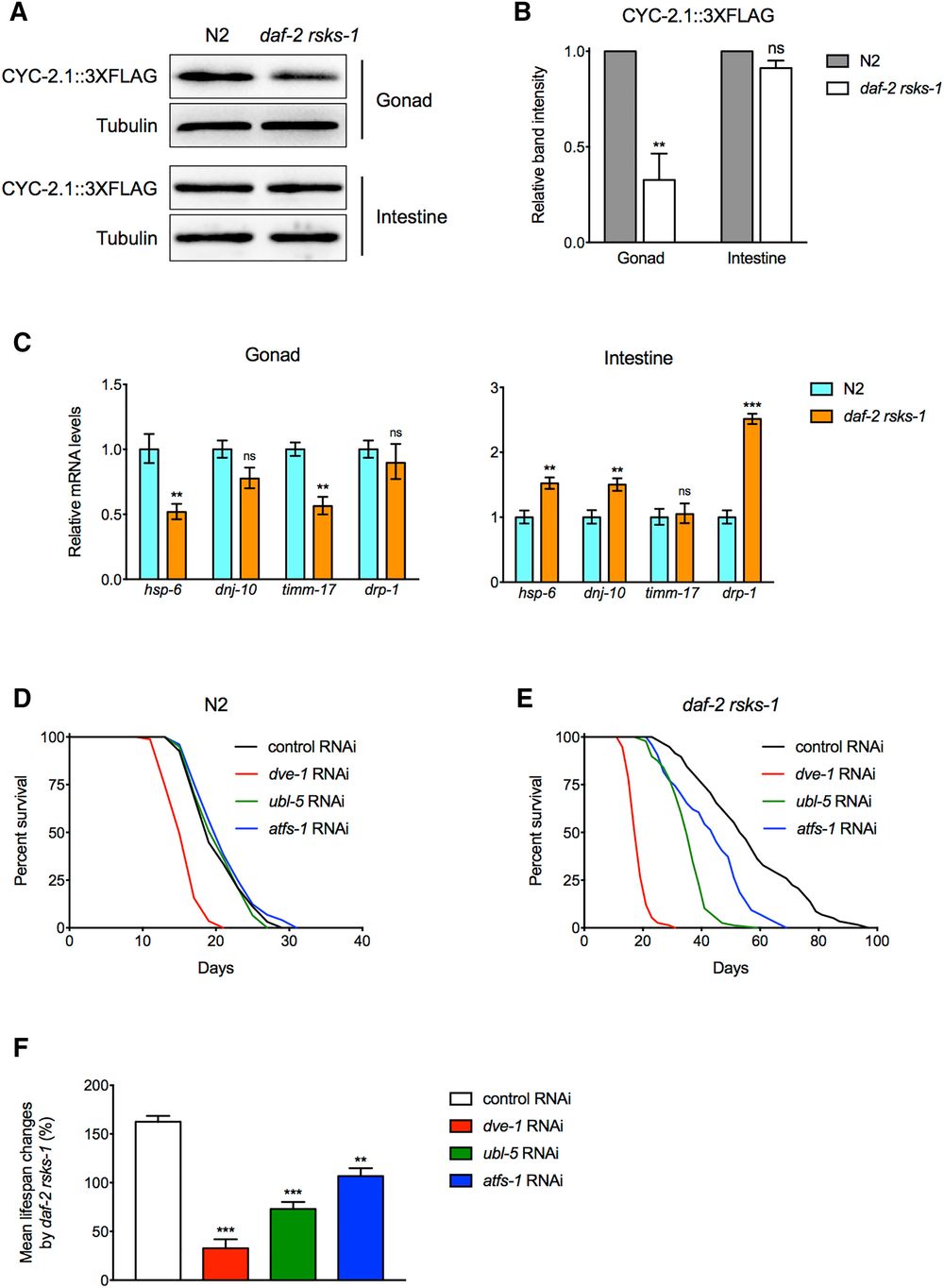
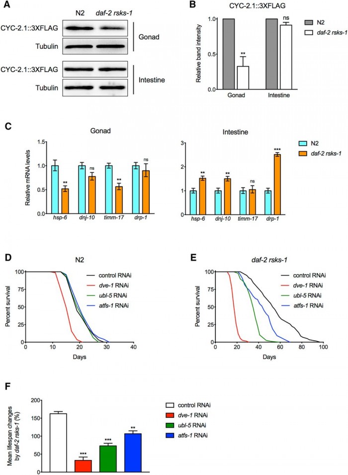
研究人员使用两种方式对蠕虫进行了改变,包括蠕虫的胰岛素信号通路(IIS)和TOR信号通路。过去的研究表明,改变IIS途径可使寿命延长100%,而改变TOR途径则可提高30%。理论上这两种途径合起来应该是130%,但是实际测试研究效果可以达到500%。

该研究的主要作者贾罗德·罗林斯(Jarod Rollins)表示:“这种协同延伸真的很疯狂。这效果不是简单的一加一等于二,而是一加一等于五。为了开发最有效的抗衰老治疗方法,我们必须着眼于长寿网络而不是个人途径。”

该研究发表在《Cell Reports.》杂志上。

资料来源:MDI生物实验室

查看网友评论   返回完整版观看

返回上一页  首页 | cnbeta报时: 08:52:03

文字版  标准版  电脑端

© 2003-2026