返回上一页  首页 | cnbeta报时: 08:52:31
瑞典科学家开发出非抗生素凝胶 可通过两种方式治愈伤口
发布日期:2020-01-09 10:25:37  稿源:Win10s.COM

据外媒New Atlas消息,瑞典科学家已开发出一种被用于愈合伤口的凝胶,它不仅可以杀死对抗生素产生耐药性的细菌,还可以减轻伤口内的炎症。研究人员认为未来有一天它可能会取代基于抗生素的药物。该凝胶由隆德大学的科学家开发,含有一种称为TCP-25的肽。

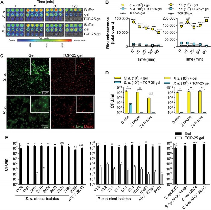
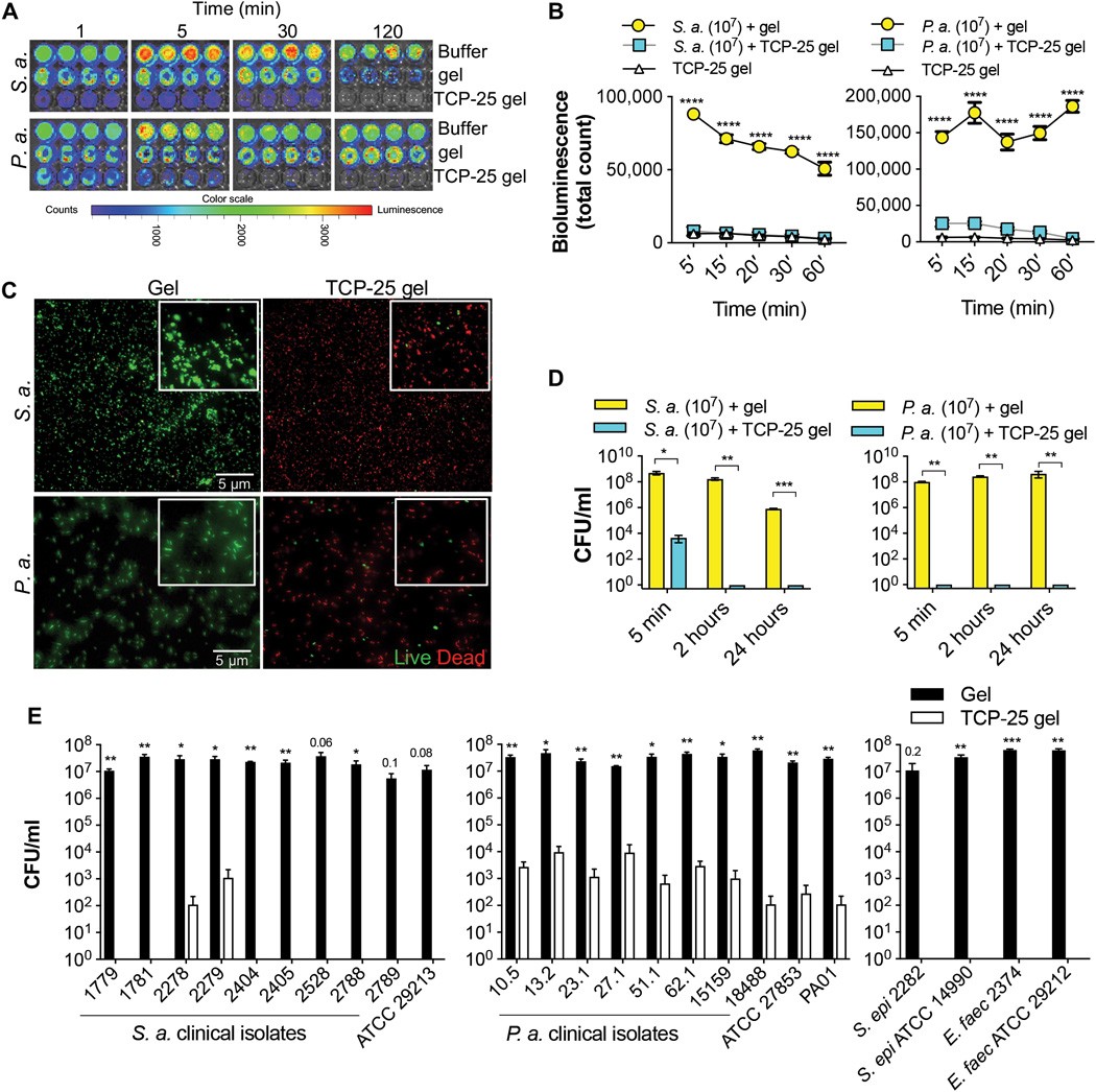
F2.large.jpg

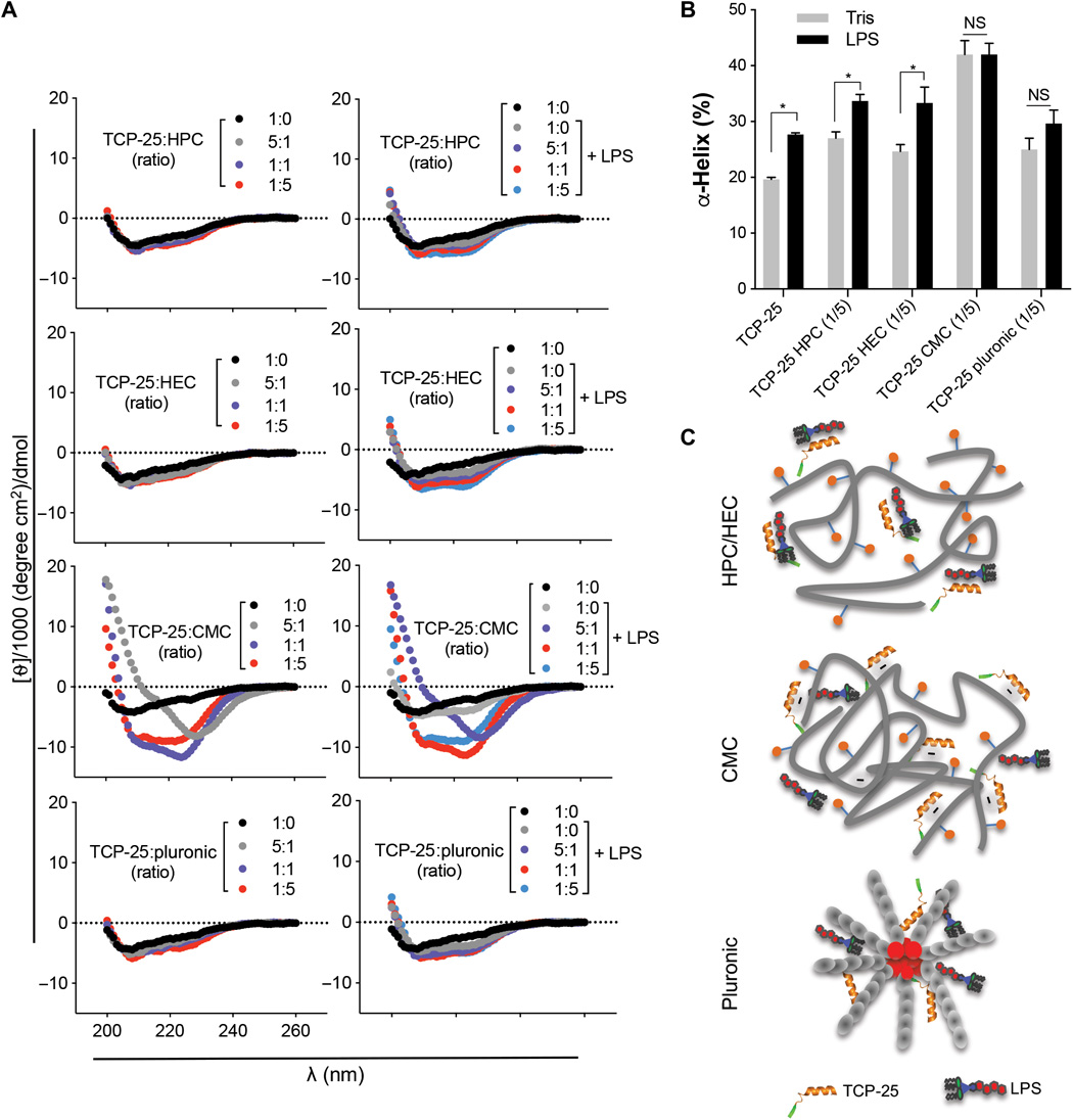
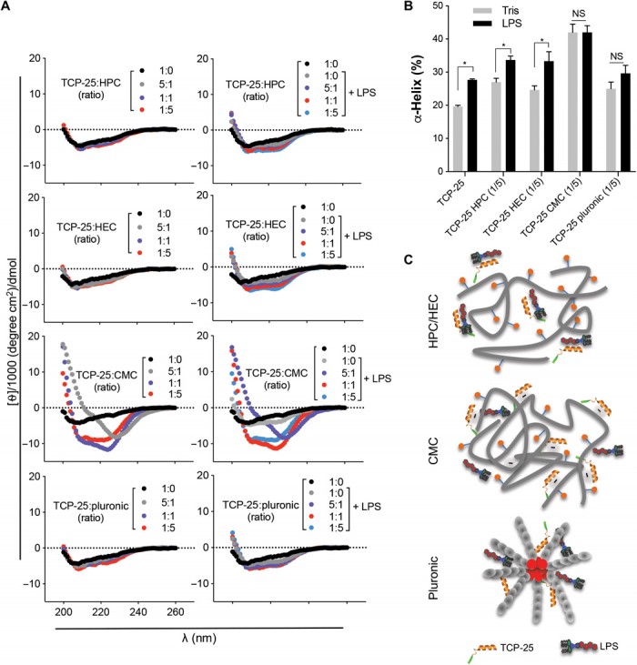
肽是人体中天然存在的氨基酸短链,尽管它们确实可以通过杀死伤口部位的有害细菌来帮助预防感染,但如果细菌种群过多,它们有时会被“压制”。凝胶通过引入更多的肽来发挥作用。此外,肽已经显示在称为脂多糖的分子中,其在细菌的细胞壁中发现。通常,这些分子会在宿主生物体中产生炎症反应-如果炎症失控,伤口的愈合就会延迟。

在对大鼠和猪进行的实验室测试中,该凝胶可在使用后24小时内减少伤口发炎。然后在三到四天的时间内,显著减少了金黄色葡萄球菌和铜绿假单胞菌的数量。

F3.large.jpg

该大学目前正在与瑞典生物医学初创公司in2cure进行合作,以使该技术商业化,并希望该技术能很快用于人体烧伤受害者的临床试验中。尽管如此,但可能性并不仅限于外伤的治疗。

首席科学家Artur Schmidtchen教授表示:“我们还将研究开发用于眼部感染和其他内部器官感染的新型肽基药物的可能性。这可能成为不使用抗生素治疗感染和炎症的新方法。”

有关该研究的论文最近发表在《科学转化医学》杂志上。

查看网友评论   返回完整版观看

返回上一页  首页 | cnbeta报时: 08:52:31

文字版  标准版  电脑端

© 2003-2026