今日有自称腾讯7年的老员工称,“人到中年,被腾讯暴力裁员。”据他文章披露,2019年3月某天下午,腾讯HR派出大批保安单方面暴力裁员,让很多保安逼迫其收拾东西离开,当场封掉工卡、内网账号、公司邮箱等所有腾讯内部权限和资料,理由是每天工作不足八小时。

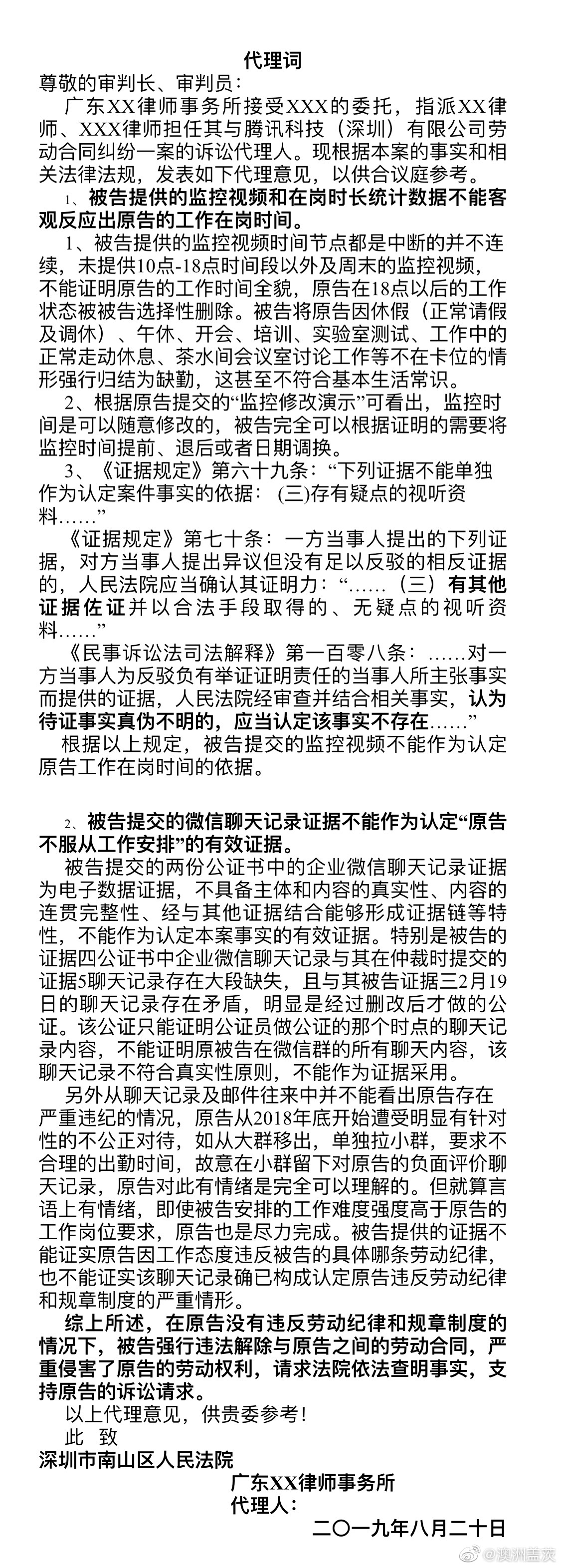
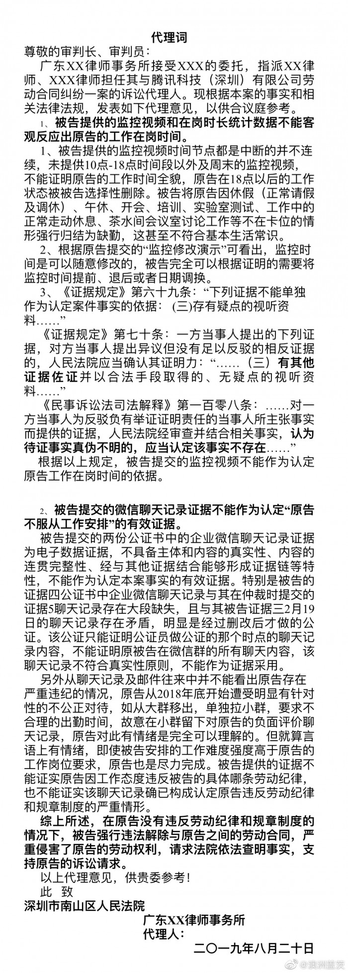
据该网友透露,腾讯提供的10点到18点的工位监控视频,是本案劳动仲裁和一审的最重要证据。但该网友声称,腾讯提供的监控视频时间节点都是中断的并不连续,每天提供两段视频,10点到14点,14点到18点。“腾讯未提供10点-18点时间段以外及周末的监控视频,不能证明我的工作时间全貌,我在18点以后的工作状态被腾讯选择性删除。”并表示,该监控视频不是连续的,明显截断翻录。

对此,腾讯方面回应称,“该名前员工在离职之前的相当长时间内,无论是在岗时段、实际工作成果还是其他相关行为表现,均未能匹配对应岗位要求。尤其从2018年底起,本人拒绝履行岗位职责,多次无故缺勤及旷工,确系严重违反劳动纪律和规章制度。2019年3月,公司依法与其解除劳动关系。2019年5月-7月,深圳市劳动人事争议仲裁委员会与一审法院先后受理此案,均支持公司与其解除劳动关系的决定。”
腾讯还表示,在劳动仲裁机构与法院受理过程中,公司按照举证要求,提供包含《劳动合同》、《员工假期管理制度》、工作安排邮件、工作沟通记录、休假记录、日常管理记录、办公楼视频等在内的证据材料。视频证据仅为其中一环,用于相关争议的佐证,其内容取自日常楼宇的安全监控,并非针对单个员工设置。