如果你曾经开始过一项新的锻炼计划或饮食习惯,那么你很可能已经被告知过很多次,坚持不懈是达到目标的关键。现在,科学家们首次发现,坚持每天锻炼,对骨骼和关节健康同样重要。曼彻斯特大学的一项研究通过研究人体内部时钟,发现每天在同一时间锻炼有可能防止骨骼和关节退化,防止受伤,避免与年龄有关的体力衰退和关节炎等相关疾病。

资深作者、曼彻斯特大学脊柱/椎间盘专家朱迪斯-霍兰德(Judith Hoyland)说:"在众多健康挑战中,与年龄相关的肌肉骨骼衰退及其不良后果是个人的主要负担。我们发现了一种新的骨骼衰老的生物钟机制,这可能会对理解虚弱以及设计更有效的运动和理疗治疗时机产生深远影响,从而保持良好的骨骼健康和活动能力"。
从本质上讲,我们的行为和生理模式在某种程度上受24小时昼夜节律'时钟'(生物钟)的支配,该时钟根据来自环境的提示,如光线、黑暗和饥饿,在大脑下丘脑的簇上核中运行。
"我们的身体每天遵循 24 小时的周期,如睡眠时体内温度下降,血压在一天中的特定时间升高,这就是我们的昼夜节律,"合作组织 Versus Arthritis 的研究与健康情报总监露西-唐纳森(Lucy Donaldson)说。"我们的身体内部有一些过程来保持这种节律,这些过程被称为'生物钟',它们都与我们大脑中的身体中央时钟相关联"。
研究表明,如果这些其他生物钟与我们的中央生物钟失调,就会增加罹患包括心血管疾病在内的多种健康疾病的风险。研究表明,脂肪细胞也有自己的生物钟,而心血管系统自身的"定时器"可能是早晨心脏病发作流行的原因。
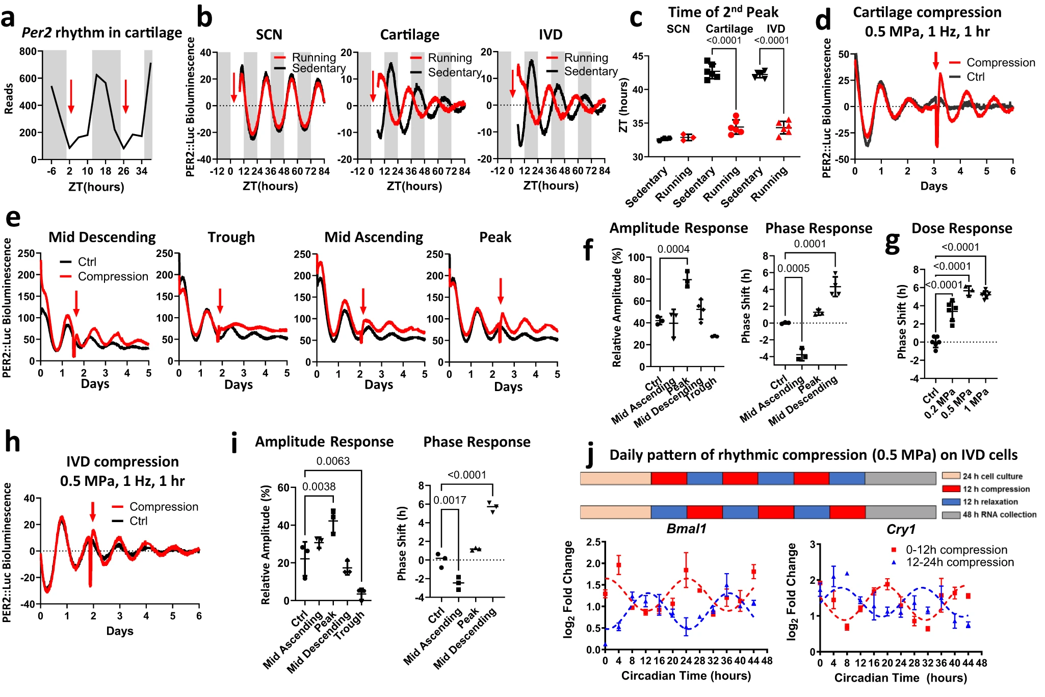
现在,曼彻斯特大学的研究人员首次解开了让人体椎间盘和软骨生物钟滴答作响的机制。由于没有神经和血液供应,直到现在,人们还不完全清楚大脑的昼夜节律计时能否与这些独特的人体生物钟同步。
曼彻斯特大学的孟庆军教授说:"实际上,我们已经发现了一种新的机制,可以了解我们的生物钟是如何与外部环境保持一致的。生物钟的进化是为了让你为环境中可预测的有节奏的变化做好准备"。而正是在"可预测的节律变化"中,蕴含着在同一时间锻炼如何避免肌肉骨骼衰退的关键。
孟说:"我们的研究结果表明,早晨的体育锻炼与每天的睡眠/觉醒周期模式有关,它将时间信息从大脑中对光线敏感的中央时钟传递到负重的骨骼组织。实际上,这是在告诉你的骨骼系统该起床了。但是,当这种排列与大脑脱节时,就会像其他器官和组织一样,对身体健康产生不利影响。如果你不断改变运动时间,可能更容易出现这种不同步现象。"
在一个小鼠模型中,科学家们让小鼠在跑步机上运动,而这段时间通常是它们的休息时间,以证明不可预测的活动是如何导致骨骼和软骨加速退化的。
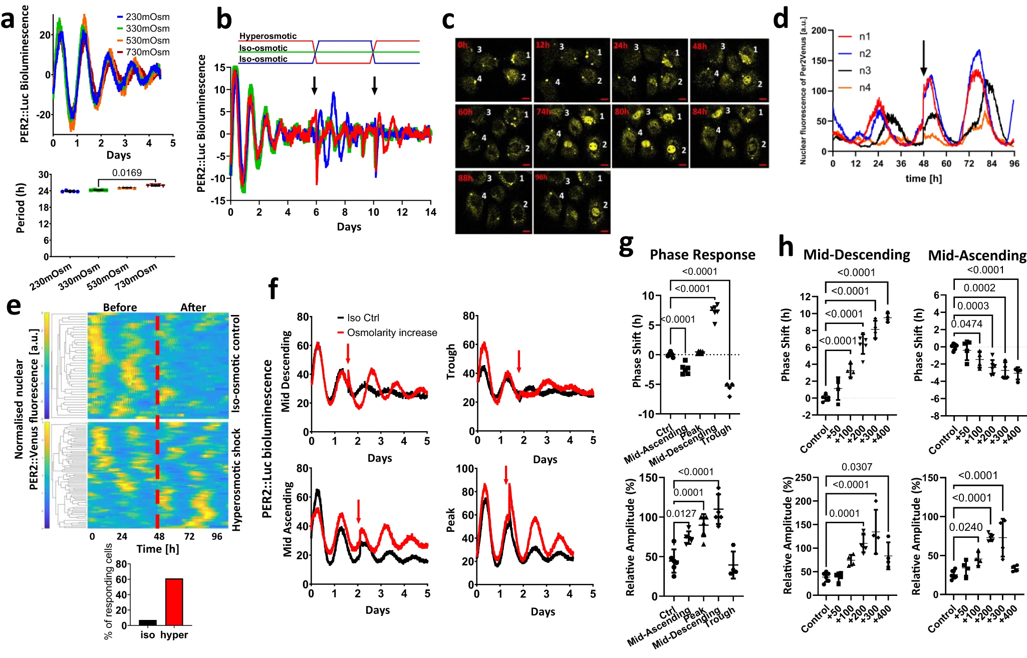
主要作者米哈尔-杜德克(Michal Dudek)说:"当我们在白天站立和走动时,脊柱椎间盘以及髋关节和膝盖软骨中的水分会被挤压出来,从而使我们在一天结束时略显矮小。这会导致组织的渗透压升高,因为相同数量的矿物质现在溶解在较少的水中,所以实际浓度增加了。细胞感知到渗透压的这种变化,并使这些骨骼组织内的生物钟同步。晚上休息时,水分会回来,渗透压会降低,但这种变化方向对生物钟没有影响。"

虽然是小鼠模型,但关节和椎间盘的构成以及其他生理方面都表明,在人体试验中也会出现类似的结果。结果显而易见:每天在同一时间锻炼可以使各系统保持一致,并使昼夜节律时钟机制对骨骼和关节最有利。
唐纳森说:"这项对小鼠的早期研究探索了关节软骨中的局部生物钟与大脑中枢身体生物钟之间的联系,研究结果表明,这两者之间的联系导致我们的骨骼和软骨随着时间的推移而迅速退化。研究结果表明,当这些时钟不同步时,我们的骨骼和软骨退化得更快,但当它们保持一致时,这一过程就会减慢。在一天中的某些时间进行锻炼有助于保持生物钟同步,因此可以减缓关节炎的进展"。
不过,孟也指出,即使你将锻炼的时间混在一起,但总体上建立了某种模式,"你的身体生物钟最终会彼此重新对齐,你也会适应它"。他补充说:"我们的工作表明,老年动物骨骼组织中的生物钟仍然对每天的运动模式有反应。"因此,为老年人组织的步行小组如果每天在相似的时间进行,可能更有益于他们的健康"。
这也有助于经常跨越时区的国际运动员更好地保护自己免受伤害。
当然,运动对健康的益处已被充分研究,其中包括与骨骼健康的直接联系,只需提高 3%,就能将老年人的髋部骨折率降低 45%。
唐纳森说:"我们已经知道,锻炼是减轻关节炎疼痛和影响的最佳方法之一,而这项早期研究表明,在一天中的某些时间锻炼可能会给关节炎患者带来更多益处。这是一个重要的发现,因为它可以帮助我们利用运动和体育锻炼为关节炎等肌肉骨骼疾病开发出更有针对性的治疗方法。"
这项研究发表在《自然-通讯》(Nature Communications)杂志上。