11月13日,一则关于问界M5智驾版试驾车在倒车时撞上停在后方比亚迪海豚的视频,在网络中流传并引发热议。就上述流传的“东莞寮步用户中心试驾事故”视频,当日(11月13日)晚间,华为智能汽车解决方案BU董事长余承东回应称,系安排上门试驾时因客户倒车时误把油门当刹车踩,导致撞上后车。
对于AEB(Automatic Emergency Braking,自动紧急制动系统)功能的未介入,余承东表示,经与ADS(Autonomous Driving System,华为智能自动驾驶系统)团队、质量沟通,车辆后向紧急制动不识别静止车辆,且手册有明确标注,挂入R档后分别2次100%油门,共持续4秒,加速度﹣5.83m/s2,驱动电机最大转速3180,最大扭矩300Nm,最大车速32.82km/h,结合外部的记录仪视频判断是客户误操作踩错了油门踏板导致。
而后,AITO汽车在其官方微博发布相关声明称,“经后台数据分析且与试驾用户确认,用户误将加速踏板当做制动踏板导致事故发生。目前,双方车辆已由试驾车保险进行理赔维修。所幸事故未造成任何人员受伤。”

▍实探多家华为线下门店
为进一步了解问界汽车的AEB等功能的最新实践效果,《科创板日报》记者今日(11月14日)走访了北京市多家华为线下门店。
华为官方直营店的汽车销售大鹏(化名)告诉《科创板日报》记者:“目前在北京的环路上,已支持在北京全市高速、城市快速路使用高速NCA功能。此外,像五环外亦庄、海淀、顺义部分城区道路也可以使用。这项功能是需要单独付费才能开通,价格是1.8万元。”
大鹏补充道:“如果不付费订阅额外自动驾驶包,车辆辅助驾驶功能将会降级为LCC。说白了就是在有红绿灯的地方无法启用,但在环路上,它是可以实现自动变道、自动超车、自动避让等功能。”
对于AEB功能,大鹏对《科创板日报》记者表示,“AEB功能包含在问界M5/M7标准版中,无需付费即可享受该功能。如若有行人闯入车道,或被其他车辆侵入我们正常行驶的车道,则(AEB功能)会被触发。”同时,他提到,在正常路段上行驶较难有机会体验到AEB功能。
据问界汽车官方微信公众号介绍,问界M5系列智驾版是首批搭载HUAWEI ADS 2.0高阶智能驾驶系统的车型,配备1个顶置激光雷达、3个毫米波雷达、11颗高清摄像头以及12个超声波雷达。

图:问界M5实拍;《科创板日报》记者拍摄
《科创板日报》记者就昨日(11月13日)问界M5智驾版倒车撞上比亚迪海豚一事进行询问,对方并未予以正面回应,并转至其他话题。
而后,《科创板日报》记者走访了北京市另一家华为授权体验店,该店汽车销售王宇(化名)表示,并不知道有该新闻事件的发生。同时,《科创板日报》记者走访了比亚迪线下门店,其销售人员亦表示未关注到该新闻。
▍AEB再度成热议话题
近期,华为与小鹏之间关于AEB的争论已持续数日。此次“东莞寮步用户中心试驾事故”事件,使得AEB再度成为热议话题,这源于余承东在回应中提及“AEB功能未介入”。
那么,AEB功能究竟是什么?于智驾而言,该功能处于怎样地位?目前车市产品中,这一功能的覆盖率如何?
根据问界汽车官方介绍,AEB(Automatic Emergency Braking)即“自动紧急制动系统”,是协助驾驶员进行紧急制动的主动安全装置,如车辆遇到突发危险情况,或与前车、行人的距离小于安全距离时,车辆主动进行刹车制动,从而避免或减少追尾等碰撞事故的发生。
另据问界汽车官网介绍,HUAWEI ADS在一定速度下支持对行人、汽车、骑行人等白名单的识别和紧急制动。主动安全功能仅起到辅助作用,不能代替驾驶员操控,驾驶员需时刻保持必要的注意义务,并根据周边环境及时予以干预。
而AEB需要借助传感器的探测能力、系统反应时间,以及车辆制动能力,才能实现更好的保护效果。
对于“东莞寮步用户中心试驾事故”事件,有华为内部相关人士向《科创板日报》记者表示,“未来版本还会针对这种情况进行更新,避免出现‘大油门’的情况。”
天使投资人、资深人工智能专家郭涛告诉《科创板日报》记者,AEB是一种智能驾驶辅助系统,可在车辆发生碰撞危险时自动触发制动操作,以减少或避免碰撞的发生。“对于智驾而言,AEB处于非常重要的地位,它是实现自动驾驶的关键技术之一。目前车市产品中,AEB功能的覆盖率相对较高,许多高端车型和部分中低端车型都配备了这一功能。”
乘联会数据显示,今年1-8月,AEB功能在新能源乘用车中的配置率达55.8%,在所有乘用车中的配置率达48.5%。
▍拆解AEB功能背后
那么,AEB功能在哪些条件下可能失效?边界又在哪里?
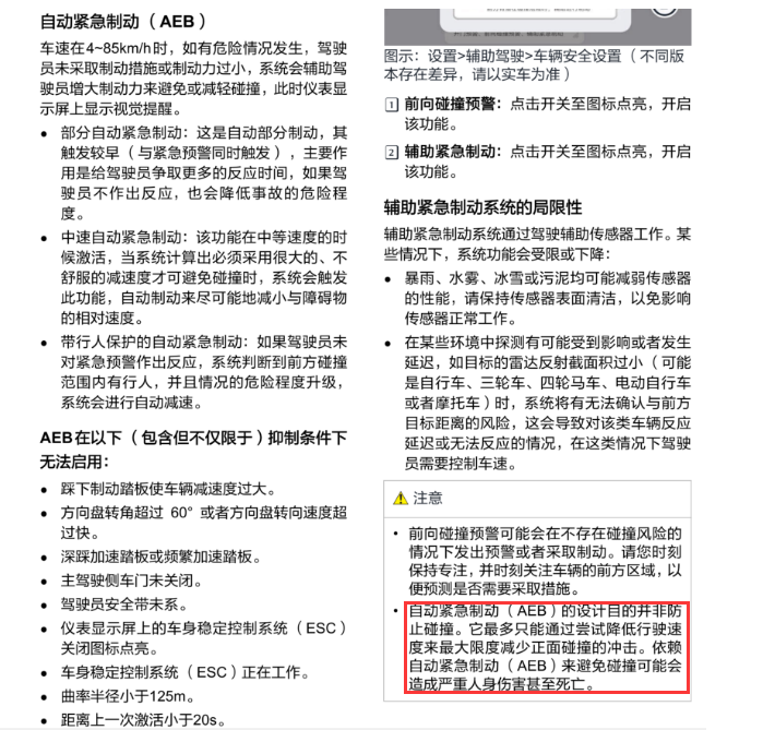
《科创板日报》记者注意到,问界M5使用说明书显示,该款车型具备后向自动紧急制动功能,但需要注意的是,该功能的实现场景不包含面对静止的车辆。

同时,在问界M5使用说明书中提到,自动紧急制动(AEB)的设计目的并非防止碰撞。它最多只能通过尝试降低行驶速度来最大限度减少正面碰撞的冲击。依赖自动紧急制动(AEB)来避免碰撞可能会造成严重人身伤害甚至死亡。

有车企研发技术人员向《科创板日报》记者表示,“目前车企对于AEB功能的研发重心,主要在于车辆前进行驶场景,对于倒车场景仍有待提升空间。”
天使投资人、资深人工智能专家郭涛认为,AEB功能通常在以下条件下可能失效:一是传感器故障或被干扰,如摄像头被遮挡或雷达受到干扰;二是环境条件限制,如恶劣天气、复杂道路等情况下,AEB系统可能无法准确判断碰撞风险;三是驾驶员行为异常,如驾驶员突然变道或刹车等行为,可能导致AEB系统无法及时响应。
“目前AEB功能存在的待解难题包括提高AEB系统的可靠性和准确性,以及解决传感器故障和环境条件限制等问题。未来可以通过加强传感器的研发和改进,提高算法的准确性和鲁棒性,以及加强与其他智能驾驶系统的协同工作,以提高整体的安全性能。”郭涛如是说。
国内咨询机构Co-Found智库研究负责人张新原向《科创板日报》记者表示,“AEB技术的难度主要体现在技术的可靠性和精准性上。为了实现AEB技术,需要高精度的传感器和算法,能够准确识别和判断前方障碍物,并及时采取制动等措施。此外,还需要解决与车辆自动驾驶系统的集成问题,确保AEB技术与其他系统的协同作用。”
另一方面,在江西新能源科技职业学院新能源汽车技术研究院院长张翔看来,“驾驶者油门当刹车踩”的情况是可能发生的,“燃油车和电动车的刹车助力方式不同,且新能源汽车起步较快,踩电门的脚感和踩油门不同。同时,驾驶者熟悉智驾体验也需要一定时间。”
短期来看,关于“AEB技术”的争论风波或将被平息。但驾驶者如何更好把握AEB等功能的边界,车企如何更好提升车辆的智驾体验,从而找到驾驶者与智驾体验之间的最佳平衡点,是我们需要注意并为之持续发力的长期话题。