免疫疗法是一种很有前景的癌症治疗方法,但其治疗时间可能太长。在一项新的研究中,加州大学洛杉矶分校的科学家们向一种"现成的"疗法迈出了一步,这种疗法可以大规模生产,并迅速推广到各种癌症患者身上。

在传统的免疫疗法中,医生从病人体内提取免疫细胞,通过基因工程使其更有效地对抗癌症,然后将其输回病人体内,让它们发挥作用。虽然免疫疗法对某些类型的癌症很有希望,但这种疗法成本高、风险大,可能需要数周或数月的时间,这并不理想,因为许多病例的关键在于及时治疗。
理想的情况是,免疫疗法能够普及,并能以大规模生产、分发和储存的形式在世界各地的医院中使用,像其他药物一样按需给病人用药。在这项新研究中,加州大学洛杉矶分校的科学家们可能已经找到了实现这一目标的途径。
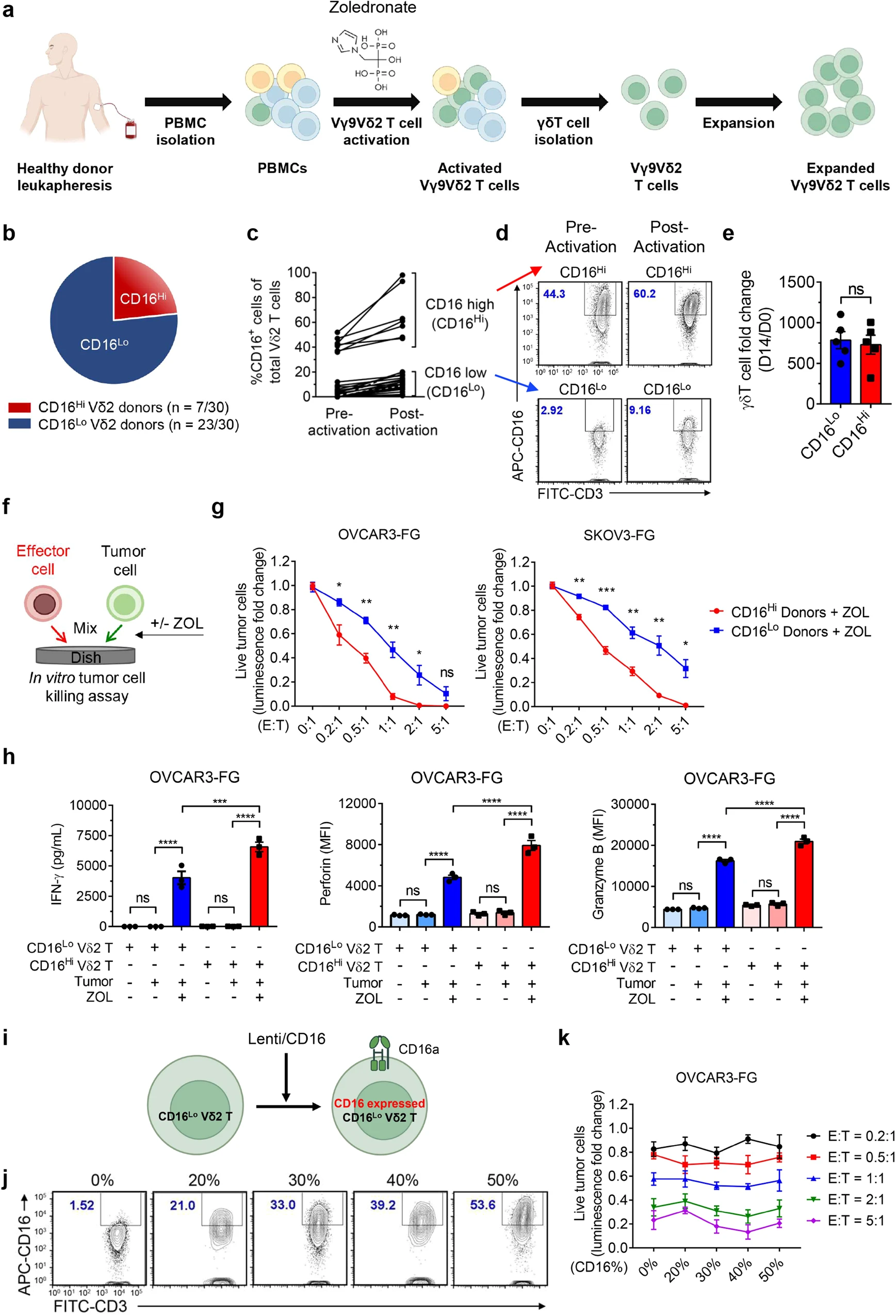
研究小组重点研究了γ-δT细胞,这是一种相对罕见的免疫细胞,曾在癌症免疫疗法中大显身手。γ-δT细胞最吸引人的特点之一是它们不需要来自同一个病人--它们可以从捐献者身上获取而不会引发免疫排斥反应。不过,它们的效果也不尽相同。
在这种情况下,研究人员发现了一种生物标志物,可以帮助他们从供体中挑选出最佳候选者--一种名为 CD16 的表面蛋白。然后,这些γ-δ细胞被植入了两种有助于它们捕猎癌症的成分--嵌合抗原受体(CAR)和白细胞介素-15(IL-15)。

这项研究的资深作者杨丽丽说:"这些高CD16的γ-δT细胞表现出独特的特征,提高了它们识别肿瘤的能力。它们显示出更高水平的效应分子,并具备对癌细胞产生抗体依赖性细胞毒性的能力。我们发现,通过使用CD16作为供体选择的生物标志物,我们可以提高它们的抗癌特性。"
研究小组随后在卵巢癌模型上测试了这项技术,包括实验室培养皿中的人类细胞和小鼠。在动物试验中,接受了同时含有CAR和IL-15的γ-δ细胞的五只小鼠在整个180天的实验中都获得了完全缓解。相比之下,所有五只对照组小鼠都在第70天左右死于癌症,而那些只接受常规CAR T细胞疗法的小鼠则很快死于致命的免疫反应。接受γ-δT细胞治疗的小鼠体内含有CAR,但没有IL-15成分,五只小鼠中有两只在整个试验中存活下来,这表明两种成分一起使用效果最好。
杨说:"这项研究成果揭示了这些高CD16的工程化γ-δT细胞的可行性、治疗潜力和显著的安全性。"我们希望这能成为未来治疗癌症的一种可行疗法。"
这项研究发表在《自然-通讯》(Nature Communications)杂志上。