奥本大学的研究人员取得了一项突破性发现,揭示了脑细胞有效替换旧蛋白质的过程。这一过程对于维持有效的神经交流和最佳认知功能至关重要。这项研究成果于11月6日发表在著名期刊《细胞发育与生物学前沿》(Frontiers in Cell Development and Biology)上。

神经元内部类似工厂流水线的艺术表现:破旧的蛋白球被更新、充满活力的蛋白球取代和升级。资料来源:奥本大学物理系
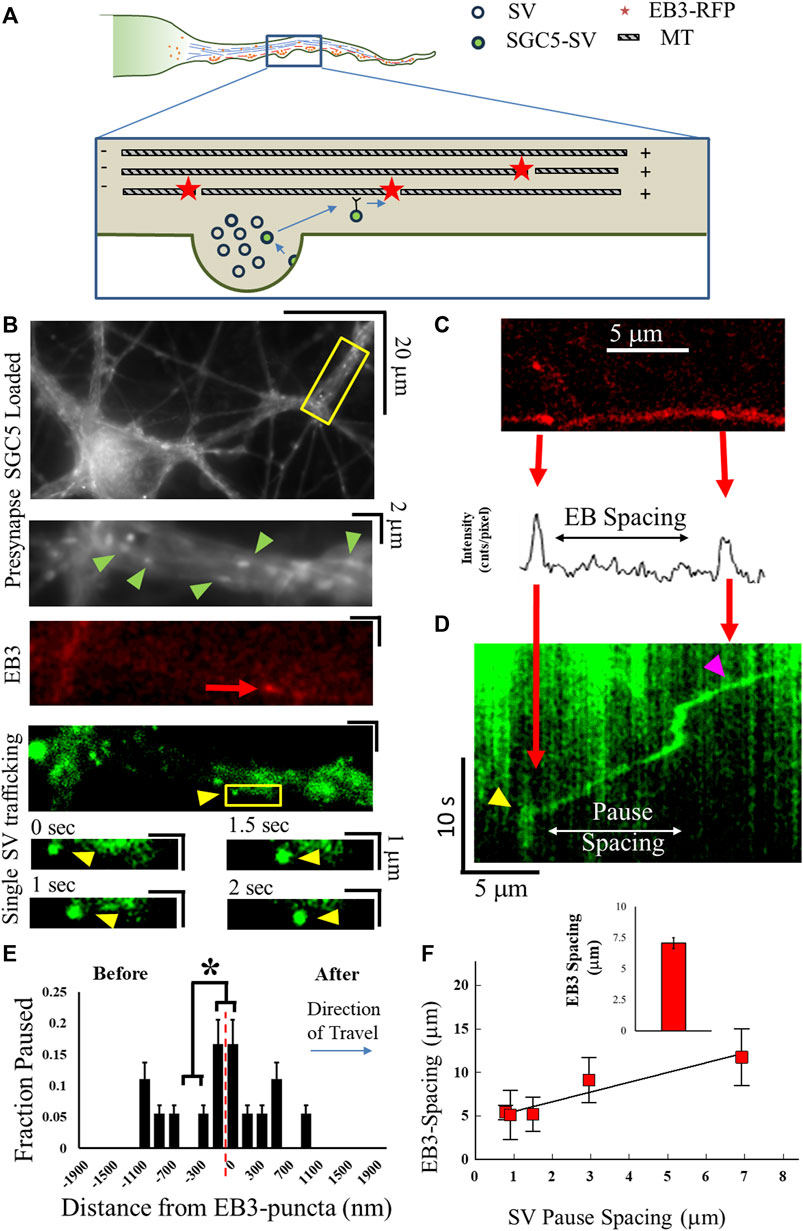
这项题为"Recently Recycled Synaptic Vesicles Use Multi-Cytoskeletal Transport and Differential Presynaptic Capture Probability to Establish a Retrograde Net Flux During ISVE in Central Neurons"的研究解释了脑细胞中老蛋白的运输和再循环。
奥本大学物理学助理教授 Michael W. Gramlich 博士解释说:"大脑中的细胞会定期更换老化蛋白质,以保持高效思维。然而,老蛋白如何被定向运输到需要回收的地方,其确切机制直到现在仍是一个悬而未决的问题。我们的研究表明,有一种特定的途径可以调节老蛋白如何被运送到细胞体,并在那里被回收,从而让新蛋白取而代之。"
这一发现对了解大脑健康有着深远的影响。如果没有有效的蛋白质替代,大脑中的神经元就会随着时间的推移而退化,效率也会降低。格拉姆利希博士补充说:"我们的工作揭示了一种可调节的途径,这种途径可以调节,以适应大脑功能的增减。这可以防止神经元随着时间的推移而退化。"
研究人员综合利用了荧光显微镜、海马细胞培养和计算分析等技术,确定了介导老突触囊泡贩运回细胞体的机制。这项研究由研究生梅森-帕克斯(Mason Parkes)和本科生内森-兰德斯(Nathan Landers)合作完成。令人印象深刻的是,作为一名本科生,内森-兰德斯进行了高级计算编程,这对理解这项研究的结果至关重要。
"我们惊讶地发现,一个简单而可调节的机制决定了老蛋白何时被选择回收,"格拉姆里奇博士强调了他们研究成果的重要性。
奥本大学的研究团队对他们的研究成果在进一步了解大脑健康和神经退行性疾病方面的潜在应用感到非常兴奋。他们的开创性工作证明了该机构正在进行的创新研究。