对虱子的全球基因研究表明,虱子曾两次来到新大陆,寄居在人类身上。对体虱遗传多样性的一项新分析表明,虱子曾两次来到美洲--一次是在人类跨越白令海峡的第一波迁徙中,另一次是在欧洲殖民时期。美国农业部农业研究局(USDA-ARS)的玛丽娜-阿斯昆斯及其同事在11月8日发表在开放获取期刊《PLOS ONE》上的一项新研究中报告了这些发现。

体虱的 DNA 中记录了欧洲人和美洲原住民之间的接触。图片来源:Vincent Smith,伦敦自然历史博物馆,CC-BY 4.0
作为人类进化指标的虱子
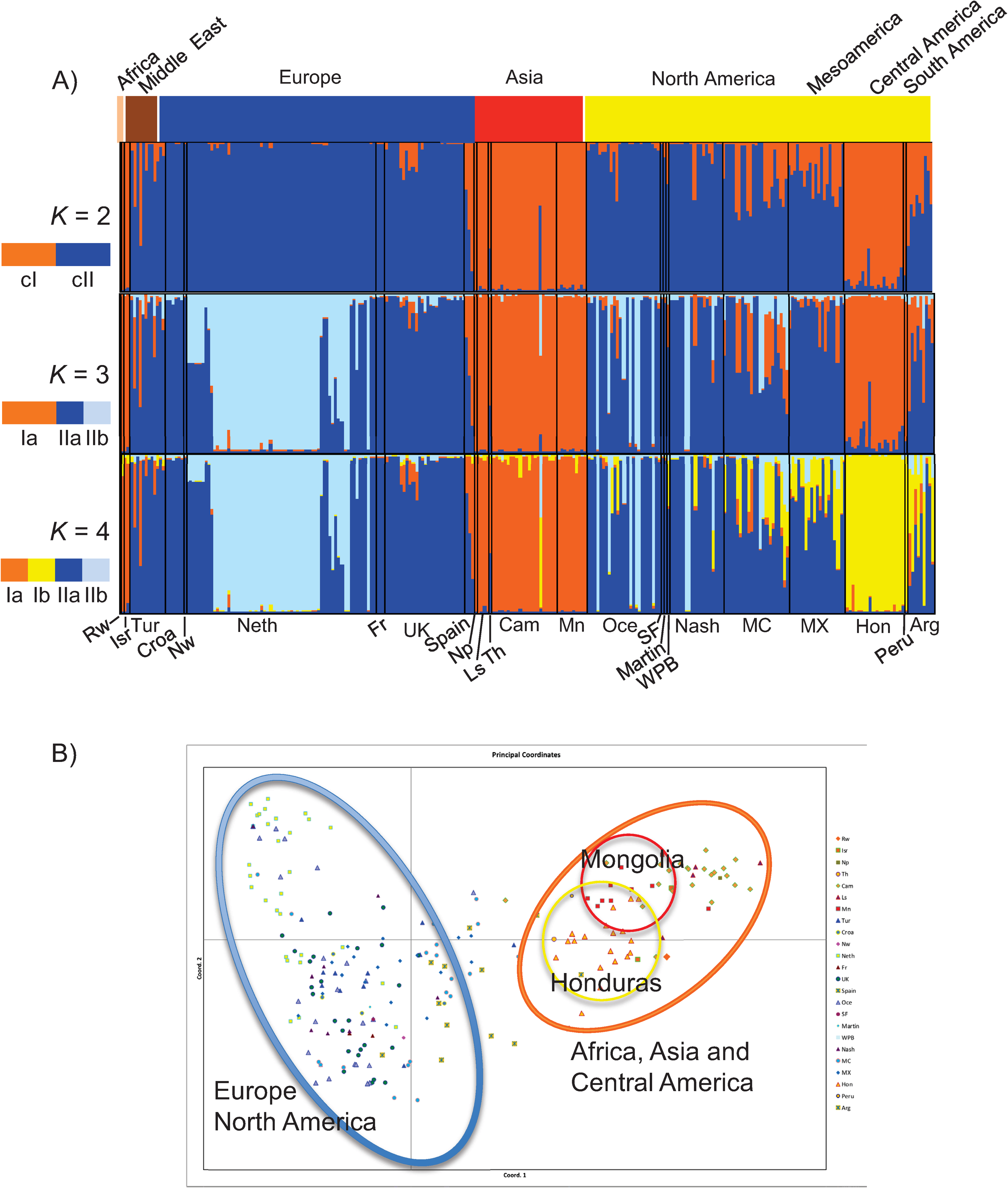
体虱是一种无翅吸血寄生虫,终生寄生在宿主身上。它是已知寄生在人类身上最古老的寄生虫之一,这两个物种已经共同进化了数千年。由于这种亲密关系,研究虱子也能为人类如何进化提供线索。在这项新研究中,研究人员分析了来自全球 25 个地理位置的 274 种人类虱子的遗传变异。
根据虱子 DNA 进行的基因分析表明,地球上存在两个不同的虱子集群,但它们很少交配。集群 I 分布在世界各地,而集群 II 则分布在欧洲和美洲。只有美洲的虱子祖先同时来自这两个群集。这一独特的群体似乎是随着先民到达美洲的虱子后裔与欧洲虱子后裔混合的结果。


研究人员还发现亚洲和中美洲的虱子之间存在遗传关系。这支持了一种观点,即东亚人移居北美,成为第一批美洲原住民。这些人随后向南迁徙到中美洲,如今那里的现代虱子种群仍然保留着遥远的亚洲祖先的遗传特征。


新研究中观察到的模式支持现有的人类迁徙观点,并提供了有关虱子如何进化的更多知识。研究人员指出,他们选择的遗传标记进化迅速,最适合最近发生的事件。因此,未来使用变化较慢的标记物进行的研究可能会揭示更古老的事件。此外,为这项工作开发的方法还可以指导开发新的分析方法,以研究其他宿主-寄生虫系统。

作者补充说:"体虱不仅是令人讨厌的人类寄生虫,还是我们进化的'卫星'。因为体虱以人类的血液为食,它们需要我们才能生存,数百万年来,这导致了漫长的共同进化史。"