骨转移常见于各种晚期癌症,尤其是前列腺癌和乳腺癌患者。前列腺癌一旦发生骨转移,往往就等于宣判了死刑,因为目前还没有治疗骨转移的有效疗法。研究人员确定了引发细胞连锁反应的基因,这种反应会导致前列腺癌转移到骨骼,使其几乎无法治疗。这一发现可能对治疗前列腺癌和存在该基因的其他实体瘤类型产生重大影响。

前列腺癌生长和转移的生物学过程涉及肿瘤细胞和微环境之间复杂的相互作用。众所周知,一种特殊的基因--黑色素瘤分化相关基因-9(MDA-9)--不仅存在于癌细胞中,而且存在于所有形式的组织中,是导致癌症扩散的一个主要因素,但"如何"却并不完全清楚。
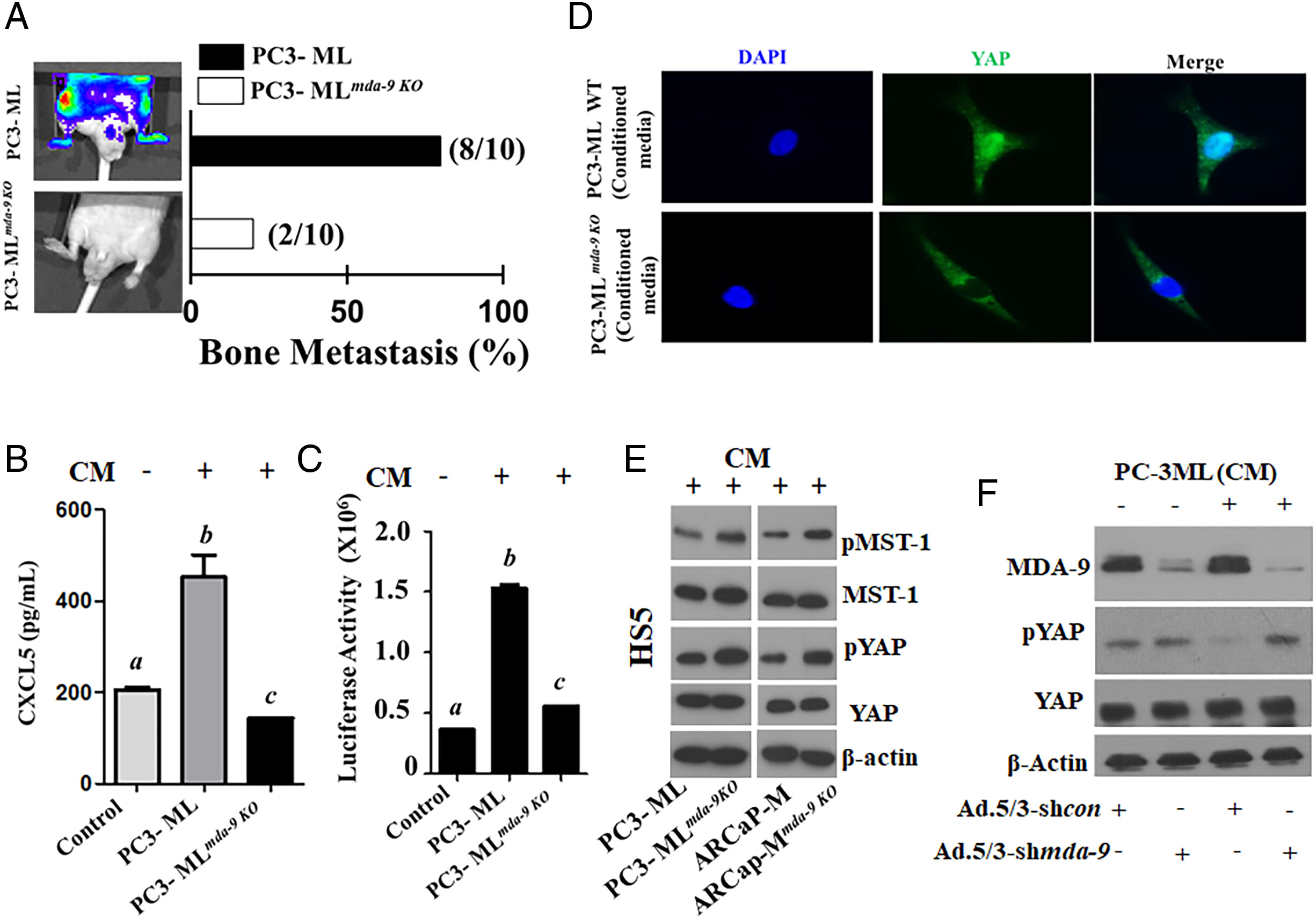
现在,弗吉尼亚联邦大学梅西综合癌症中心(VCU Massey Comprehensive Cancer Center)和弗吉尼亚联邦大学分子医学研究所(VCU Institute of Molecular Medicine,VIMM)的研究人员进行了一项新研究,探讨了MDA-9在前列腺癌扩散过程中的作用,并首次发现了它是如何引发细胞连锁反应,导致转移并使肿瘤细胞控制骨骼本身的。
该研究的共同通讯作者斯瓦德什-达斯(Swadesh Das)说:"MDA-9在肿瘤中扮演着从A到Z的角色;它本质上是直接促进肿瘤进展和转移的基因。"

研究人员确定的途径有许多步骤。MDA-9会激活肿瘤细胞中的血小板衍生生长因子AA(PDGF-AA)--一种调节细胞生长和分裂的蛋白质--并将其释放到骨环境中。在那里,PDGF-AA 与骨髓间充质基质细胞(BM-MSCs)上的受体结合,骨髓间充质基质细胞是多能干细胞,对制造和修复骨骼组织非常重要。基质细胞与MDA-9相互作用,激活负责细胞再生的Hippo信号通路。这将导致释放一种较小的迁移刺激蛋白--趋化因子 CXCL5,从而吸引癌细胞进入骨组织;这将导致产生更多的 CXCL5,并周期性地吸引更多的癌细胞。除了吸引癌细胞进入骨组织,CXCL5 还能促进破骨细胞的繁殖,破骨细胞是骨细胞的一个分支,能破坏骨骼。
Das说:"这项研究明确证明了前列腺癌细胞与肿瘤微环境中的正常BM-间充质干细胞之间的交流,以及它们之间的这种生物对话如何使转移细胞扩散到骨骼中并在骨骼中增殖。"


研究人员发现,通过敲除前列腺癌细胞中的MDA-9,可以中断这种多米诺骨牌式的通路,防止疾病扩散。他们还发现,清除骨细胞中的MDA-9不会对骨组织的健康产生负面影响。
虽然研究人员在动物、人类和患者来源的前列腺癌细胞中观察到了MDA-9通路,但他们认为他们的发现对存在MDA-9的其他实体瘤类型也有影响,包括脑癌、乳腺癌、黑色素瘤、肺癌和胰腺癌。
研究人员与 InVaMet Therapeutics 公司合作,在弗吉尼亚大学内部开发出了一种新型抑制剂药物,在针对癌症中 MDA-9 的研究中显示出了前景。
另一位通讯作者保罗-费舍尔(Paul Fisher)说:"我们已经接近可能进入临床的东西了。未来的研究将探讨MDA-9抑制剂在临床肿瘤样本中的应用,并最终在患者中应用。"
该研究发表在《美国国家科学院院刊》(PNAS)上。