纽约大学朗贡医疗中心及其珀尔马特癌症中心领导的一项新研究显示,从肺部肿瘤附近看似健康的组织中收集到的基因信息可能比对肿瘤本身的分析更能预测癌症在治疗后是否会复发。健康组织 RNA 预测肺癌复发的准确率高 83%。

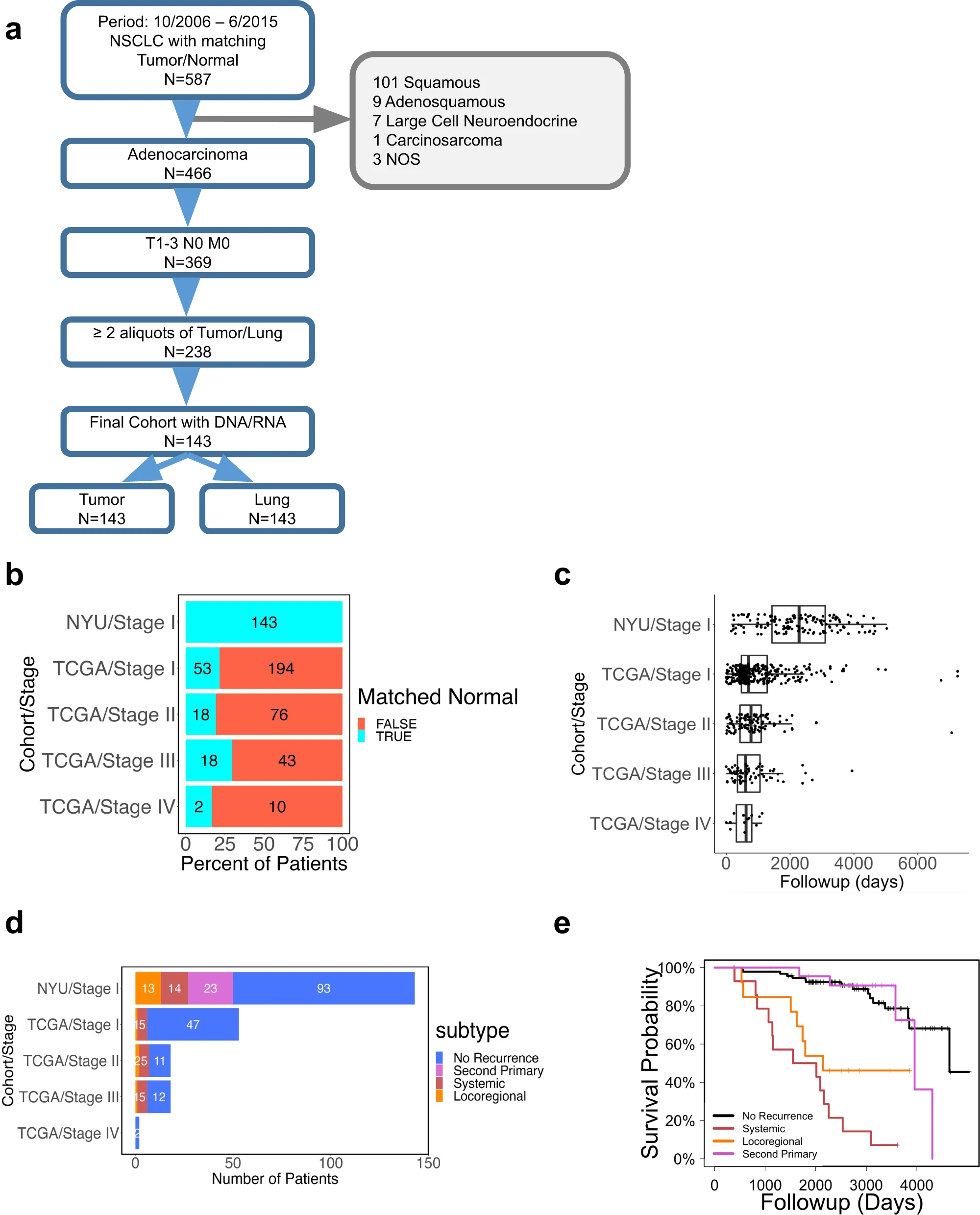
这项研究包括147名早期肺癌患者。研究结果将彻底改变早期癌症治疗和生物标志物鉴定。
根据美国疾病控制和预防中心的数据,肺腺癌是一种在肺泡上皮细胞中形成的癌症,约占美国所有肺癌的三分之一。如果在疾病发展早期通过手术切除肿瘤,大多数患者都能治愈,但约有 30% 的病例中残留的癌细胞会重新生长,并可能导致死亡。因此,专家们长期以来一直在寻找生物标志物或复发的预测因子,以促使患者接受更积极的初期治疗。
研究方法和结果
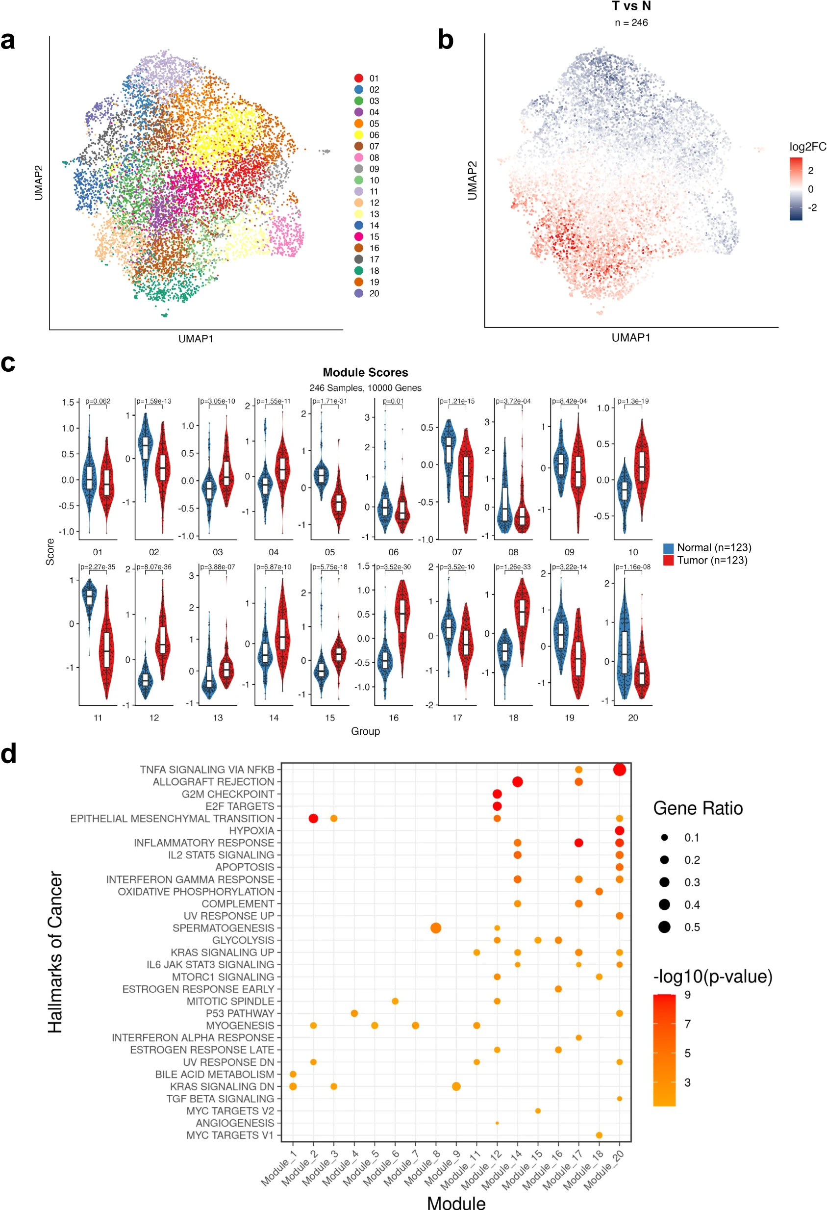
这项研究包括147名接受过早期肺癌治疗的男性和女性。它探讨了转录组的实用价值,即告诉细胞要制造什么蛋白质的整套 RNA 分子。通过分析从肿瘤细胞附近明显健康的组织中收集到的 RNA,83% 的情况下都能准确预测癌症复发,而肿瘤本身的 RNA 只有 63% 的情况下具有参考价值。
"我们的研究结果表明,表面上健康的组织中的基因表达模式可以作为一种有效的生物标志物,帮助预测肺癌早期阶段的复发情况。"纽约大学格罗斯曼医学院医学系助理教授、珀尔马特癌症中心成员多尔加列夫说,这项调查是迄今为止比较肿瘤和邻近组织的遗传物质及其预测复发能力的最大规模调查。


先进的分析技术和意义
在这项研究中,研究小组从肺癌患者身上采集了近 300 份肿瘤和健康组织样本。然后,研究人员对每个样本的 RNA 进行测序,并将这些数据以及手术后五年内是否复发的情况输入人工智能算法。该程序使用一种名为"机器学习"的技术建立数学模型,以估算复发风险。
研究结果表明,与炎症或免疫系统活动增强有关的基因在邻近的表面正常的肺组织中的表达对预测特别有用。研究报告的作者说,这种防御性反应不应该出现在真正健康的组织中,它可能是疾病的早期预警信号。
研究共同第一作者、纽约大学格罗斯曼分校生物信息学家、佩尔马特癌症中心成员周华博士说:"我们的研究结果表明,靠近肿瘤的看似正常的组织可能并不健康。相反,逃逸的肿瘤细胞可能会在它们的邻居中引发这种意想不到的免疫反应。"
该研究的共同第一作者、癌症生物学家 Aristotelis Tsirigos 博士补充说:"免疫疗法能增强人体的免疫防御能力,因此可能有助于在传统检测方法发现肿瘤生长之前对其进行防治。"
纽约大学格罗斯曼分校病理学系教授、珀尔马特癌症中心成员齐里戈斯提醒说,调查工作是逆向进行的,利用已知疾病复发的病例训练计算机程序。
纽约大学朗格尼分校应用生物信息学实验室主任齐里戈斯说,因此,研究小组下一步计划使用该程序对新接受治疗的早期肺癌患者的复发风险进行前瞻性评估。