南卡罗来纳医科大学和科罗拉多大学的研究人员利用心脏器官组织和纳米线推出了一种突破性的心脏修复方法,在临床前模型中显著恢复了心脏功能。这项创新有可能在未来为修复受损心脏组织提供一种替代心脏移植的有效方法。

心脏病是美国人的主要死因,每 36 秒就有一个人死于心脏病。心脏病发作是心脏病的一种常见表现形式,当心脏供血受阻时,就会导致氧气和营养物质的缺失,造成不可逆转的组织损伤。虽然支架和药物能有效地重新打开阻塞的血管,但它们并不能修复心脏组织的损伤,从而使患者面临进一步并发症的风险。
临床前研究表明,纳米线心脏器官组织有朝一日可以修复心脏,而不仅仅是防止进一步的损伤。南卡罗来纳医科大学(MUSC)和克莱姆森大学(CU)的生物工程师和临床科学家团队正在研究一种革命性的方法,它可以通过修复受损的心脏组织来改变心脏护理的格局。他们在8月份的《科学进展》(Science Advances)杂志上报告了他们充满希望的临床前研究成果。该团队由梅颖博士领导,梅颖博士是中大和麻省大学生物工程项目的成员,在中大和麻省大学联合任职。该联合项目的博士生 Ryan Barrs 是这篇文章的主要作者之一。
"心脏病发作留下的损伤通常被认为是永久性的,需要进行心脏移植,而这种移植手术十分紧缺,"Barrs 说。"为此,我们开发出了可导电的'迷你心脏',可以注射到受伤的心肌中,恢复其泵血功能。"
许多研究人员都试图破解如何帮助心脏自我修复的难题。补充死亡的心脏细胞并促进修复的一种有希望的策略是将干细胞分化成'促进修复'的心脏组织。然而,这种方法并不成功。
要了解原因,请想象一下心脏病发作后心脏内的混乱环境--充斥着发炎的组织和无情的泵送,对新细胞毫不留情。梅说,加入单个干细胞就好比在暴风雨中种植一棵脆弱的树苗,生根发芽的机会微乎其微。
"心脏经常会将干细胞挤压到血管中,造成潜在的副作用和效率低下,"梅解释道。"此外,单细胞在心脏中面临着恶劣的环境,尤其是在心脏病发作后,降低了它们的存活率和有效性"。
梅和他的跨学科团队针对过去方法的弱点,提出了一种新策略。他们开发出了一种更有弹性的细胞结构,将干细胞衍生的心脏细胞包围起来,称为心脏器官组织。把它们想象成结构细胞的紧密团结,更有可能抵御心脏的挑战性环境。
梅说:"通过将这些细胞制成类似心脏的小型微组织,我们可以创造出一种更具可持续性和抵抗力的结构,能够抵御环境的突然变化。"
为了评估有机体在临床前模型中治愈受损心脏的能力,梅与麻省医疗中心的细胞疗法和心脏病专家合作,其中包括王红军博士、Kristine DeLeon-Pennell博士和Donald Menick博士。
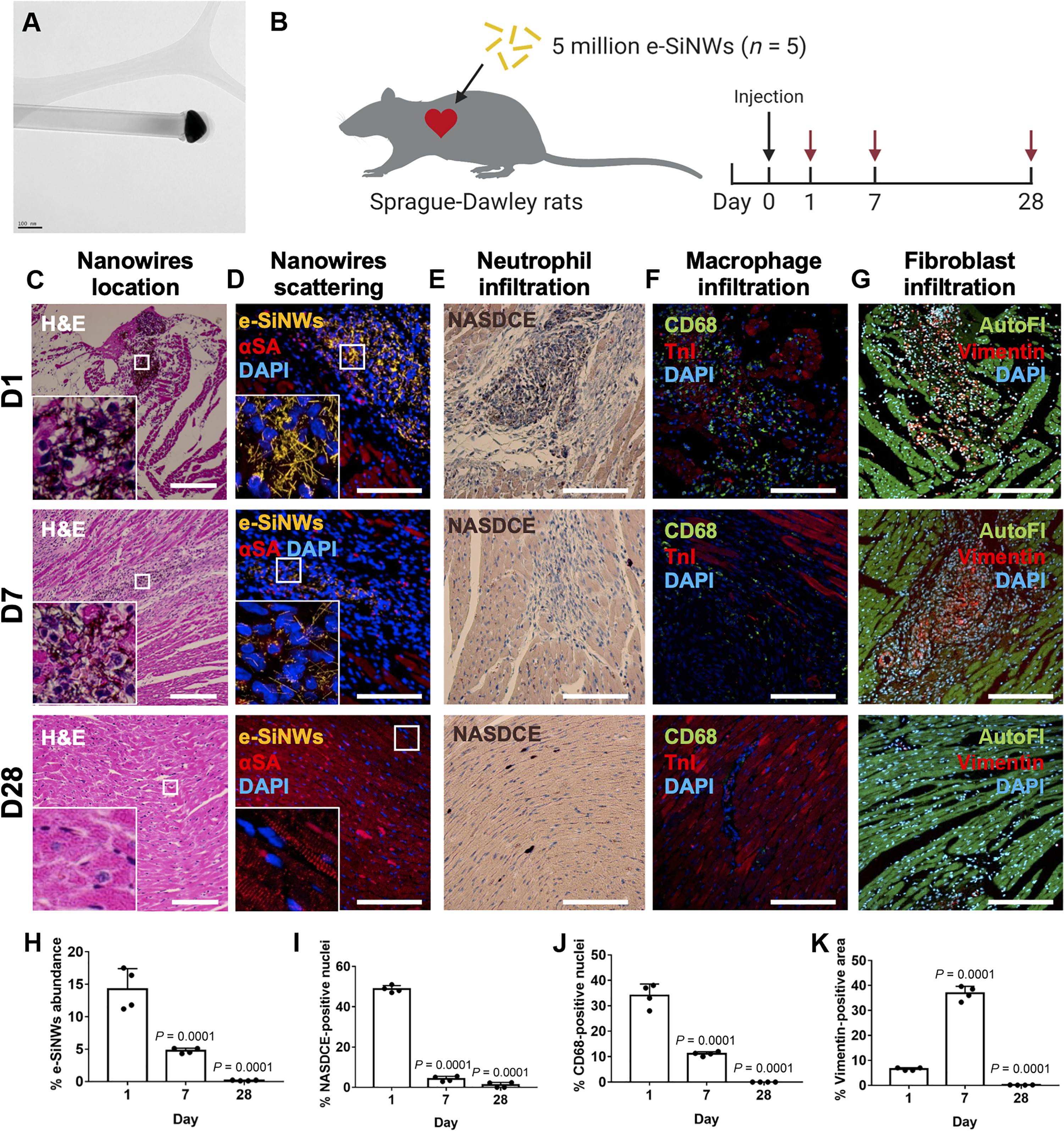
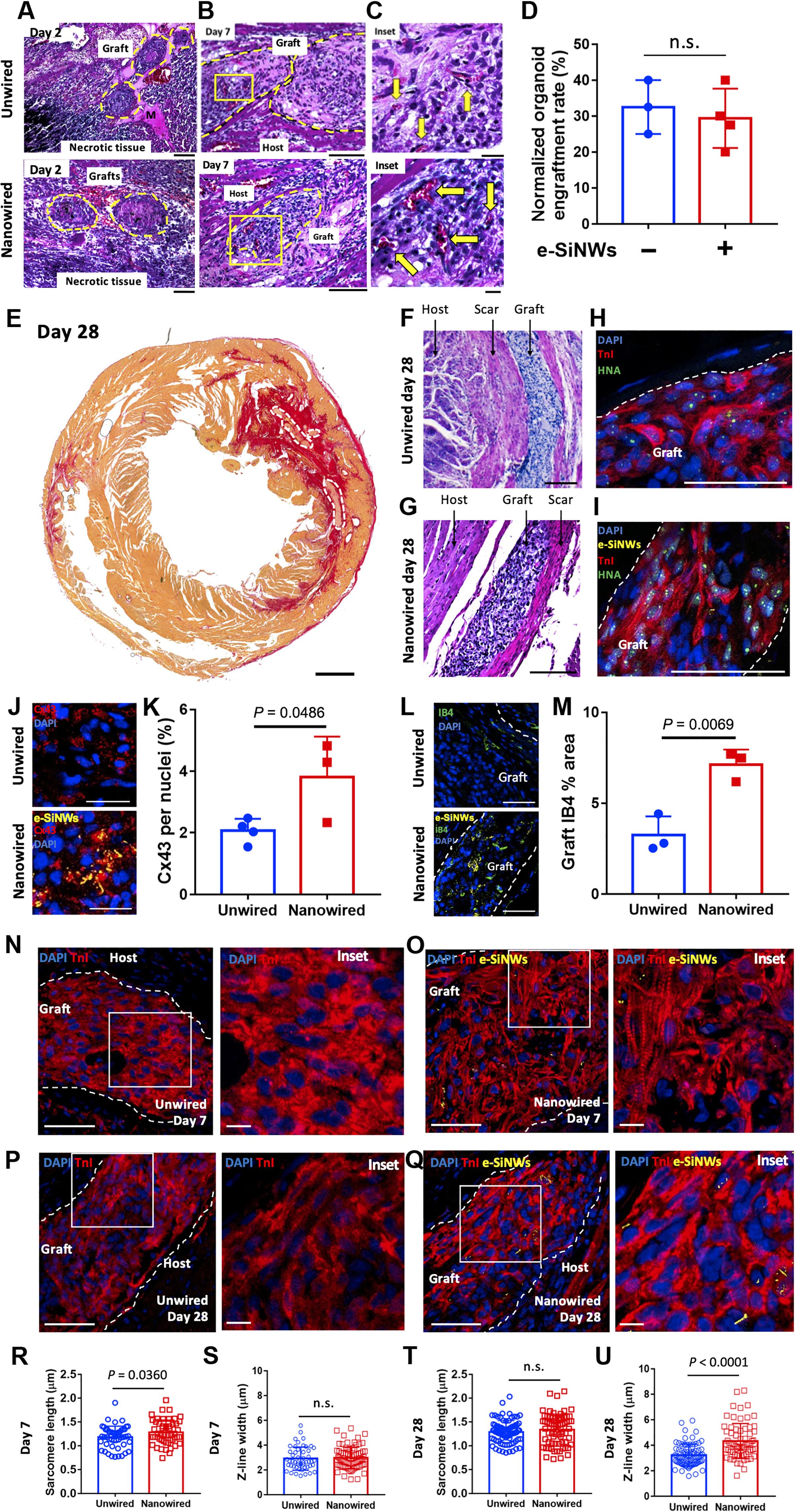
在这项动物研究中,将这些心脏器官组织直接注入心脏后,模拟心脏病发作导致的功能丧失恢复了39%。这一发现表明,细胞装置不仅能防止进一步损伤,还有助于修复已经受损的组织。
跨学科团队仍不满足,希望更进一步。梅说:"我们意识到,还需要另一层工程来确保与宿主组织的适当整合。"
因此,导电硅纳米线的想法应运而生。这些微小的生物相容性导线肉眼看不见,能增强器官组织,使其与原生心脏的电信号同步。这些电信号有助于聚集在一起的细胞协调运动,使它们能更有效地与现有心脏组织整合和泵血。结果是,心脏功能惊人地提高了 69%。
展望未来,纳米线人体心脏器官组织可能代表着心脏护理领域的一次飞跃,因为它们不仅能防止进一步的心脏损伤,还能积极修复已经造成的损伤。
梅说:"我们的研究首次在临床前模型中表明,纳米技术和类器官技术的结合有望修复心脏病发作后的组织损伤。"
研究小组目前正集中精力加强和完善这项技术。Barrs说:"我们计划更仔细地研究纳米线如何改善心脏类器官疗法。要使这种方法成为临床现实,还需要进一步的研究、测试和验证。如果研究继续显示出这种新方法的前景,梅希望它能在未来十年内进行临床试验。最终目标是提供一种比心脏移植更有效、更方便的疗法来治愈受伤的心脏。"
