2023年3月的一个凌晨,在浙江某医院内,二胎妈妈麦乐在宫缩开始一个多小时后,终于用上了“无痛分娩”。后来她对虎嗅形容道,那一刻找到了“从地狱到天堂”的感觉。何为“地狱”?一个产妇形容说,5分钟一次的宫缩,好像有一个世纪那么漫长。剧痛之下,很多人都有求助医生、家人转为剖宫产的经历;也有产妇因为剧痛无法很好地配合医护,导致发生严重的并发症。这种剧烈的疼痛作为隐性成本之一,也在影响相当一部分女性的生育意愿。
无痛分娩(也称分娩镇痛),可以通过局部麻醉让母亲摆脱宫缩带来的剧痛折磨,被认为是改变这一现状的首选办法。然而在中国,其普及率并不高——整体来看,只有约30%。专家预计今年国内约有800万产妇,按此估算,约有560万“准妈妈”还是没有安排无痛分娩,她们将在剧痛中诞下新生命。
无痛分娩的普及率较低,其原因是复合的,一个主要问题是在公众印象中,无痛分娩似乎很难达到理想效果,术后体验相当参差不齐。
有的产妇直到宫口全开才排到“无痛”,有的产妇痛到失去意识也还是等不到“无痛”。二胎妈妈麦乐的镇痛体验虽然还不错,但也表示:“我才知道,无痛分娩也不是完全不痛。”
在社交平台上,不同产妇对于无痛到底能减轻多少疼痛的描述不同,有说“一点不痛”、有说“疼痛减为可承受”,也有人说“还是非常痛”。还有产妇在接受镇痛之后,还是疼痛难忍,最后不得不转去做剖宫产。
那么,无痛分娩背后的真相如何?生育之痛确实不可避免吗?
为什么用了无痛分娩还会疼?
使用了无痛分娩,产妇仍然感到疼痛,虎嗅就此现象咨询了郑州大学附属第三医院暨河南省妇幼保健院产科主任李根霞。
“无痛分娩,理论上说是可以做到不痛的。”李根霞告诉虎嗅,实际在临床中,不同个体对麻药的敏感性不同,以及基层有时候因为太忙没有顾上精细化管理,可能会存在仍然感觉痛的情况。
本文所说的无痛分娩,主要是指“硬膜外分娩镇痛”,属于椎管内阻滞镇痛。这种镇痛方式,需要由麻醉医生将一根细长的针刺入产妇腰椎第三节和第四节之间,再从针中间置入一根更细长的软管,麻醉剂可以经由导管进入椎管内硬膜外,作用于脊神经根和脊髓上的神经元,从而达到镇痛的目的。
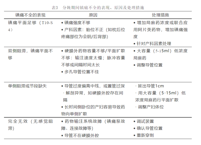
理论上,无痛分娩的结果,可以将疼痛等级降到4级左右,类似牙痛,属于可以接受的范围,也确实有产妇可以把疼痛降到0。但在实际操作中,也有出现镇痛效果未达预期的情况,这在医学上叫做:“镇痛不全”。镇痛不全的比例,也就是“镇痛不全率”,是用以衡量镇痛质量好坏的重要指标之一。

有统计数据显示,中国的镇痛不全率可达5%到10%。“镇痛不全并不是一个罕见现象,而是一个值得重视的临床问题。”上海市第一妇婴保健院前任院长、锦欣生殖首席战略官段涛曾在社交媒体上发文指出。
2007年,澳门镜湖医院麻醉科的麻醉科医生孙传江、廖自伟的撰文中,更是直接将“有一定比例的镇痛不全”,归为硬膜外分娩镇痛的缺点之一。此外还有起效较慢等。
为什么会有镇痛不全的情况出现?
一个主要原因是在操作中,有一些不规范的行为,比如:针刺的位置不准确,软管置入不到位等,导致达不到理想的镇痛效果。临床甚至出现过麻醉剂直接流出来的情况。
另外一个主要原因,是镇痛流程从什么时候开始、在何时结束,而这在医学界也还仍有争议。
因为担心延长产程,很多医院规定要在宫口“开两指”“开三指”时才能使用无痛分娩,在宫口全开后就撤掉了镇痛。麦乐就是在“开三指”的时候用上了镇痛,痛感也就停留在了这个水平。而对于麦乐来说,这种疼痛程度,已经足以让她感受不到钢针穿刺脊椎的痛感。回想起生一胎时,宫口开到“五六指”就已经意识模糊的惨痛经历,她认为这种程度的疼还是可以忍受的。
“这实际上没有从患者的角度考虑。”有临床麻醉医生曾在行业会议上指出这一问题。在医疗服务逐渐回归到“以患者为中心”的理念上来以后,很多指导医生诊疗行为的规范中,分娩过程开始,“孕妇说疼”,就已经有充足的理由使用无痛分娩术了。
对于何时撤镇痛,段涛在其公开发文中也指出,“完全可以采用全产程无痛分娩”,而且宫口全开进入第二产程以后,也没有必要停药或者拔掉导管。
当然,即使完全按照流程操作,接受无痛分娩的产妇也存在“镇痛不全”的可能。
孙传江、廖自伟在前述文章中就曾指出,随着产程的推进,随着宫颈扩张速度加快、宫缩频率增加等,相同量的镇痛剂有效的时间也会越来越短。如果没有及时给药就会出现疼痛的情况。
此外,过度的疼痛还可能提示难产等危险的情况。如果分娩过程中,子宫异常疼痛刺激到了迷走神经(这一神经无痛分娩的药镇不住)还可能出现“爆发痛”,也就是忽然出现的无法忍受的疼痛。
这些都可能导致一部分产妇没法充分享受到“人类之光”。

来自:《中国椎管内分娩镇痛专家共识(2021)》
无痛分娩仍有必要
前文提到的硬膜外阻滞镇痛,虽然还称不上完美,但仍然是目前医学界公认的首选分娩镇痛方式,不仅镇痛效果确切,而且母婴安全性也很高。在欧美发达国家,这一术式的普及率目前已经超过80%。
第三军医大学西南医院妇产科的谢尧等人曾进行了一项研究,对428例接受无痛分娩的产妇与111例没有接受此技术的产妇情况进行对比。结果显示,使用无痛分娩后,产妇自觉疼痛明显缓解,总产程无延长,产后出血无增加,会阴撕裂伤发生率明显减少,新生儿窒息发生率未增高。
即便是因麻醉问题出现了镇痛不全、尿潴留、呕吐等负面反应,也不是大概率事件,临床也有较好的应对措施。经过医院与麻醉医生的共同努力,都可以降到更低的水平。以镇痛不全为例,国际上一些实施较好的医院,已经可以将镇痛不全率降到1%左右。
李根霞告诉虎嗅,在她所在的郑州大学附属第三医院暨河南省妇幼保健医院,麻醉医生都是“双排班”,有一班的麻醉医生专门在产房,晚上和白天一样,不需要等麻醉医生。而且麻醉医生会主动巡视产妇。在这个过程中,麻醉医生不断优化麻醉剂配比,提高镇痛效果,降低并发症等问题发生几率。
“一定要从孕妇的角度去考虑,从安全的角度出发。”李根霞多次向虎嗅强调。
从另一个角度看,分娩之痛带来的坏处很多,包括导致产妇焦虑、紧张,进而过度通气、心肺负担增加等,由此产生的儿茶酚胺等问题还有损害胎儿健康的风险。
麦乐在生第一胎的时候,没能用上无痛分娩,紧张情绪无法疏解,无法配合医护人员,结果还出现了耻骨分离,两个月没能下床。
在镇痛分娩未推广的年代,因为产妇怕疼等原因,中国剖宫产率还曾居高不下——根据世界卫生组织(WHO)2010年调查数据,中国剖宫产率一度高达46%,远超WHO划定的标准15%。由剖宫产造成的子宫损伤、腹壁瘢痕子宫内膜异位症等,也给女性健康埋下了隐患。
因此,推广无痛分娩、使用无痛分娩,仍然是必要的。
如何才能做到真“无痛”
如果要提高无痛分娩的使用体验,更好地普及这项技术,最需要解决的还是麻醉医生人手不足的问题。
根据医院官网信息,郑州大学附属第三医院麻醉科有39名医生。根据地方媒体的报道,2018年无痛分娩政策推广后,该院产科很快就增加了13名麻醉医生,这才有了24小时可以为产妇服务的结果。
而这样的麻醉医生阵容,在当下中国医疗系统中是非常难得的。
官方公布的最新数据显示,2020年全国有麻醉医生9.8万人,每万人口麻醉医生数量0.69人。即便按照国家卫健委计划到2035年增加至16万人,每1万人口拥有麻醉医生数才能达到1名以上,不到发达国家的一半。另据央视网等媒体消息,中国麻醉医生的缺口就有20万人。
很多医院的现实是,只有2名麻醉医生应对全院急诊。这种情况下,麻醉医生往往分身乏术,很难专职在产科待命。等到麻醉医生有空,产妇宫口开到五六指,甚至全开、已经生完的情况都很常见。根本没法做到随时在岗。
而且这也决定了很多医院无法开展无痛分娩。从上海市2018年发布的一份《分娩镇痛试点方案》看,有产科、麻醉科,有相关的专业技术人员,以及医院有必要的人员、硬件和政策支持等,都是硬性要求。
截至目前,国家卫健委公布的无痛分娩试点医院只有913家医院。
同时,研发价格实惠且更高效的麻醉剂,也是关键。
按照中国最新的无痛分娩专家共识,现在无痛分娩常用的麻醉剂包括:局麻药,如:罗哌卡因、布比卡因、利多卡因等,加上阿片类药物,如:芬太尼、舒芬太尼等。在镇痛维持阶段,产妇可以自行按下“药泵”,但不能太频繁,一般会限定在15到30分钟。
罗哌卡因首次上市是在1996年,2005年由跨国药企阿斯利康带入中国(该产品后被爱施健(Aspen)收购)。最初,中国的临床医生也经过了一番摸索,才将不适合国人的剂量调整成更适合国人的水平。
任何药物都有其生命周期,也有迭代进化的规律。在1901年产科研究者将局麻药普鲁卡因用到分娩过程中、找到促进该技术发展的路径之前,人们也有很多不尽人意的尝试。
比如乙醚,不仅易燃易爆炸,还有毒性作用和呼吸、循环的抑制作用。
又如笑气”(一氧化二氮),作用时间短,必须在宫缩来临前吸够量才能镇痛,据李根霞回忆,当时每次助产士都要看好时机,及时“指挥”产妇:“快吸!快吸!”
吗啡呢?1860年代,德国专家曾倡导将吗啡用于分娩镇痛,但是后来发现吗啡会抑制胎儿呼吸。
即便现在被广泛使用的麻醉剂也不是十全十美的。举个例子,现有产品还不能定向地“麻醉”特定神经,这就导致出现想麻醉痛觉神经的时候,也无差别地麻醉了运动神经和交感神经,由此分别出现了运动障碍和低血压等问题,需要科学界继续攻关。
现有的主流麻醉药,往往起效较慢、作用时长也较短,像罗哌卡因,每次进入人体后需要15分钟才能起效,持续时间只有30分钟到1.5小时(为了保留运动能力无痛分娩中所用的浓度会很小、量也少)。
未来是否会有起效更快、作用时间更长、更安全有效的药物可以进入分娩镇痛领域,也是值得关注的看点。
无痛分娩背后的博弈
国家卫健委公布的2022年中国卫生健康事业发展统计公报显示,去年全国新生儿的总量已经减少到千万以下,只有956万人。加快推进无痛分娩,也是鼓励生育新政的一部分。
但无痛分娩的推广并不容易开展,有多种力量在其中博弈,比如:传统观念与现代医学的博弈、医疗资源应该向哪方面侧重的问题,以及药企与支付方之间的博弈等。
首先,很多产妇和家属对无痛分娩有误解:担心麻醉剂会让妈妈变笨、有后遗症,担心会伤害胎儿等。在老观念里,人们认为“生孩子哪有不疼的”。这些也恰恰是最难解决的问题。
误解与观念的背后,是经济上的考量。此前的医保政策自然分娩(也就是顺产)报销比例本来就低,加上无痛分娩费用2000元左右,总费用达到4000元乃至更高;而剖宫产属于手术,经过报销,个人自费部分只有一两千元。这对于很多人而言,都是一笔再明白不过的经济账。
为解决这一问题,支付方也在尝试给予家庭更多支持。

国家医保局已于2022年7月公开宣布要指导地方将无痛分娩、辅助生殖等纳入医保。据报道,无痛分娩在上海、浙江、江西、贵州、广西等地已经纳入医保。
此外,多项公益基金也在积极推动此事。其中,由“浙江省妇女儿童基金会Babycare白贝壳关爱专项基金”发起的无痛分娩公益项目作为家庭经济负担上的社会性补充,一年内覆盖6省9院,惠及近千名产妇。他们发起的公益活动会给参与的产妇提供最高1000元的补贴,在很多地方,这已经不仅仅是经济上的支持,更是一种精神上的认可和鼓励。“让产妇知道,你可以选择一种不需要忍痛的方式来生育。”该公益基金相关负责人向虎嗅表示。
经过一系列的努力,国家卫健委数据显示,2022年全国试点医院平均分娩镇痛率已达60.2%。
没有生育经历的人,对无痛分娩更加积极。在莆田学院附属医院妇产科的一项最新调查中,已经有48.81%的产妇在分娩前有分娩镇痛意愿,在没有生育经历的人群中,占比高达87.80%。
同时,在市场方面,国家集中带量采购(简称:集采)也打破了麻醉剂产业“竞争格局相对稳定,高端市场寡头垄断”的状态,让各方博弈更加激烈起来。
以罗哌卡因为例。根据中金企信国际咨询统计,如今该药已经是公立医疗机构应用较多的局麻药之一了。在中国的市场规模一度达到10亿元以上,Aspen的进口产品(虎嗅注:该药由阿斯利康引入中国,后来卖给Aspen)一直占据主导,份额曾高达80%,到2021年也有50%以上。
数据来源:米内网、共研产业咨询(共研网)/虎嗅制图
在第五批集采中,Aspen丢标,浙江仙琚制药、石家庄四药、瑞阳制药、齐鲁制药、恒瑞医药以及广东嘉博制药中标,重塑了市场格局。与之同步,罗哌卡因的价格也大降54%到73%。
经常与罗哌卡因搭配使用的芬太尼类产品也面临类似的局面。从目前的市场格局看,人福医药占据了国内80%的市场,随后是美国药企ALZA、强生,还有中国药企常州四药、羚锐药业、恩华药业等。因为用量较大,该药进入集采也只是时间问题,给相关企业“钱”途带来不确定性。
集采的目的不是降价而是倒逼产业升级。在个别企业危机的背后,是麻醉剂产业升级的开始。
客观来说,医疗界对麻醉剂的需求量是越来越大的。据中国人民解放军总医院第一医学中心麻醉科主任米卫东、北京协和医院麻醉学教授黄宇光等人在柳叶刀子刊上发表的《中国麻醉学科发展研究报告》,2015年到2017年中国手术量每年以10%的比例增长。
这也推动麻醉剂市场快速增长,据智研咨询统计,到2021年,中国麻醉剂市场规模达到290.5亿元,增速8.4%。这也在呼唤更新更好的药面世。
就在前不久中国已有国产的超长效局麻药获批上市,大幅延长了局麻药的作用时间。按照研发者的计划,无痛分娩也是预计将要开展适应症研究的领域。该药又将给临床和市场带来怎样的改变?
李银河曾经说,“产妇分娩是否痛苦,反映了一个社会的文明程度。”
在今天,生育过程中忍受疼痛,已经不再有高尚的隐喻。而要真正解决生产过程中的痛苦,药物很重要,也并不非唯一路径。从分娩中减轻疼痛的方式来说,医院也有更多非药物的镇痛方案。比如:水下分娩、拉玛泽呼吸法、陪产妇聊天等。
而从根本上说,还有非常重要的一点,就是需要给产妇更多的尊重,包括:单人单间分娩,减少语言暴力等。
“一定要给产妇提供一个她们觉得安全舒适,很有尊严的环境。”李根霞向虎嗅表示。