研究人员发现,小鼠骨关节炎是由表达软骨形成干细胞的特化基因耗竭引起的,并找到了逆转这种状况的方法。这一发现为治疗这种痛苦的疾病打开了大门,而不仅仅是控制其症状。骨关节炎(OA)影响所有关节组织,导致关节软骨流失,而关节软骨的主要功能是提供一个光滑、润滑的表面,使骨骼能够顺利地相互移动。

对于这种长期、渐进的病症,目前还没有治疗方法。关节疼痛和僵硬的症状只能通过止痛药和非甾体抗炎药(NSAIDs)来缓解,而长期使用这些药物实际上会加速骨关节炎症状的恶化。但在一项新研究中,南澳大利亚阿德莱德大学的研究人员发现,OA不仅可以治疗,而且可能是可逆的。
这项研究的主要作者贾-吴(Jia Ng)说:"我们的研究结果重新认识了骨关节炎,它不是一种'磨损'病症,而是一种关键关节软骨干细胞的主动和药物可逆损失。"
关节软骨是一种永久性组织,需要自我更新的祖细胞--干细胞的后代--的支持,以重新填充负责形成软骨的软骨细胞。然而,关节软骨的再生能力有限,损伤、慢性机械应力或年龄增长--即所谓的"磨损"--通常会导致 OA。
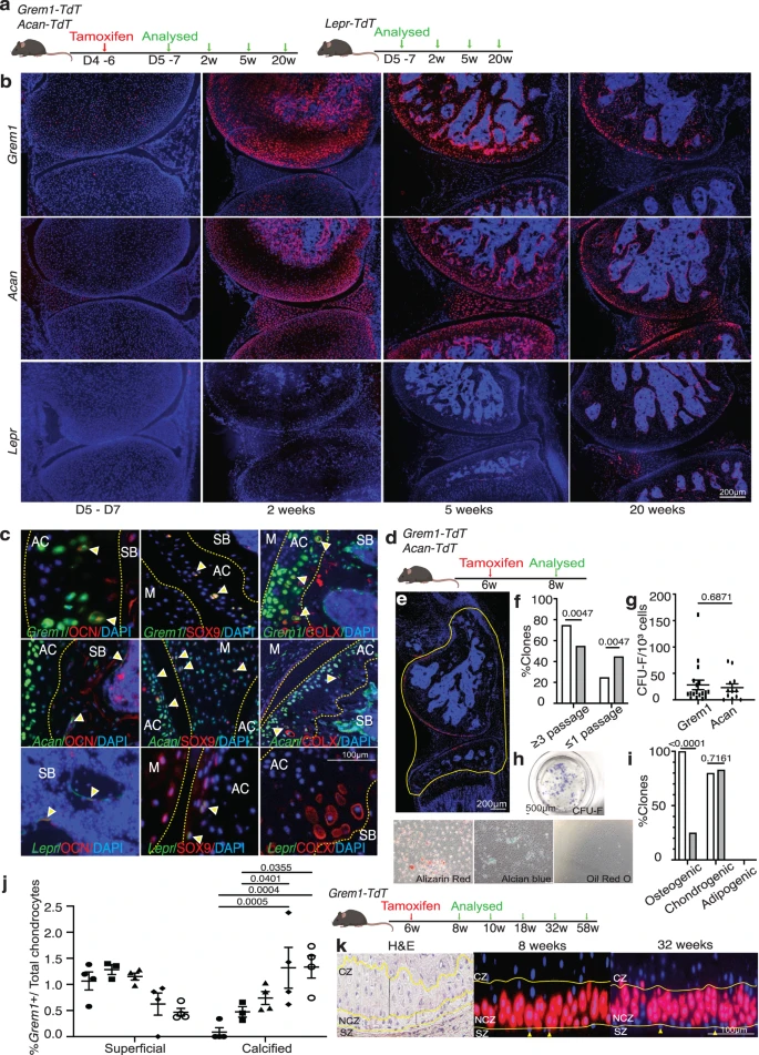
研究人员以成年小鼠的膝关节为研究对象,发现关节表面存在一种特殊的软骨祖细胞群,可生成关节软骨。这些以 Gremlin 1 基因为标志的细胞在 OA 中被耗尽。他们通过实验表明,表达 Gremlin-1 的软骨祖细胞的丧失是 OA 的早期事件,反过来也会导致 OA。


为了在Gremlin-1细胞中发现治疗OA的分子靶点,研究人员重点研究了成纤维细胞生长因子信号转导,因为这一通路在调节软骨发育或软骨生成方面发挥作用。用成纤维细胞生长因子18(FGF18)治疗小鼠,可刺激动物体内多种组织的生成,从而引起关节软骨中Gremlin 1细胞的增殖,导致软骨厚度明显恢复并减少了OA。
"有了这些新信息,我们现在能够探索直接针对干细胞群的药物选择,而干细胞群是关节软骨发育和骨关节炎进展的罪魁祸首,"Ng说。"我们的研究表明,可能有新的方法来治疗疾病而不仅仅是症状,从而改善骨关节炎患者的健康状况和生活质量。"
这一发现也为其他形式的损伤和疾病中的软骨再生提供了机会。
这些发现是否能从小鼠转化为人类受试者还有待观察,但使用 FGF18(临床上称为 Sprifermin)治疗膝关节 OA 的五年临床试验结果已于 2021 年公布。虽然Sprifermin不能缓解OA症状,但研究发现它是安全的,而且可能会改善软骨厚度和体积。第三阶段试验正在进行中。
该研究发表在《自然-通讯》杂志上。