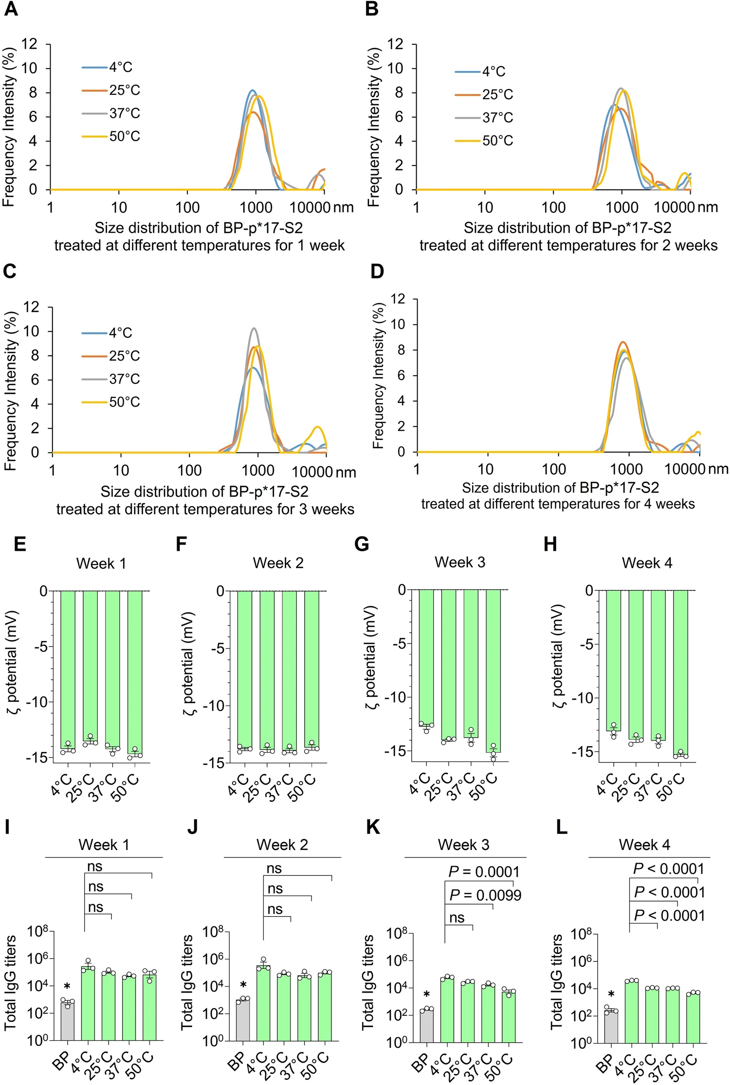
格里菲斯大学(Griffith University)的研究人员开发出了一种潜在的新疫苗模式,目前正处于概念验证阶段。由 Bernd Rehm 教授和陈树雄博士首创的这种稳定微粒疫苗与前景看好的 A 型链球菌疫苗一起进行了测试。这项创新技术对大肠杆菌细胞进行重新编程,以产生大量疫苗颗粒。这些疫苗在室温下稳定,非常适合发展中国家使用。

格里菲斯大学(Griffith University)的研究人员即将在疫苗开发领域取得技术突破,开发出一种可能的新型疫苗模式。
来自格里菲斯药物发现研究所(GRIDD)和格里菲斯细胞工厂与生物聚合物中心的贝恩德-雷姆(Bernd Rehm)教授和陈树雄(Shuxiong Chen)博士已成功开发出一种新的疫苗模式,即稳定的微粒疫苗。





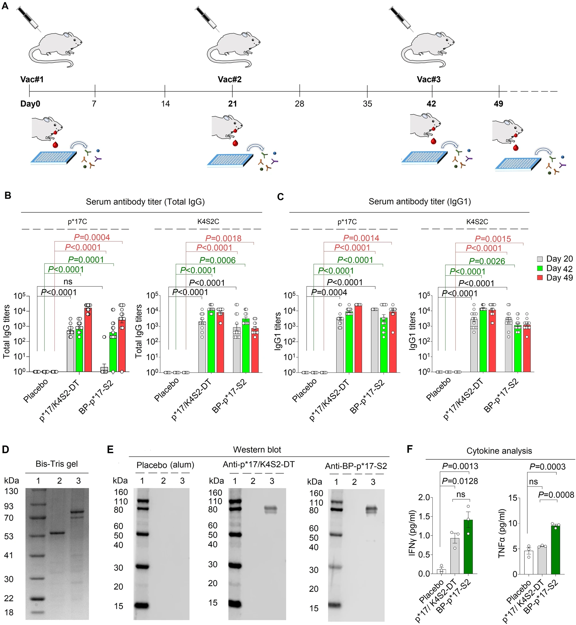
新疫苗模式正处于概念验证阶段和早期开发阶段。为了证明这种疫苗方式,研究人员将其与更成熟的格里菲斯甲型链球菌疫苗一起进行了测试,后者目前正在加拿大进行人体临床试验,效果非常好。
雷姆教授说:"我们迄今为止进行的测试表明,这项技术有助于开发安全且能诱导针对甲型链球菌的强烈免疫反应的疫苗。"
他说:"这是一种合成疫苗,基于我们的创新技术,它使用重新编程的安全大肠杆菌细胞,以高产率组装疫苗颗粒。为了开发这种疫苗,我们对细菌细胞工厂进行了重编程,以组装涂有格里菲斯甲型链球菌抗原的生物聚合物颗粒,结果发现这种颗粒是安全的,并能防止感染。我们开发了一种具有成本效益的生产工艺,生产出的疫苗在常温下稳定,非常有利于在不一定有冷藏条件的发展中国家储存和传播。"
陈博士说,这一进展有可能成为开发多种疫苗的医学突破。下一步是生产高质量的疫苗,并在临床试验中评估其性能。
A 型链球菌是一种全球性人类病原体,可导致多种感染,从轻度咽炎和脓疱疮等疾病到中毒性休克综合征、坏死性筋膜炎和蜂窝组织炎等侵袭性疾病。甲型链球菌导致的死亡是由于大量使用抗生素而产生的抗菌素耐药性间接造成的。
在全球范围内,甲型链球菌每年造成 7 亿人感染,50 多万人死亡。
Bernd Rehm 教授和他的团队与格里菲斯糖组学研究所的 Michael Good 教授合作,后者的团队为在甲型链球菌感染模型中测试该技术提供了专业知识。