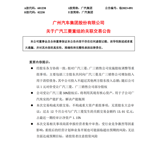
11年合资,终究以三菱败退中国告终。10月24日晚间,广汽集团发布一则关于广汽三菱重组的关联交易公告,提出广汽集团拟对广汽三菱、广汽三菱汽车销售公司实施股权调整等重组事项。重组完成后原广汽三菱将成为广汽集团全资子公司,其产能则将被广汽埃安接收,广汽埃安将利用这个工厂实现增产扩能。
1973年,三菱汽车正式进入中国市场,11年前,广汽集团、三菱自动车工业株式会社、三菱商事株式会社三方达成合作,广汽三菱正式诞生,首车为ASX劲炫,产自长沙。
后续随着多款新车的导入,广汽三菱迎来了自己的高光时刻。
在2017-2019三年时间,其销量数据分别为11.73万辆、14.4万辆、13.3万辆,虽然和本田、丰田、日产合资比起来差距不小,但对于广汽三菱而言已相当好。
不过广汽三菱的销量车型占比非常“畸形”,过分依仗欧蓝德,2018年欧蓝德自己就卖了10.6万,这就意味着,一旦这款车不再受欢迎,广汽三菱就面临塌房。

最担心什么往往就会发生深,进入到2020年,广汽三菱销量开始暴跌,今年以来更是频频传出多种停产、退出中国市场的传闻。
尽管三菱汽车方面一再表示没有相关计划,并肯定表示会复产复工,但最终还是没能逃过败退的命运。
广汽三菱的颓败是方方面面的原因造成的,细节就不再深究,需要惊醒的是,目前仍有一些合资品牌的销量岌岌可危,甚至已经濒临崩盘的边缘,它们可能是日系、韩系,也可能是法系甚至是德系。
历史车轮滚滚向前,所有不思进取都将堙灭在长河中。
