通过将水果和蔬菜中的细菌与人体肠道中的细菌进行比较,研究人员首次证明,食用水果和蔬菜对肠道微生物群的细菌多样性有积极的促进作用。肠道中的细菌多样性对健康起着重要作用。人类微生物组在研究中占有重要地位,它与癌症、性格、记忆力以及糖尿病和多发性硬化症等疾病都有关联。
据了解,母亲的微生物群会在婴儿出生时转移给婴儿,并通过母乳喂养得到增强,那么肠道细菌还有哪些其他来源呢?奥地利格拉茨理工大学(TU Graz)研究人员的一项新研究首次证实,水果和蔬菜是其中一个来源。
该研究的第一作者和通讯作者维斯努-阿迪-维卡索诺(Wisnu Adi Wicaksono)说:"现在,来自水果和蔬菜的微生物可以在人体肠道中定植的证据首次得到证实。"
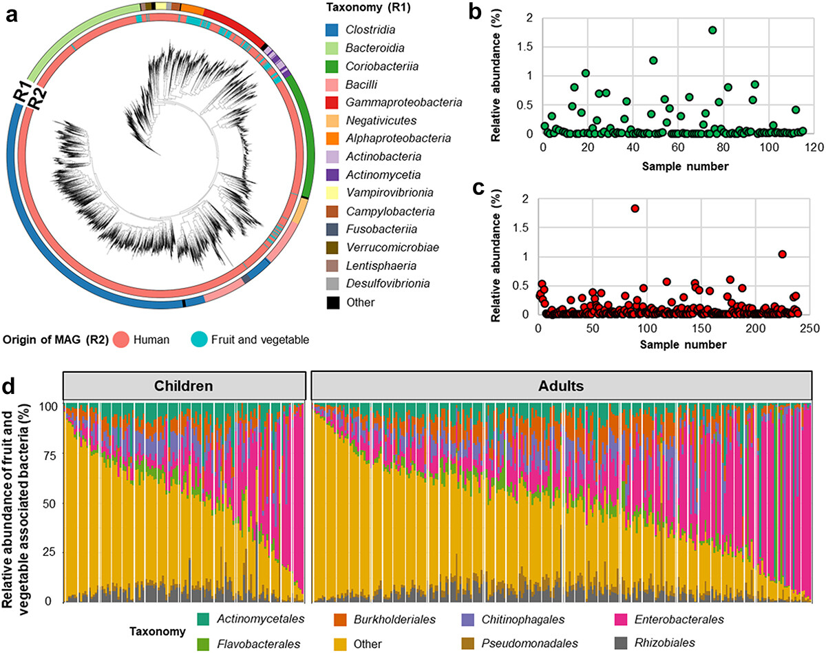
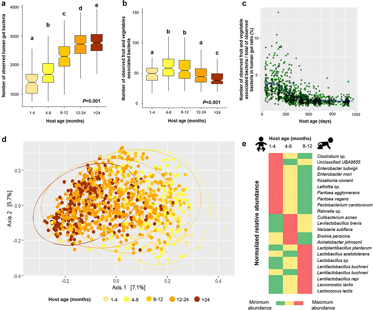
微生物组是所有微生物的总和,包括好的和坏的微生物,它们定植于我们、动物和植物等大型生物的全部或部分区域。在目前的研究中,研究人员首先创建了一份来自 156 种水果和蔬菜的微生物组数据目录。然后,他们将这些数据与两项关于人类肠道菌群的研究数据进行了比较:一项研究调查了婴儿的微生物组,另一项研究调查了成年人的微生物组。这两项研究还收集了参与者的食物摄入量信息。

这两项人类研究都提供了来自约 2500 份粪便样本的元基因组数据,使研究人员能够评估数十亿条序列。从这一广泛的数据集中,他们可以证明人类肠道中存在水果和蔬菜微生物区系,与水果和蔬菜相关的细菌平均占总体细菌多样性的2.2%。
研究人员说,除了强调水果和蔬菜作为微生物群天然来源的重要性外,他们的研究结果还强调了采用良好农业实践的重要性。

研究人员说:"通过食用水果和蔬菜摄入植物相关细菌是人类微生物组和环境微生物组之间的主要联系之一。因此,任何影响本地水果和蔬菜微生物群的因素,即耕作方法、养殖和收获后处理,都可能直接/间接影响肠道微生物群的组成。"
研究人员已经在着手进行一项国际研究,让人们在一段时间内吃完全相同的东西,之后对他们的粪便进行分析。虽然这取决于研究的结果,但也有可能通过个性化饮食来满足特殊需求。
该研究的另一位通讯作者加布里埃尔-伯格(Gabriele Berg)说:"每种水果和蔬菜都有独特的微生物群。因此,也许到了某个时候,可以根据这种情况制定个性化饮食。"
这项研究发表在《肠道微生物》(Gut Microbes)杂志上。