实验室利用雌性动物模型得出了重要发现。新研究显示,女性性激素,尤其是雌二醇在阿尔茨海默氏症在大脑中的表现中起着关键作用,这强调了针对不同性别的研究方法和早期研究的必要性。阿尔茨海默病对女性的影响尤为严重,在被诊断为晚发型阿尔茨海默病的患者中,女性约占三分之二。
先前的研究表明,阿尔茨海默氏症在女性中的发病率更高、进展更快,与男性患者相比,女性阿尔茨海默氏症患者的认知能力(记忆力、注意力以及沟通和决策能力)下降得更快。
阿尔茨海默氏症男女患者之间存在这些差异的生物学基础尚不十分清楚。然而,了解这些差异对于开发适当的疗法是非常必要的。

女性性激素的作用
在一项针对小鼠和人类的新研究中,美国西部大学的研究人员发现,女性性激素在阿尔茨海默氏症如何在大脑中表现出来方面起着重要作用。
这项研究发表在《阿尔茨海默氏症与痴呆症》(Alzheimer's & Dementia: The Journal of the Alzheimer's Association》上发表的,该研究还强调了针对这些激素联系制定治疗策略的重要性。研究表明,有必要更好地了解雌二醇--一种女性性激素雌激素的形式,可用于缓解更年期症状--在阿尔茨海默病中的作用。
研究结果的意义固然重大,但其背后的方法论也同样至关重要,这表明科学方法必须发生转变。

"要了解性激素如何在阿尔茨海默病中发挥作用,我们需要研究适当的动物模型。遗憾的是,大多数这方面的研究仍主要集中在男性大脑上。我们的研究强调了使用反映绝经后妇女等情况的动物模型来了解性激素如何影响阿尔茨海默氏症病理的重要性,"舒立克医学与牙科学院生理学与药理学系、解剖学与细胞生物学系教授、罗巴茨研究所科学家瓦尼亚-普拉多(Vania Prado)说。
这项研究由研究生 Liliana German-Castelan 在 Vania Prado 的指导下完成。

大脑交流与阿尔茨海默氏症
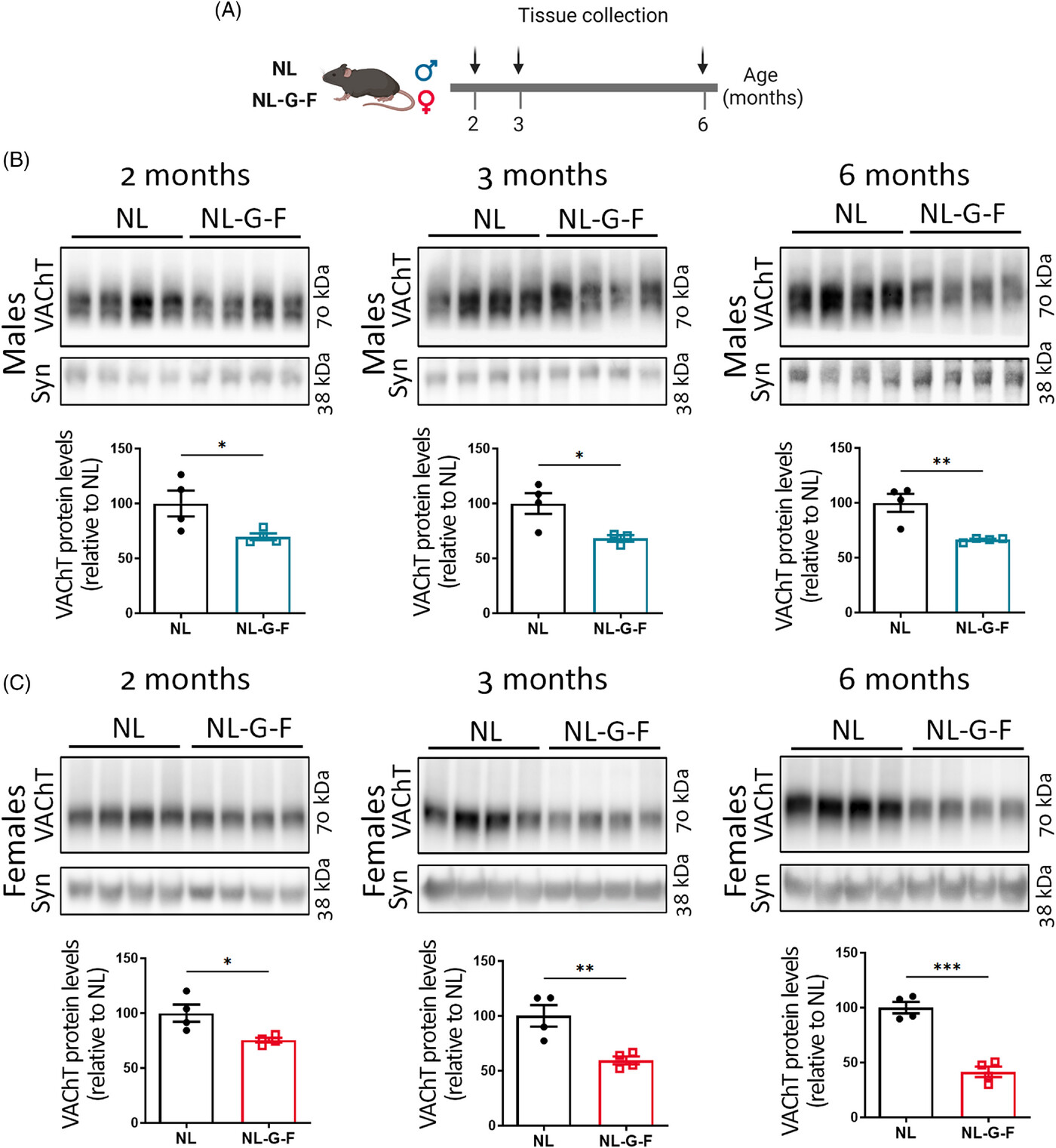
阿尔茨海默氏症的主要标志之一是β-淀粉样蛋白在大脑中的毒性积聚,最终破坏大脑的通信系统并影响认知。新研究表明,雄性小鼠和雌性小鼠的大脑化学以不同的方式调节阿尔茨海默氏症中的β-淀粉样蛋白,而荷尔蒙雌二醇促成了这种差异。
以前对小鼠和高危老年人的研究表明,胆碱能神经元(一种产生化学信使乙酰胆碱的脑细胞)特别容易受到阿尔茨海默氏症相关的β-淀粉样蛋白在大脑中积累的损害。此外,乙酰胆碱对正常的记忆和认知能力至关重要。
β-淀粉样蛋白的聚集会影响乙酰胆碱的产生,而随后这种化学信使的丧失又会进一步加重阿尔茨海默氏症的病理变化,从而形成恶性循环。
西方研究小组研究了大脑化学变化与受阿尔茨海默氏症影响的大脑中出现的β-淀粉样蛋白聚集之间的相互作用。
生理学与药理学系、解剖学与细胞生物学系教授马尔科-普拉多(Marco Prado)说:"由于男性和女性大脑的胆碱能系统存在差异,我们想看看性别是否会影响乙酰胆碱信号传导与β-淀粉样蛋白堆积之间的关系。这项研究的作者之一马尔科-普拉多也是加拿大痴呆症神经化学研究主席和罗巴茨研究所的科学家。"

性别分析的重要性
在这项研究中,研究人员观察到,当改变胆碱能活动水平时,雄性和雌性小鼠的β-淀粉样蛋白累积量存在差异。此外,他们还分析了健康老年人的大脑核磁共振成像图像。
与大多数人类研究将男性和女性的核磁共振成像扫描结果放在一起分析不同,西部大学教授泰勒-施密茨(Taylor Schmitz)和研究生海莉-香克斯(Hayley Shanks)分别对老年男性和女性的核磁共振成像脑部扫描结果和脑损伤速度进行了分析。
马可-普拉多说:"我们观察到,胆碱能神经元所在脑区的完整性与β-淀粉样蛋白积累之间的关系对男性和女性来说是相同的,但对雄性和雌性小鼠来说是不同的。研究人员怀疑,被研究的雌性小鼠没有绝经,而女性则绝经了,这可能是造成差异的一个因素。"

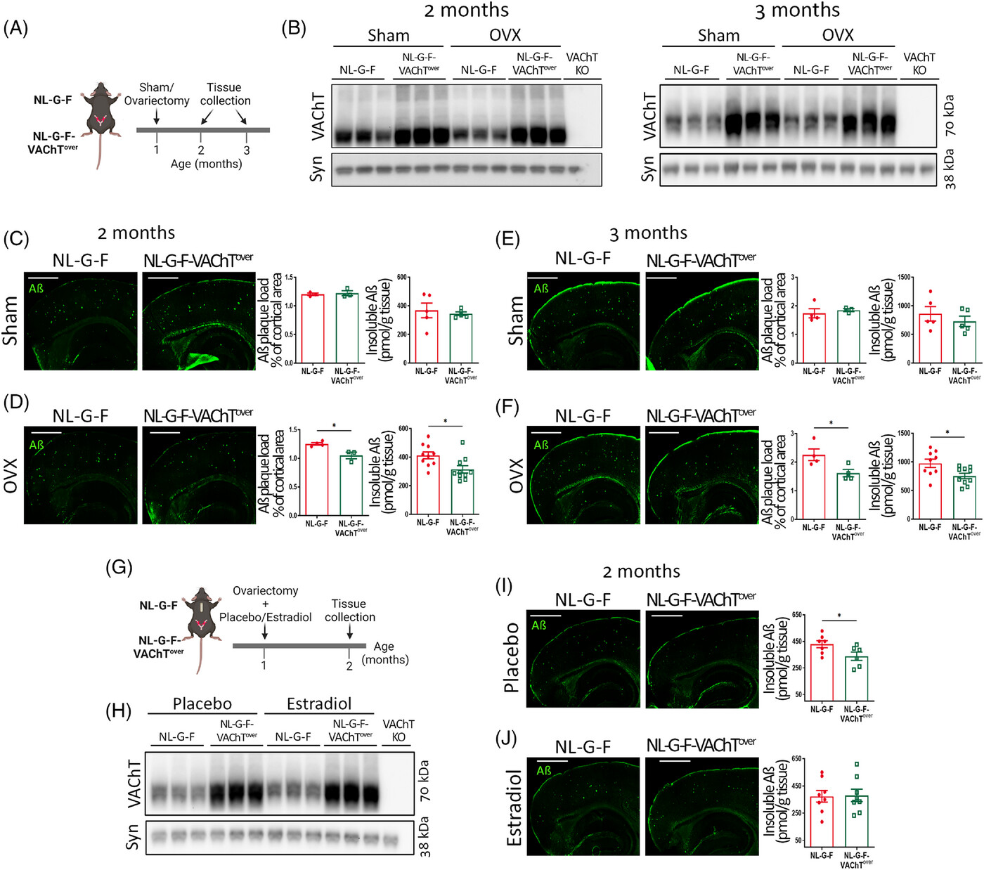
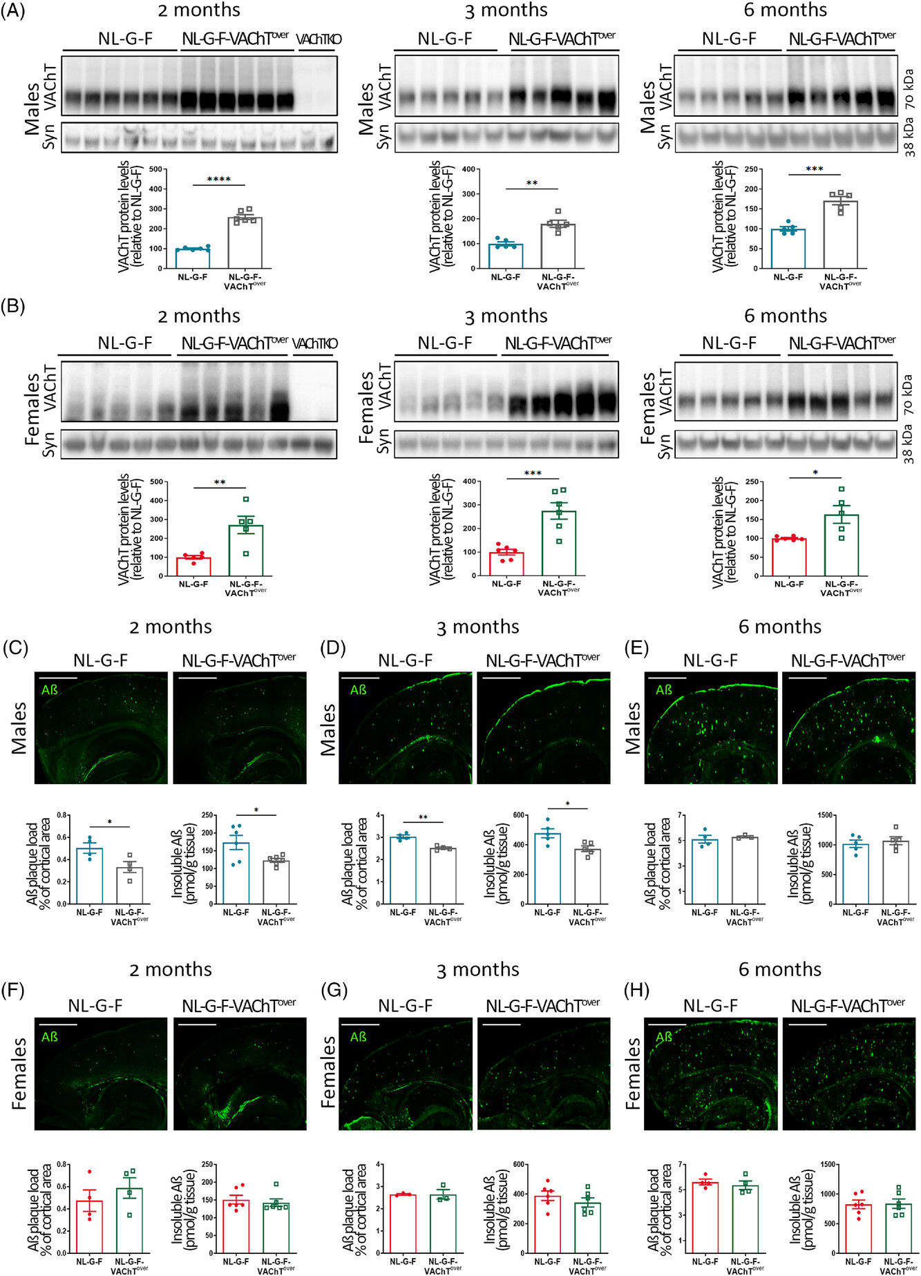
这项研究的主要作者格尔曼-卡斯特兰对性别差异很感兴趣,他决定在小鼠模型中引入另一层测试,并在西方研究人员罗伯特-格罗斯的帮助下,对代表绝经后女性的雌性小鼠进行了研究。这样做是为了研究性激素的存在或缺乏会如何影响胆碱能信号传导与大脑中β-淀粉样蛋白堆积之间的关系。
German-Castelan说:"我们发现,当性激素雌二醇存在时,乙酰胆碱和毒性淀粉样蛋白之间的关系就会消失,但当雌性小鼠体内的性激素被消除时,这种关系就会重现人类身上看到的结果。这些发现还表明,迫切需要研究40-50岁'围绝经期'年龄段的淀粉样蛋白和胆碱能功能,这个年龄段的人比大多数大规模阿尔茨海默病研究中的人要年轻得多。事实上,这项研究中的样本平均年龄接近 70 岁。这就解释了为什么在我们最初的探索中,雄性和雌性小鼠以及男性和女性的结果存在差异。"
研究人员强调,如果他们没有将雌性小鼠纳入研究,可能会错过有关阿尔茨海默氏症和性别差异的重要信息。
"女性和男性对药物的反应不同,在阿尔茨海默氏症的治疗过程中也有些不同。为了开发更有效的治疗方法,我们需要研究能够再现不同历程的动物模型。性激素和雌二醇水平只是其中的一个因素,"Vania Prado 说。