弗朗西斯-克里克研究所(Francis Crick Institute)的研究人员发现,妊娠荷尔蒙(特别是雌激素和孕酮)会影响雌性小鼠的大脑,导致它们甚至在出生前就增强了为人父母的本能。研究结果表明,怀孕可能导致大脑发生长期变化,人类怀孕也可能因相同的荷尔蒙相互作用而发生类似的大脑变化。

弗朗西斯-克里克研究所(Francis Crick Institute)的研究人员发现,怀孕荷尔蒙会"重新连接"大脑,使小鼠为做母亲做好准备。
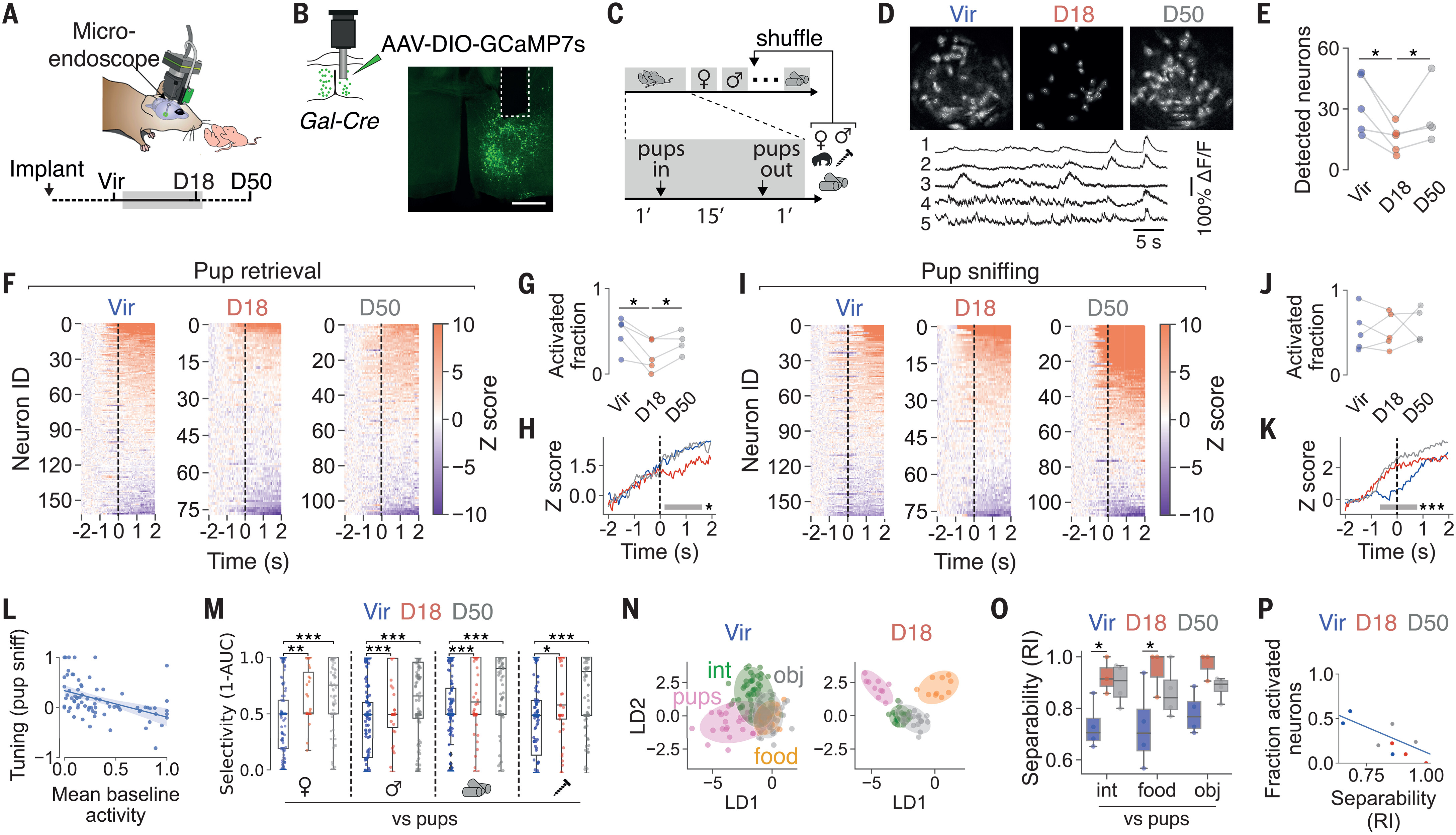
他们的研究结果于10月5日发表在《科学》(Science)杂志上,结果表明,雌激素和孕酮都作用于大脑中的一小部分神经元,甚至在后代到来之前就开启了为人父母的行为。这些适应性导致了对幼崽更强烈和更有选择性的反应。
众所周知,常规情况下雌性啮齿动物与幼崽的互动并不多,而母亲则将大部分时间用于照顾幼崽。人们认为,分娩时释放的荷尔蒙对母性行为的发生起着至关重要的作用。
但早前的研究也表明,剖腹产的大鼠和暴露于妊娠荷尔蒙的处女小鼠仍然会表现出这种母性行为,这表明孕期荷尔蒙的变化可能更为重要。
在目前的研究中,研究人员发现,雌性小鼠在妊娠晚期确实表现出了更多的亲子行为,而且这种行为的变化并不需要接触幼崽。
他们发现,下丘脑中一个名为内侧视前区(MPOA)的大脑区域中与育儿有关的神经细胞群(表达加兰宁的神经元)受到了雌激素和黄体酮的影响。
大脑记录显示,雌激素同时降低了这些神经元的基线活动,并使它们变得更加兴奋,而黄体酮则通过招募更多的突触(神经元之间的交流场所)来重新连接它们的输入。
让这些神经元对荷尔蒙不敏感,就能完全消除怀孕期间父母行为的开始。小鼠甚至在分娩后也没有表现出为人父母的行为,这表明这些激素在怀孕期间有一个起作用的关键时期。
其中一些变化在产后至少持续了一个月,而另一些变化似乎是永久性的,这表明妊娠可导致雌性大脑的长期重新布线。
克里克研究所状态依赖神经处理实验室组长乔尼-科尔(Jonny Kohl)说:"我们知道,女性的身体在怀孕期间会发生变化,为孕育后代做准备。其中一个例子就是在分娩前很长时间就开始分泌乳汁。我们的研究表明,大脑中也在进行这种准备。"
"我们认为,这些通常被称为'婴儿脑'的变化导致了优先顺序的改变--处女鼠专注于交配,因此不需要对其他雌鼠的幼崽做出反应,而母鼠则需要做出强有力的育儿行为,以确保幼崽的存活。令人着迷的是,这种转换并不是在出生时发生的--大脑在更早的时候就在为这一重大的生命变化做准备了。"
克里克研究所博士后研究员拉奇达-安马里(Rachida Ammari)和博士生弗朗切斯科-莫纳卡(Francesco Monaca)是该研究的第一作者:"我们已经证明,大脑有一个可塑性窗口,可以为未来的行为挑战做好准备。这些神经元接受来自大脑其他部位的大量输入,因此现在我们希望了解这些新信息来自何处。"
研究人员认为,人类在怀孕期间也可能以类似的方式重新连接大脑,因为同样的荷尔蒙变化预计也会影响大脑的相同区域。这可能会影响父母的行为以及环境和社会线索。