日前,#过度疲劳的6种表现# 话题登上微博热搜。看看你中了几条?据科普中国,医学上其实没有“过度疲劳”这一疾病,如果说身体因为过度疲劳而出现了一些症状,实际上指的是得了医学所说的“慢性疲劳综合征”。
据了解,慢性疲劳综合征(Chronic Fatigue Syndrome,CFS)是由美国疾病控制和预防中心在1988年正式命名的一个新病种。
2015 年,美国国家医学研究所将慢性疲劳综合征重新命名为系统性运动不耐疾病(systemic exertion intolerance disease, SEID)。
慢性疲劳综合征是一种慢性的、无法用一般劳累和疾病状况解释的疲劳症状。目前,没有有效的实验室检查或影像学检查可以确诊慢性疲劳综合征。但患者在临床检查中,通常伴有发热、疼痛、注意力不集中、认知能力受损等非特异性症状。
也就是说,当其他原因(包括药物副作用)不能解释患者身体的疲劳和其他症状时,可以考虑诊断为慢性疲劳综合征。
慢性疲劳综合征的主要患者人群已从体力劳动者转向脑力劳动者,在互联网、医疗、媒体、科教等行业的从业者中比较常见,并且呈现年轻化的趋势。
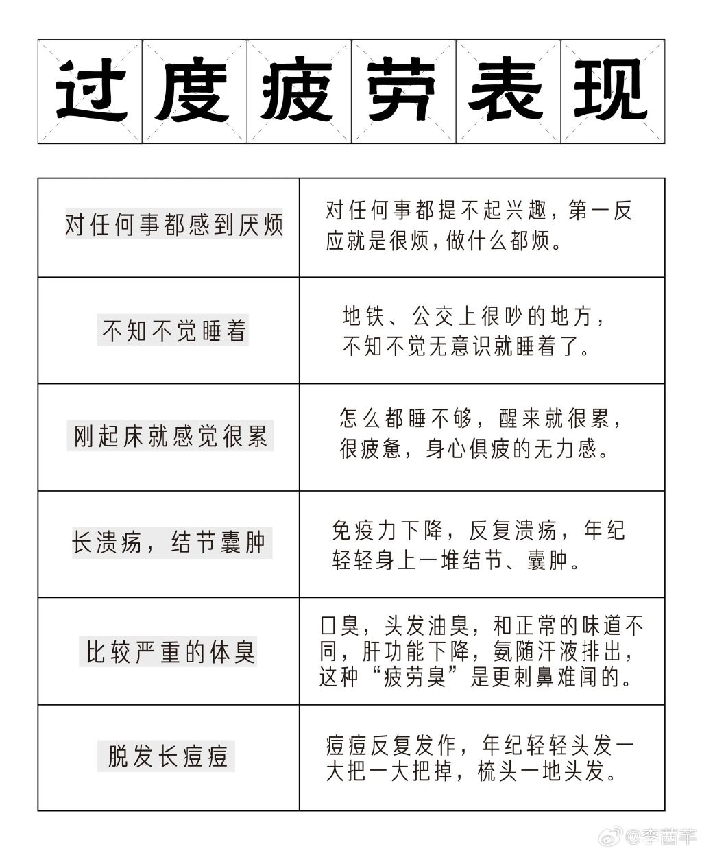
自测的评估量表,大家可以对照指标测一测:
1、早晨不想起床,勉强起床,也是浑身倦意;
2、工作或看书时注意力难以集中;
3、说话有气无力;
4、不愿与同事交流,回到家后也常常默不做声;
5、总是伸懒腰、打哈欠、睡眼惺忪;
6、懒得爬楼,上楼时常常绊脚;
7、公共汽车开过来也不想跑步赶上去;
8、喜欢躺在沙发里,把腿抬高才舒服;
9、四肢发硬,两腿沉重,双手易发抖;
10、食欲差;
11、心悸胸闷,有一种说不出的难受滋味;
12、经常腹胀、腹泻或便秘;
13、忘性大,越是眼前的事越容易忘掉;
14、不易入睡或早醒,入睡后不断地做梦。
以上指标中,若有 3~4 项符合,表明身体可能处于轻度疲劳;若有 5~7 项符合,表明身体可能处于中度疲劳;若有8项以上符合,表示身体可能处于重度疲劳,这时可以考虑就医,考虑是否得了慢性疲劳综合征了。
科普中国表示,慢性疲劳是给身体的预警,它在提醒你——你的身体已经超过了正常的负荷。这时,如果你停下来多多休息,进行充分调整,就可以减轻对身体的伤害。
若未引起重视,未及时休息调整,那么“小问题”可能会引发“大问题”,严重威胁我们的身心健康甚至生命安全。

