一组心理学家确定,儿童对不平等的理解会受到向他们解释不平等原因的方式的影响。这项研究让 200 多名儿童了解了两个虚构的社会经济群体。研究结果表明,当一个特定群体被认定对造成结构性不平等负有责任时,儿童对经济弱势群体的偏见就会减少。因此,要就不平等问题与儿童进行有效沟通,就必须同时强调系统性原因和造成这些原因的群体。

心理学研究表明,了解不平等的根源可以减少对个人经济背景的偏见。
一组心理学研究人员的一项新研究发现,儿童对不平等的看法可能会受到向他们解释不平等原因的方式的影响。这项研究深入探讨了影响青少年如何看待较大社会问题的因素,并指出了减少对地位较低的经济群体偏见的新方法。
纽约大学博士生雷切尔-莱辛(Rachel Leshin)是这项研究的主要作者,她说:"在理解社会不平等现象时,成年人可能会考虑到结构性力量在起作用--例如,人们在思考不平等现象最初是如何产生的时候,可能会引用与传统录取相关的政策。但儿童并不一定以这种方式看待地位差异--当儿童被提示考虑结构性力量时,他们对这些结构的解释往往与成人不同。"
"然而,我们的工作表明,如果以特定的方式向儿童解释驱动不平等的结构,他们可以以类似于成人的方式思考这些问题,"她补充道。"我们发现,这种方法还能减少儿童对低收入群体相对于高收入群体的偏见程度"。
儿童的不平等意识
长期以来的研究表明,儿童从小就能意识到不平等,并因此很快形成与地位相关的偏见。例如,他们通常会更积极地看待那些来自高地位群体的人(例如,那些拥有更多物质资源的人或那些属于他们认为更富有的群体的人),而且,他们会心甘情愿地接受群体差异。
在《美国国家科学院院刊》(PNAS)的研究中,莱欣和纽约大学心理学系教授马乔里-罗兹(Marjorie Rhodes)研究了儿童如何推理经济不平等,以了解对不平等的解释如何影响儿童对不平等的反应,如他们对低地位群体的感受,或他们是否想纠正不平等。在此过程中,这项工作试图了解如何利用这些解释来减少对地位较低群体的偏见。

研究方法和结果
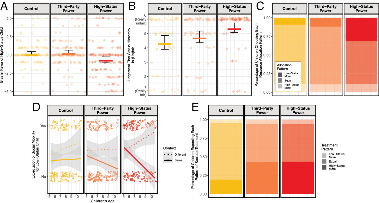
为此,莱欣和罗兹招募了 200 多名 5-10 岁的儿童参与在线研究。在研究中,孩子们了解了两个虚构的群体--"Toogits"(高地位群体)和"Flurps"(低地位群体)。作者指出,虚构群体通常用于测试儿童的态度,以减少与"真实世界"社会类别相关的偏见。这些群体被描述为财富和资源不同的群体,比如:
看到这个 Flurp 吗?这个 Flurp 住在这所房子里。你知道吗?长大了的 Flurps 做的工作只能给他们一点点钱。因为Flurps没有那么多钱,所以这个Flurps的生日只得到了一双袜子,他/她根本没有能力开生日派对。
此外,还向孩子们展示了代表两组人居住地的图片,Toogit 住在一栋漂亮、光洁的房子里,而 Flurp 住在一栋不太美观的房子里。
为了解读儿童对不平等现象的反应是如何受到解释原因的影响,研究人员通过两个虚构的群体,为儿童提供了三种不平等解释中的一种:一种解释认为是结构性原因造成的,并称地位高的群体是结构的创造者(即:"..、"......因为[高地位群体]很久以前制定的规则");另一种认为是结构性原因造成的,但没有指出其创造者(即"......因为很久以前制定的规则");还有一种,即对照条件,根本没有提供解释(即"......很久以前就是这样")。
研究人员试图了解这些解释是否以及在多大程度上会影响儿童对不平等现象的反应,包括他们对低地位经济群体的偏见程度。
结果表明,只有将高地位群体认定为造成两个群体不同境遇的催化剂的结构性解释产生了显著效果。与其他两个条件下的儿童相比,这个条件下的儿童对这些虚构群体的偏见程度较低,认为地位等级制度不太公平,并选择给予低地位群体更多的资源。
相比之下,听到结构性解释的儿童与没有听到任何解释的控制条件下的儿童相比,他们的反应并没有什么不同,前者没有将高地位群体作为造成这些差异的原因(而是提到了第三方,即"有权制定规则的人")。
莱欣解释说:"在与孩子们讨论不平等问题时,无论是与财富还是教育程度有关的不平等,重要的是不仅要找出导致不平等的结构性原因,如遗留入学问题,还要找出对这些结构的实施有影响力的群体。我们认为,这些发现可以用来更好地理解我们如何才能有意义地让孩子们参与到不平等的问题中来"。