一项新的研究发现,甲氨蝶呤是一种广泛使用且价格低廉的药物,通常作为类风湿性关节炎的一线治疗药物,同时也能够有效减轻手部骨关节炎患者的疼痛和僵硬感。迄今为止,还没有一种有效的治疗方法可以治疗这种疾病。

骨关节炎(OA)会导致关节软骨变薄,关节表面变得粗糙,这意味着关节活动起来可能不那么顺畅。虽然 OA 可影响身体的任何关节,但与手部 OA 相关的僵硬和疼痛尤其会影响患者抓握物品、穿衣和进食的能力。
根据美国国立卫生研究院的数据,从1990年到2019年,全球手部OA的发病率增加了82%。有症状的手部OA患者中约有一半患有滑膜炎,即关节内膜炎症,这种炎症与疼痛和疾病进展有关。
澳大利亚莫纳什大学(Monash University)和阿尔弗雷德医院(Alfred Hospital)的研究人员在一项新的研究中发现,一种名为甲氨蝶呤(methotrexate)的廉价药物可以有效减轻有症状手部 OA 患者的疼痛和僵硬感。
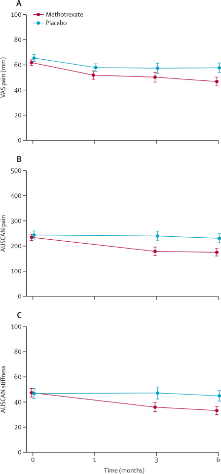
这项研究的通讯作者弗拉维亚-西库蒂尼(Flavia Cicuttini)说:"在我们的研究中,与大多数骨关节炎研究一样,安慰剂组和甲氨蝶呤组的疼痛在头一个月左右都有所改善。然而,安慰剂组的疼痛水平保持不变,但甲氨蝶呤组的疼痛水平在三个月和六个月后继续下降,而此时疼痛水平仍在下降。甲氨蝶呤组的疼痛改善程度是安慰剂组的两倍"。
甲氨蝶呤是一种免疫抑制剂,广泛用于自身免疫性和炎症性关节炎的一线治疗,如类风湿性关节炎和银屑病关节炎。自 20 世纪 80 年代中期以来,它一直被用于治疗类风湿性关节炎。
在目前的研究中,97 名患有手部 OA 并发滑膜炎(通过核磁共振成像检测)的参与者接受了 20 毫克甲氨蝶呤或安慰剂的口服治疗,每周一次,为期 6 个月。主要结果是疼痛减轻,采用 100 毫米视觉模拟量表(VAS)进行测量。参与者被要求在量表上标出与疼痛相对应的标记。然后以毫米为单位测量并记录距离量表下端的距离。

六个月后,甲氨蝶呤组 VAS 疼痛的平均变化为-15.2 毫米,安慰剂组为-7.7 毫米。研究人员认为,甲氨蝶呤对减轻疼痛有"适度但有潜在临床意义的效果"。
Cicuttini说:"根据这些结果,在治疗炎症性手骨关节炎时,可以考虑使用甲氨蝶呤。这为临床医生提供了一个治疗选择,因为这类患者往往会受到更多的关节损伤"。
甲氨蝶呤的疗效在三个月左右就已显现,并在六个月后得以维持,这意味着患者和他们的临床医生可以决定是否在六个月后继续治疗。

Cicuttini说:"届时,患者和他们的医生可以决定是继续治疗还是停止治疗。这与我们治疗其他形式的炎症性关节炎的方法非常相似"。
甲氨蝶呤组62%的参与者和安慰剂组60%的参与者出现了不良反应。甲氨蝶呤的常见副作用包括恶心、呕吐和食欲不振,这些副作用很容易控制。如果长期服用,甲氨蝶呤可能会对肝脏造成损害。此外,由于甲氨蝶呤会降低免疫系统的活性,服用者可能容易受到感染。
Cicuttini说:"还需要进一步的试验来确定甲氨蝶呤的疗效是否会持续6个月以上,我们需要治疗患者多长时间,以及甲氨蝶呤是否能减轻手部骨关节炎和相关炎症患者的关节损伤。"
这项研究发表在《柳叶刀》杂志上。