研究人员发现,使大鼠的昼夜节律不同步会导致大脑发生变化,从而对食欲和进食行为产生重大影响。这些发现对夜班工作者、时差患者和长期睡眠障碍者具有重要意义。

我们的昼夜节律--人体生物钟--调节糖皮质激素的分泌,这种激素由肾上腺分泌,进而调节许多生理功能,包括新陈代谢和食欲。众所周知,糖皮质激素能直接调节大脑中控制食欲的多肽或神经肽;其中一些具有促食欲作用(增加食欲),而另一些则具有促厌食作用(减少食欲)。在人体中,主要的糖皮质激素是皮质醇,它被认为是人体的"天然类固醇"。
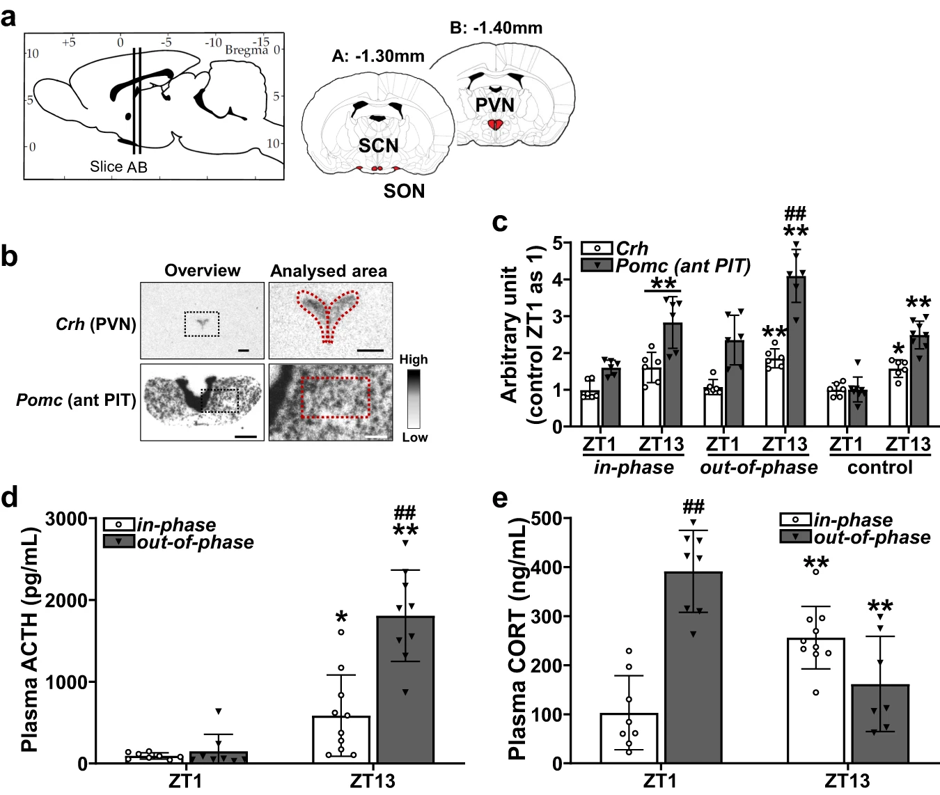
布里斯托尔大学的研究人员领导的一项新研究调查了"昼夜节律失调"(通常与夜班或时差有关的身体时钟紊乱)如何影响大脑对控制饥饿的激素的调节。
研究人员使用摘除了肾上腺的大鼠,将其分为对照组和"时差"组。对照组输注皮质酮--相当于大鼠的皮质醇--根据正常昼夜光照周期中的光暗线索模拟激素的释放。治疗组也接受了皮质酮,但它与光-暗线索错位了12小时。
研究人员发现,光-暗线索之间的错位导致失调组大鼠体内的一种促矿物质神经肽--神经肽Y(NPY)失调,导致它们在一天中的非活跃期吃得更多。
对照组大鼠在活动期(即"白天")摄入的热量占其日摄入量的 88.4%,而在非活动期("夜间")只摄入了 11.6%。相比之下,"时差反应"大鼠在非活动期摄入的热量占其日摄入量的 53.8%,而活动量却没有相应增加,这相当于治疗组大鼠在非活动期比对照组大鼠多消耗了惊人的460%。

研究人员还发现,非活动期治疗组的基因表达发生了显著变化。他们说,他们的研究结果表明,当每天的糖皮质激素水平与明暗线索不同步时,影响食欲的神经肽就会明显紊乱。
研究报告的共同作者斯塔福德-莱特曼说:"肾上腺激素皮质酮通常以昼夜节律的方式分泌,它是每天控制调节食欲的大脑肽的主要因素。此外,当我们扰乱皮质酮与昼夜光照周期的正常关系时,就会导致基因调节和食欲在动物正常睡眠期间出现异常"。
研究人员指出,虽然大鼠的体重没有明显变化(这可能是由于研究过程只有短短的五天),但摄食行为的"显著强健变化"立即显现出来,并在整个实验过程中保持一致。
他们说,研究中发现的神经肽可能是未来治疗饮食失调和肥胖症的药物靶点。此外,他们还向那些试图仅凭意志力来克服夜间食欲的人提供了一些建议。
该研究的通讯作者贝基-康威-坎贝尔(Becky Conway-Campbell)说:"对于那些长期上夜班的人,我们建议他们尽量保持日光照射、心血管锻炼和在规定的时间用餐。然而,驱动食欲增加的大脑内部信息很难被'纪律'或'例行公事'所覆盖,因此我们目前正在设计研究,以评估拯救策略和药物干预药物。我们希望我们的研究结果还能为了解慢性压力和睡眠紊乱是如何导致热量摄入过多提供新的见解"。
这项研究发表在《通讯生物学》杂志上。