衰老是心血管疾病的首要危险因素,可导致心脏结构异常和功能衰退,如室壁肥厚、舒张功能障碍、纤维性颤动等。这些年龄相关的心脏变化往往会增加多种心脏疾病的患病率,进而影响人类健康和寿命。随着全球人口老龄化形势日益严峻,探索人类心脏衰老的核心机制,制定相应的预警、预防和治疗策略变得尤为重要。
心脏衰老是一个复杂的动态过程,受到多种因素的影响。迄今为止,关于灵长类心脏衰老的跨维度研究仍鲜有报道,其关键分子机制亟待揭示。
近日,中国科学院动物研究所刘光慧课题组、曲静课题组和中国科学院北京基因组研究所张维绮课题组合作在《自然-衰老》(Nature Aging)杂志在线发表论文,首次基于食蟹猴衰老心脏蛋白组研究,揭示了去乙酰化酶SIRT2蛋白延缓灵长类心肌衰老的新机制,并通过SIRT2基因疗法逆转了小鼠衰老心脏的功能。该论文也被遴选为《自然-衰老》10月刊的封面文章。

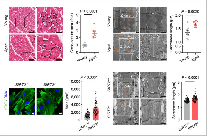
为了探索心脏的衰老机制,研究团队首先对比分析了年轻与自然衰老的老年非人灵长类动物(食蟹猴)模型,发现老年个体存在心脏肥大、肌节紊乱和炎症等衰老表型。
为了确定这些表型差异背后的分子机制,研究人员通过对食蟹猴心脏中鉴定到的衰老差异蛋白与不同的蛋白编码基因集(包括衰老相关的心血管疾病相关基因、Aging Atlas衰老相关基因及表观调控相关基因)进行联合分析,发现去乙酰化酶SIRT2是唯一与不同心血管疾病以及表观遗传调控均相关的衰老下调蛋白。
Sirtuins蛋白家族(从SIRT1到SIRT7)是哺乳动物中的去乙酰化酶,能通过调控组蛋白和转录因子的翻译后修饰,调节各种生物学事件(例如代谢和寿命),是一类著名的长寿蛋白家族。其中,SIRT2 在调节衰老、代谢和细胞活动中的作用也得到了越来越多的关注,但此前尚未有研究将其与灵长类心脏衰老联系起来。
为了研究SIRT2对心脏衰老的潜在影响,研究人员利用CRISPR-Cas9介导的基因编辑和人多能干细胞定向诱导分化技术,首次获得了SIRT2敲除的人心肌细胞,发现SIRT2缺失的人心肌细胞表现出加速衰老、异常肥大等一系列心脏衰老相关表型,且表现出与老年食蟹猴心脏类似的基因表达谱改变。
这些发现证实,SIRT2蛋白的表达下调是驱动灵长类心肌细胞衰老的关键因素。那么,SIRT2是通过怎样的通路影响心肌细胞衰老过程的?
基于多维度技术手段的深入研究,研究团队发现SIRT2蛋白通过与转录因子STAT3相互作用,促使后者K685去乙酰化,进而抑制细胞周期阻滞基因CDKN2B的转录。SIRT2的缺乏引起人心肌细胞中STAT3的乙酰化水平升高,促进CDKN2B基因表达,导致心肌细胞衰老和肥大。与之相对,过表达SIRT2或敲低CDKN2B均可延缓人心肌细胞衰老。由此,研究团队证实了SIRT2可作为调控人心肌衰老的关键靶标。

▲SIRT2敲除的人心肌细胞表现出与老年猴心肌细胞类似的衰老表型(图片来源:参考资料[1])
研究人员猜测,基于SIRT2的基因疗法或许可延缓心脏衰老。为了测试这一点,研究人员向24月龄老年小鼠心肌内多点注射编码SIRT2蛋白的慢病毒,并在2周后发现老年小鼠心脏的射血分数(EF)、短轴缩短率(FS)以及心肌肥大等指标均表现为明显的“年轻化”特征,提示SIRT2可作为体内干预心肌衰老的分子开关。因此,今后或可通过发展SIRT2增强基因疗法或SIRT2特异性激动剂,实现对心脏衰老及相关心血管疾病的预防和治疗。

▲利用SIRT2编织年轻健康心脏(图片来源:研究课题组;封面图片)
综上,该研究系统绘制了灵长类心脏衰老的多维基因表达图谱,深入解析了SIRT2-STAT3-CDKN2B通路在灵长类心肌细胞衰老中的关键作用,揭示了可逆转心脏衰老的“乙酰化开关”。该研究为明确人类心脏衰老的分子驱动力、建立心脏衰老及相关疾病的临床诊断、早期预警及干预策略提供了重要的线索和思路。
同期《自然-衰老》的评论文章指出,这项研究是理解非疾病心脏衰老机制的重要第一步,并提供了延缓心脏随年龄衰老的靶点。SIRT2在其他对于人体健康衰老至关重要的组织中的潜在作用,以及SIRT2的变化能否在早期被检测到,也有待未来的研究进一步阐明。
该研究由中国科学院动物研究所、中国科学院北京基因组研究所、北京干细胞与再生医学研究院、首都医科大学宣武医院等多家机构合作完成。中国科学院动物研究所叶燕霞助理研究员、中国科学院北京基因组研究所硕士生杨宽、湖南大学刘海松教授、北京大学第三医院于洋研究员以及中国科学院动物研究所宋默识研究员为并列第一作者。中国科学院动物研究所刘光慧研究员、中国科学院北京基因组研究所张维绮研究员及中国科学院动物研究所曲静研究员为文章的共同通讯作者。该研究获得科技部、国家自然科学基金委、中国科学院和北京市等项目资助。
参考资料:
[1] Ye, Y., Yang, K., Liu, H. et al. SIRT2 counteracts primate cardiac aging via deacetylation of STAT3 that silences CDKN2B. Nat Aging (2023). https://doi.org/10.1038/s43587-023-00486-y
[2] Cox, L., Olivier, M. SIRT2 counteracts primate cardiac aging. Nat Aging (2023). https://doi.org/10.1038/s43587-023-00496-w