埃克塞特大学(University of Exeter)的研究表明,能够释放少量硫化氢(H2S)的药物可以通过改善线粒体完整性和肌肉活动,增强衰老成虫的健康和活动能力。这项研究利用一种名为 AP39 的分子将 H2S 靶向特定细胞区域,揭示了健康衰老和与衰老相关疾病(包括神经退行性疾病和肌肉疾病)的新疗法潜力。

埃克塞特大学进行的一项研究发现,通过使用一种名为 AP39 的 H2S 释放分子,将微量 H2S 引导到成年蠕虫的特定细胞区域,可以改善它们衰老时的健康和活动。
新的研究表明,释放微量硫化氢气体(H2S)的药物可能成为未来帮助人们健康长寿的治疗方法。
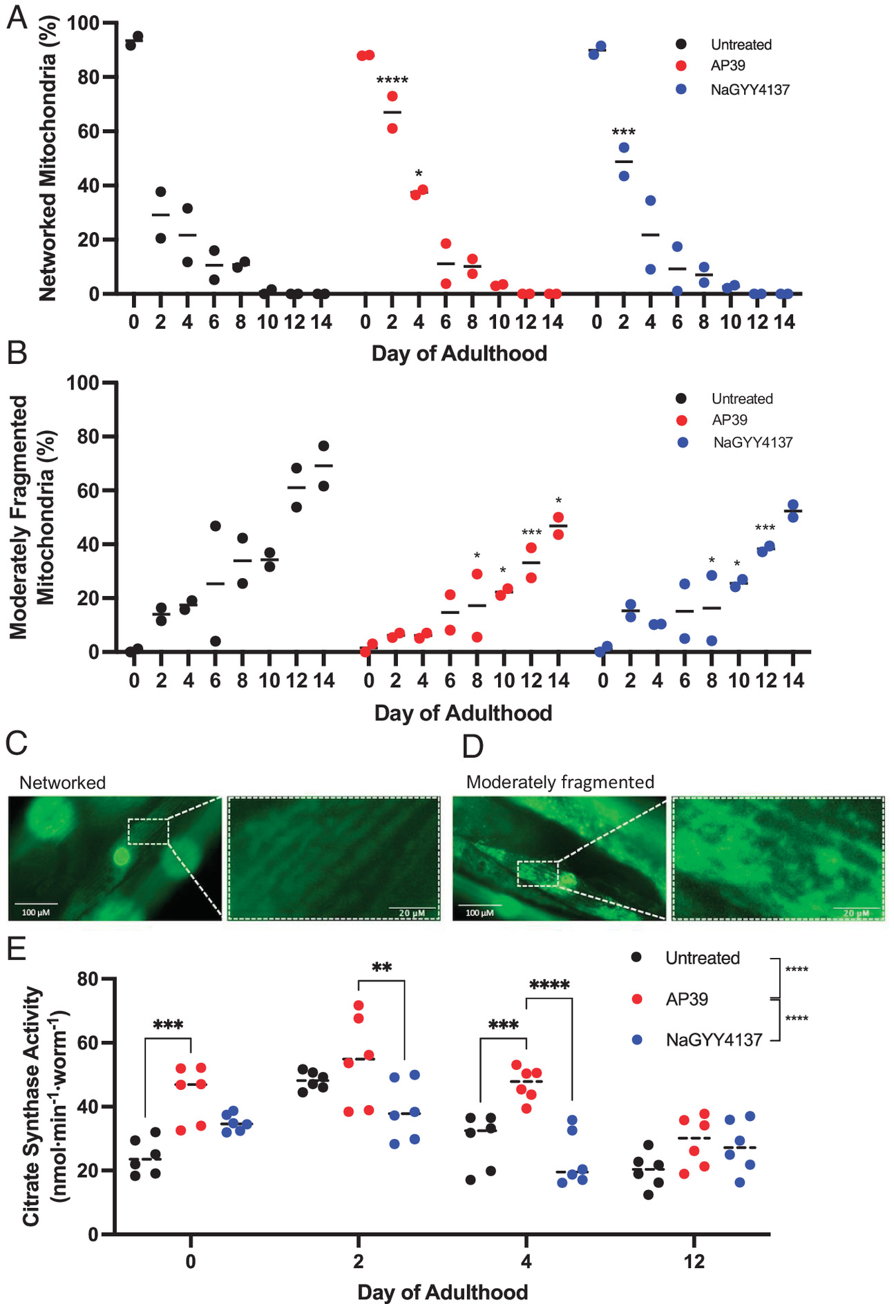
由美国陆军和慈善机构线粒体联合疾病基金会资助、埃克塞特大学进行的一项研究发现,使用一种名为AP39的H2S释放分子,将微量H2S靶向作用于成年蠕虫细胞的特定区域,可以大大改善它们衰老时的健康和活动。这项发表在《美国国家科学院院刊》(PNAS)上的研究得出结论:有朝一日,将 H2S 靶向细胞的能量生成机制(线粒体)可作为一种健康老化疗法。
研究小组在一些蠕虫出生后就给它们注射了AP39,在另一些蠕虫成年后也给它们注射了AP39。他们发现,这种化合物能改善线粒体的完整性--线粒体是细胞的"动力源",能为我们的细胞提供能量,并能使蠕虫的肌肉保持活跃和运动,即使到了老年,也是如此。
许多与年龄有关的疾病都与线粒体功能的丧失有关,包括自然衰老、神经退行性疾病(如帕金森氏症和阿尔茨海默氏症)以及肌肉萎缩症和原发性线粒体疾病。
研究小组还发现了一组调节衰老过程中基因表达方式的蛋白质(转录因子)。他们发现这些转录因子是 H2S 的特异性靶标。这一发现可能为治疗衰老和与衰老相关的疾病,特别是影响肌肉的疾病,找到新的靶点。
该研究的资深作者、埃克塞特大学的蒂姆-埃瑟里奇(Tim Etheridge)教授说:"蠕虫是研究人类健康和疾病的强大遗传工具,为快速确定新的潜在疗法提供了一个强大的平台。与衰老有关的疾病给社会造成了巨大损失。我们的研究结果表明,向细胞的特定部位施用微量的 H2S 有朝一日可以用来帮助人们更健康地长寿。"
在之前的研究中,研究小组发现他们可以成功地在蠕虫体内使用 H2S 靶向骨骼肌,而新发表的论文则是首次将这种技术应用于自然衰老。
埃克塞特大学已将这项基础技术转让给其衍生公司 MitoRx Therapeutics,该公司已开发出具有更好药物特性的下一代化合物,可作为治疗衰老疾病(包括亨廷顿氏病等神经退行性疾病以及肌肉萎缩症等罕见儿童疾病)的潜在药物。
这项研究的共同作者、埃克塞特大学的马特-怀特曼教授说:"这项研究并不是为了延长生命,而是为了让人们在年老时生活得更健康。这将为社会带来巨大的利益。我们很高兴看到这项研究在未来几年进入下一阶段,并希望有一天它能成为我们有可能与 MitoRx 公司合作开发的新疗法的基础。"
"我们看到,以 H2S 为靶标的蠕虫的寿命略有延长,这里的独特之处在于,我们延长了健康寿命--或者说它们健康生活的时间。蠕虫仍然会死亡,尽管比正常预期的要晚,但它们死得非常活跃,生理机能也很年轻。"