一个研究小组发现了一种通过抑制新陈代谢机制来提高 CAR-T 细胞免疫疗法有效性的方法,从而延长了细胞的抗癌能力。研究发现,阻止CAR-T细胞的这种机制有助于它们转化为记忆T淋巴细胞,从而提供更持久的抗肿瘤免疫保护。

瑞士西部的研究人员发现了如何增强CAR-T细胞的抗肿瘤能力,这种人工免疫"超级细胞"可用于抗击血癌。
在现有的免疫疗法中,使用"CAR-T"细胞治疗某些血癌已显示出显著疗效,但只有一半的患者接受了这种治疗。其中一个主要原因是这些在体外经过人工改造的免疫细胞过早出现功能障碍。
来自日内瓦大学(UNIGE)、洛桑大学(UNIL)、日内瓦大学医院(HUG)和沃州大学医院(CHUV)(均为瑞士莱曼癌症中心(SCCL)的一部分)的合作研究小组找到了一种延长CAR-T细胞功能的方法。通过抑制一种非常特殊的新陈代谢机制,研究小组成功地制造出了具有增强免疫记忆的 CAR-T 细胞,能够更长时间地对抗肿瘤细胞。
这些非常有前景的成果最近发表在《自然》(Nature)杂志上。

CAR-T细胞免疫疗法是指从癌症患者身上提取免疫细胞(通常是T淋巴细胞),在实验室中对其进行改造,以增强其识别和对抗肿瘤细胞的能力,然后再重新给患者注射。然而,与其他类型的免疫疗法一样,许多患者对治疗没有反应或复发。
CAR-T细胞必须在大规模繁殖后才能施用,负责协调这项研究的研究员马蒂亚斯-韦内斯(Mathias Wenes)解释说,患者的病史与扩增过程相结合,会使细胞耗尽:它们达到一种终极分化状态,促使其生命周期结束,而没有给它们留出作用于长度的时间。他在伊基克大学医学院医学系和哈工大肿瘤学系丹尼斯-米格里奥里尼教授(Pr Denis Migliorini)的实验室工作。
癌细胞和免疫细胞的共同机制
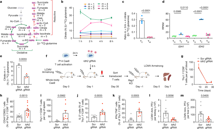
在缺氧的情况下,癌细胞会采用一种非常特殊的生存机制:它们通过一种被称为'还原羧化'的化学反应,代谢氨基酸谷氨酰胺作为替代能源。''免疫细胞和癌细胞的新陈代谢相当相似,这使它们能够快速增殖。我们在这里确实发现了T细胞也使用这种机制,"该研究的第一作者、UNIL-CHUV肿瘤学系何平之(Ping-Chih Ho)教授实验室的博士生艾莉森-雅卡尔(Alison Jaccard)解释说。
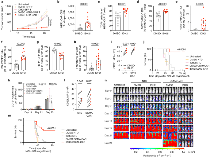
为了研究还原羧化的作用,科学家们抑制了白血病和多发性骨髓瘤这两种血癌小鼠模型中CAR-T细胞的这种机制。马蒂亚斯-韦内斯总结说:"我们改造后的CAR-T细胞繁殖正常,没有失去攻击能力,这表明还原羧化对它们来说并不重要。"
用这些 CAR-T 细胞治愈小鼠
更重要的是,用这种方法治疗的小鼠几乎治愈了癌症,这一结果远远超出了研究小组的预期。没有了还原羧化,细胞不再像以前那样分化,并能更长时间地保持抗肿瘤功能。"甚至,这也是我们发现的核心所在,它们往往会转化为记忆T淋巴细胞,这种免疫细胞保留了需要攻击的肿瘤元素的记忆。"
记忆 T 淋巴细胞在次级免疫反应中起着关键作用。它们保留了对以前遇到过的病原体的记忆,并能在病原体再次出现时重新激活--如病毒,也如肿瘤病原体--提供更持久的免疫保护。同样的原理也适用于 CAR-T 细胞:记忆细胞的数量越多,抗肿瘤反应就越有效,临床效果就越好。因此,CAR-T 细胞的分化状态是治疗成功与否的关键因素。
我们每个细胞中的 DNA 在展开后长度约为两米。为了适应微小的细胞核,DNA 被压缩在称为组蛋白的蛋白质周围。为了进行基因转录,特定的 DNA 区域需要展开,而这是通过改变组蛋白来实现的。
当 T 细胞被激活时,组蛋白就会发生改变,一方面使 DNA 浓缩,阻止基因转录,确保长寿;另一方面打开 DNA,允许基因转录,驱动其炎症和杀伤功能。还原羧化作用直接作用于代谢物的生成,即改变组蛋白的小化学元素,从而影响 DNA 的包装,阻止长寿基因的进入。抑制还原羧化可维持这些基因的开放,促进它们转化为长寿记忆 CAR-T。
临床应用指日可待?
"科学家们用于阻止还原羧化的抑制剂是一种已被批准用于治疗某些癌症的药物。因此,我们建议对其进行重新定位,以扩大其使用范围,并在体外培育出更强大的 CART 细胞。当然,它们的疗效和安全性还需要在临床试验中进行检验,但我们对此抱有很大的希望。"作者总结道。
如果没有瑞士莱曼癌症中心建立的网络,这项潜在的可转化工作将永远无法实现。事实上,不少于四家莱曼研究所的实验室联手完成了这一具有影响力的项目: 它们是:联合国教科文组织终身学习研究所(UNIL)、法国高等研究中心(CHUV)、法国高等工 程大学(UNIGE)和德国高等教育研究所(HUG)。这些机构之间的联盟促进了各研究小组之间的合作,从而在相互补充的领域(肿瘤代谢、肿瘤免疫学、免疫细胞工程)发挥协同作用。