仅仅是海鲜的香味就会让那些对海鲜过敏的人感到严重不适--因此他们更有可能避免食用海鲜。同样,因某道菜而食物中毒的人之后也会倾向于避免食用这道菜。长期以来,研究人员一直认为,我们的免疫系统在我们对环境中的过敏原和病原体的反应中起着关键作用。然而,人们还不清楚免疫系统是否在促使人们对过敏诱因产生此类行为方面发挥了作用。
新研究发现,免疫系统在改变行为方面发挥着至关重要的作用,它通过抗体与大脑的通信,利用免疫识别来促使对毒素的防御行为。在一项以小鼠为对象的研究中,当 IgE 抗体(负责触发肥大细胞向大脑传达厌恶行为)被阻断时,致敏小鼠不再回避过敏原,这说明了免疫系统在帮助动物远离环境危害方面所起的作用。
根据最近发表在《自然》(Nature)杂志上由耶鲁大学领导的研究,事实证明免疫系统在改变我们的行为方面起着至关重要的作用。
耶鲁大学医学院免疫生物学斯特林教授、霍华德-休斯医学研究所调查员、该研究的资深作者鲁斯兰-梅德日托夫(Ruslan Medzhitov)说:"我们发现免疫识别控制着行为,特别是针对毒素的防御行为,这些行为首先通过抗体传达,然后再传到我们的大脑。"
研究表明,如果没有免疫系统的交流,大脑就不会就环境中的潜在危险向身体发出警告,也不会设法避免这些威胁。

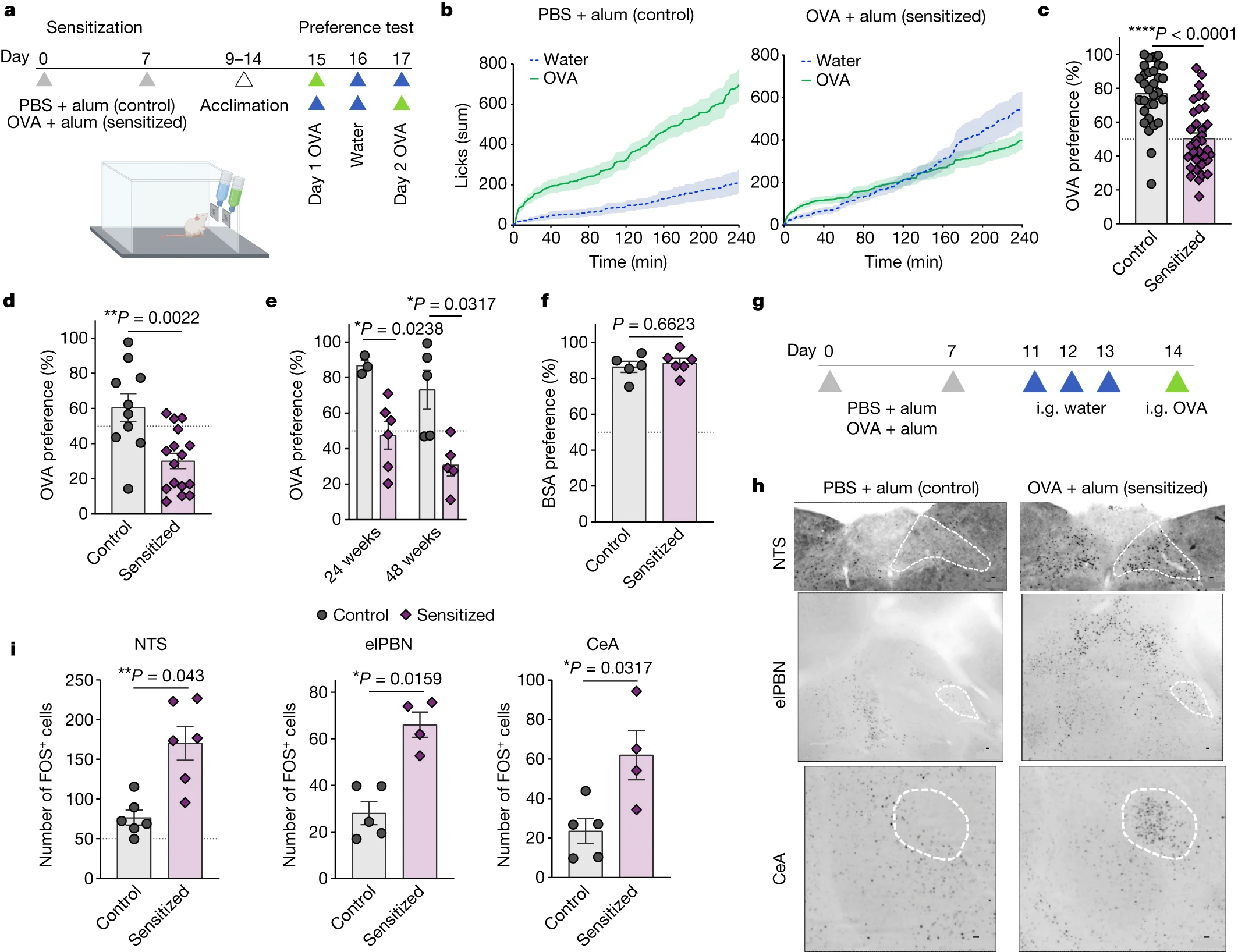
梅德日托夫实验室的一个研究小组在埃丝特-弗洛尔斯海姆(Esther Florsheim,当时是耶鲁大学的博士后研究员,现在是亚利桑那州立大学的助理教授)和医学院研究生纳撒尼尔-巴赫特尔(Nathaniel Bachtel)的带领下,研究了一种对在鸡蛋中发现的蛋白质过敏的小鼠。不出所料,这些小鼠倾向于避开掺有这种成分的水,而对照组小鼠则倾向于选择掺有鸡蛋成分的水源。他们发现,致敏小鼠对掺有鸡蛋成分的水源的厌恶情绪会持续数月。
研究小组随后研究了是否可以通过操纵免疫系统变量来改变致敏小鼠的行为。例如,他们发现,如果免疫系统产生的免疫球蛋白 E(IgE)抗体被阻断,对卵细胞过敏的小鼠就会失去对水中蛋白质的厌恶感。IgE 抗体会触发肥大细胞的释放,肥大细胞是一种白细胞,它与其他免疫系统蛋白一起,在与控制厌恶行为的大脑区域进行交流方面起着至关重要的作用。没有了 IgE 作为启动因子,信息传递被中断,小鼠不再回避过敏原。
梅德日托夫说,这些发现说明了免疫系统是如何进化以帮助动物避开危险的生态位的。他补充说,了解免疫系统如何记忆潜在的危险,有朝一日会有助于抑制对许多过敏原和其他病原体的过度反应。