整个消化道由肠道神经系统(ENS)构成,这是一个由数百万个神经元和神经胶质细胞组成的巨大网络--中枢神经系统中也有这两种主要细胞类型。肠道神经系统通常被称为"第二大脑",它不仅产生相同的神经递质,而且实际上早于大脑中枢神经系统的进化。
肠道神经系统(ENS)通常被称为 "第二大脑",在消化、免疫以及与大脑交流方面发挥着至关重要的作用。研究人员发现,肠神经系统的发育在出生后仍在继续,其中包括来自中胚层的神经元,这对长期以来的科学观点提出了挑战,并为衰老和胃肠道疾病的潜在新疗法开辟了道路。

ENS 的功能对生命至关重要,其作用远远超出了消化,因为它调节免疫力、肠道分泌物,并实现肠道与大脑之间复杂的双向交流。这就是为什么快乐的肠道与快乐的大脑共存,为什么消化问题会导致情绪和行为的变化。
自 20 世纪中期以来,科学家们一直认为,ENS 在出生前由神经嵴衍生而来,出生后保持不变。现在,贝斯以色列女执事医疗中心(BIDMC)的研究人员在《eLife》杂志上发表了一篇论文,提出了一种全新的范式,描述了在小鼠和人体组织样本中ENS在出生后继续发育的途径。
这一发现推翻了数十年来神经科学和 ENS 基础生物学的科学教条,首次证明了大量出生后的肠道神经元起源于非外胚层和中胚层。研究结果表明,这些神经元与健康和疾病中的 ENS 成熟和衰老息息相关。

"这些结果首次表明,中胚层是人体第二大神经系统神经元的重要来源,"BIDMC 的科学家、哈佛医学院医学科学部助理教授 Subhash Kulkarni 博士说。"我们是如何成熟和衰老的,这对我们了解快速老龄化人口的健康和疾病至关重要。中胚层系神经元比例的增加是成熟和衰老的自然结果;此外,可以预期这一系神经元对疾病具有独特的脆弱性"。
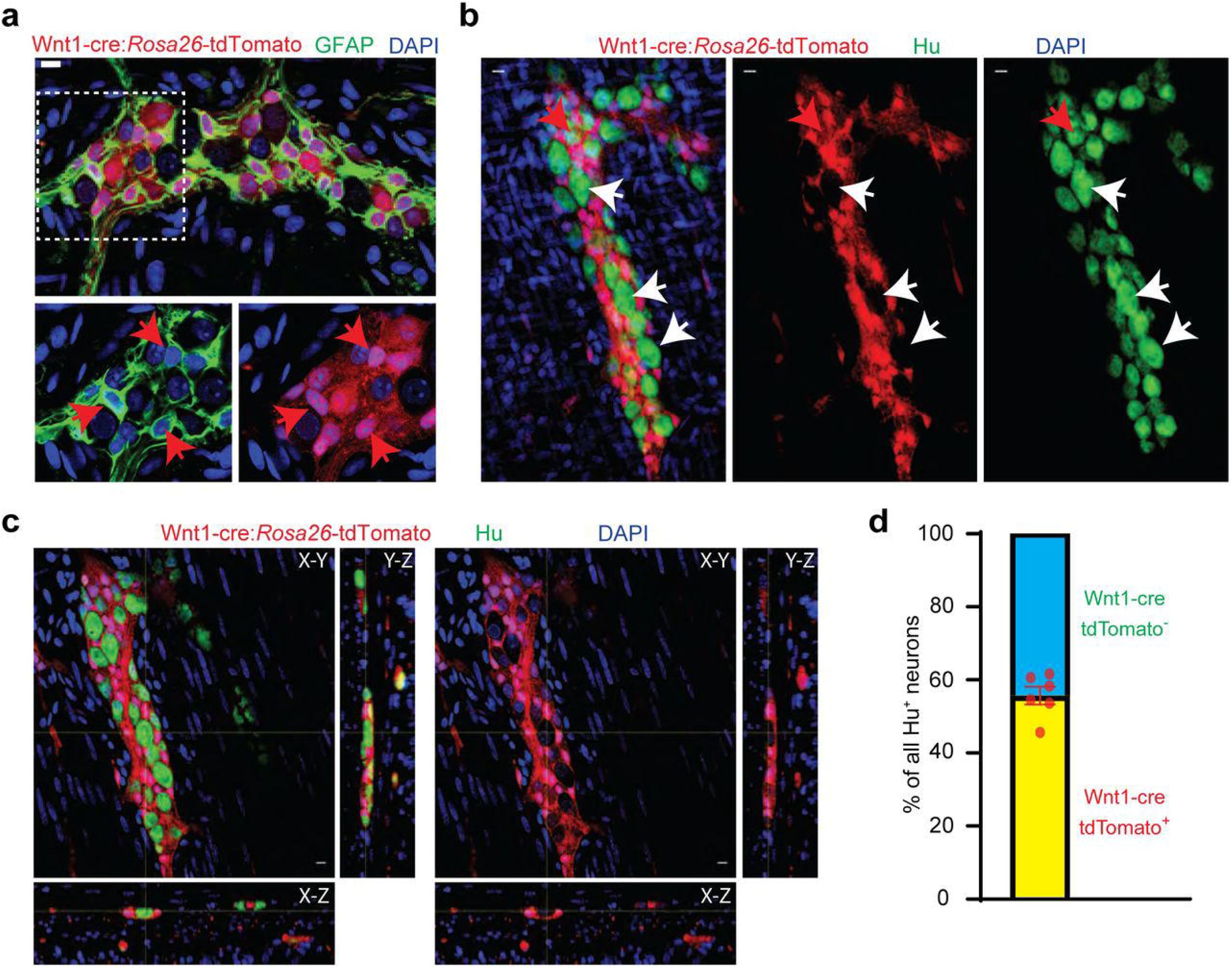
Kulkarni 及其同事利用转基因小鼠模型、高分辨率显微镜和遗传分析,分析了成年小鼠和人体组织中的 ENS 神经元群。利用小鼠模型,研究小组发现,虽然出生后早期的 ENS 细胞来自预期的神经嵴系,但随着动物的成熟,这种模式迅速发生了变化。库尔卡尼及其同事记录了一个新的肠神经元群体的到来和不断扩大,该群体源自中胚层--产生肌肉和心脏细胞的同一系。
这一新发现的中胚层衍生神经元群体随着年龄的增长而扩大,在青春期小鼠中占所有肠道神经元的三分之一,在成年小鼠中占所有肠道神经元的一半,最终在衰老小鼠中超过了原来的神经嵴衍生肠道神经元群体。
通过评估这些神经元的分子特征,研究小组发现了新的细胞标记物,这些标记物可用于识别人类肠道组织中的中胚层衍生神经元群体。这些标记还提供了药理学靶点,研究人员利用这些靶点不仅操纵了青春期小鼠肠道中胚层神经元的比例,还降低了它们在衰老小鼠肠道中的主导比例,从而治愈了与年龄相关的肠道运动减慢。
库尔卡尼补充说:"我们现在可以努力了解如何将这些发现转化到人体系统中,为衰老患者提供疾病调节疗法,这些患者的主诉通常包括消化道疾病。通过推翻神经科学最大的教条之一,我们现在正处于未知领域,同时也有巨大的机会来了解神经元这一隐藏的基础、转化和临床生物学。新发现的神经元谱系为我们提供了潜在的新药靶点,可以帮助大量患者。"