蒙大拿大学的研究人员发现了帮助高原鹿鼠在高海拔地区保持健康妊娠的遗传特征,这暗示了应对缺氧相关并发症的进化策略,并为人类医学进步开辟了道路。在高海拔地区怀孕往往会导致婴儿出生体重过轻和各种并发症。从小鼠到人类等多种哺乳动物都存在这些问题。

蒙大拿大学的一项研究发现了一些遗传因素,这些因素使特定的高原鹿鼠群落能够在这些高海拔地区保护它们发育中的胎儿。这项研究最近发表在《美国国家科学院院刊》上。
马萨诸塞大学研究员、生物学副教授扎克-切沃隆(Zac Cheviron)说:"了解鹿鼠如何在高海拔地区生存和繁衍,不仅有助于我们了解基本的进化过程,有朝一日还可能为治疗人类的一系列相关疾病提供线索。"
这项工作由凯特-威尔斯特曼(Kate Wilsterman)领导,她是加州大学的一名博士后研究员,现已加入科罗拉多州立大学任教。Cheviron、UM生物学教授Jeff Good和UM前博士后研究员Rena Schweizer是她在蒙大拿州的主要合作者。

研究人员(从左到右)瑞娜-施韦泽、扎克-切克威龙和杰夫-古德(图中为蒙大拿大学实验室)研究鹿鼠如何在海拔较高的地方保护发育中的胎儿。图片来源:蒙大拿大学照片,Ridley Hudson 摄
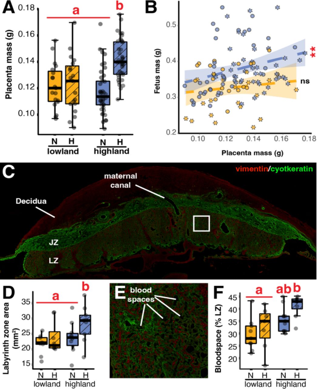
他们的研究表明,原产于低海拔地区的鹿鼠在高海拔地区氧气减少会对胎儿的生长产生不利影响。然而,这种原产于高海拔地区的小鼠具有基因差异,这种差异提供了胎盘修饰功能,可保护胎儿免受缺氧(即胎儿缺氧)的影响。这种模式与在人类中观察到的情况类似,如西藏或安第斯血统的人。这些人类也能在高海拔地区保护胎儿生长,但研究人员对其实现方式知之甚少。


切维隆说,他们工作中最令人兴奋的一点是发现,在他们研究的物种中,许多似乎针对胎儿生长的基因也与人类的胎盘生理有关。
他说:"这表明,支撑高海拔地区健康怀孕的遗传和生理机制可能有着深厚的进化根源。我们或许可以利用这一洞察力开发新的治疗方法,改善人类的妊娠结果。"
在研究过程中,低地小鼠在缺氧条件下胎儿发育迟缓,但高地鹿鼠通过改变胎盘避免了负面影响。
如果我们能够了解鹿鼠是如何'解决'缺氧对胎儿生长的影响问题的,我们最终或许能够确定人类治疗发展的靶点,或者能够更好地确定涉及缺氧的妊娠疾病的问题所在。
未来的研究将检查他们在鹿小鼠中发现的组织级变化。研究人员还希望确定导致特定细胞类型如何应对缺氧的基因变异。