研究人员发现了一种新的混合脑细胞,它是神经元和星形胶质细胞之间的桥梁。这种细胞可以释放神经递质,可能会影响癫痫和记忆巩固等疾病,为神经科学研究和潜在治疗提供了前景广阔的途径。

科学家发现了一种新的混合脑细胞,它具有神经元和星形胶质细胞的共同属性。这一发现可以解决神经科学领域长期以来关于星形胶质细胞在突触传递中的作用的争论。
构成大脑的两大细胞家族--神经元和神经胶质细胞--暗中隐藏着一种介于这两类细胞之间的混合细胞。自神经科学诞生以来,人们就认识到大脑的运作主要归功于神经元及其通过网络快速阐述和传递信息的能力。为了支持神经元完成这项任务,神经胶质细胞发挥了一系列结构、能量和免疫功能,并稳定生理常数。
其中一些被称为星形胶质细胞的胶质细胞紧密地包围着突触,突触是神经元之间释放神经递质以传递信息的接触点。因此,神经科学家长期以来一直认为,星形胶质细胞可能在突触传递中发挥着积极作用,并参与信息处理。然而,迄今为止为证明这一点而进行的研究结果相互矛盾,尚未达成明确的科学共识。
洛桑大学(UNIL)生物与医学学院基础神经科学系和日内瓦维斯生物与神经工程中心(Wyss Center for Bio and Neuroengineering)的神经科学家们发现了一种具有星形胶质细胞特征的新细胞类型,并表达了突触传递所需的分子机制,从而结束了多年来的争议。

谜题的关键
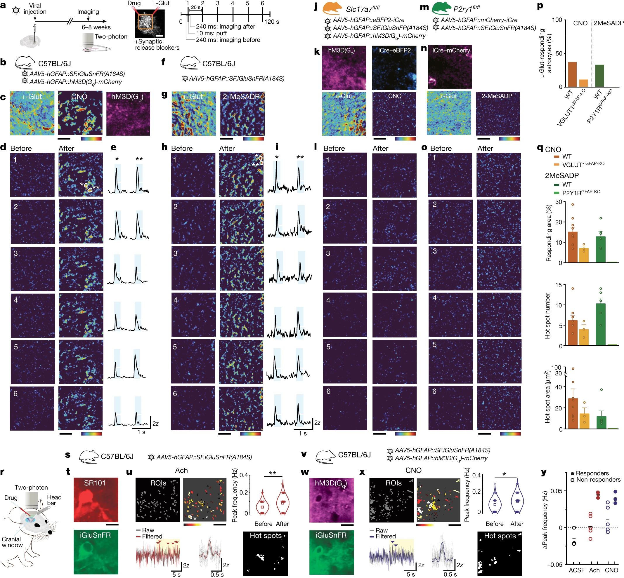
为了证实或反驳星形胶质细胞与神经元一样能够释放神经递质的假设,研究人员首先利用现代分子生物学方法仔细研究了星形胶质细胞的分子内容。他们的目标是找到快速分泌谷氨酸(神经元使用的主要神经递质)所需机制的痕迹。
"单细胞转录组学方法的精确性使我们能够证明,在具有星形胶质细胞特征的细胞中,存在着负责填充神经元囊泡以释放谷氨酸的囊泡蛋白 VGLUT 的转录本。这些转录本在小鼠细胞中发现,在人类细胞中也明显保留。我们还在这些细胞中发现了其他特殊蛋白质,它们对谷氨酸能囊泡的功能及其与其他细胞快速交流的能力至关重要。"

新功能细胞
接下来,神经科学家们试图找出这些混合细胞是否具有功能性,即是否能够以与突触传递相当的速度实际释放谷氨酸。为此,研究小组使用了一种先进的成像技术,该技术可以在脑组织和活体小鼠体内观察囊泡释放谷氨酸的情况。
这项研究的共同负责人、UNIL 名誉教授兼 Wyss 中心客座教授 Andrea Volterra 说:"我们发现了一个星形胶质细胞亚群,它们对快速释放谷氨酸的选择性刺激做出反应,这种反应发生在这些细胞的空间限定区域,让人联想到突触。"
此外,谷氨酸的释放还对突触传递产生影响,并调节神经元回路。研究小组通过抑制杂交细胞表达VGLUT,证明了这一点。
这项研究的第一作者、UNIL 高级研究员 Roberta de Ceglia 说:"它们是调节神经元活动的细胞,控制着神经元的交流和兴奋水平。研究表明,如果没有这种功能性机制,长期延时(一种参与记忆机制的神经过程)就会受损,小鼠的记忆力也会受到影响。"
与大脑病理学的联系
这一发现的影响延伸至大脑疾病。通过专门破坏谷氨酸能星形胶质细胞,研究小组证实了对记忆巩固的影响,同时还观察到了与癫痫等病症的联系,癫痫发作会加剧。最后,这项研究表明,谷氨酸能星形胶质细胞还在调节参与运动控制的大脑回路中发挥作用,可以为帕金森病提供治疗目标。
"在神经元和星形胶质细胞之间,我们现在发现了一种新型细胞。它的发现开辟了巨大的研究前景。我们接下来的研究将探索这种细胞对阿尔茨海默病记忆损伤的潜在保护作用,以及它在其他区域和病理中的作用。"