当药物杀死肠道中的"好"细菌时,抗生素耐药细菌就会获得额外的营养并茁壮成长。由伦敦帝国学院科学家领导的新研究可能会为改进病人风险评估和开发"微生物组疗法"铺平道路。这些创新疗法可以帮助对抗抗生素耐药菌。
有些抗生素针对特定的细菌,但有些抗生素是"广谱"的,这意味着它们可以杀死多种细菌,包括导致感染的"坏"致病菌和生活在我们肠道中帮助消化和其他过程的"好"细菌。
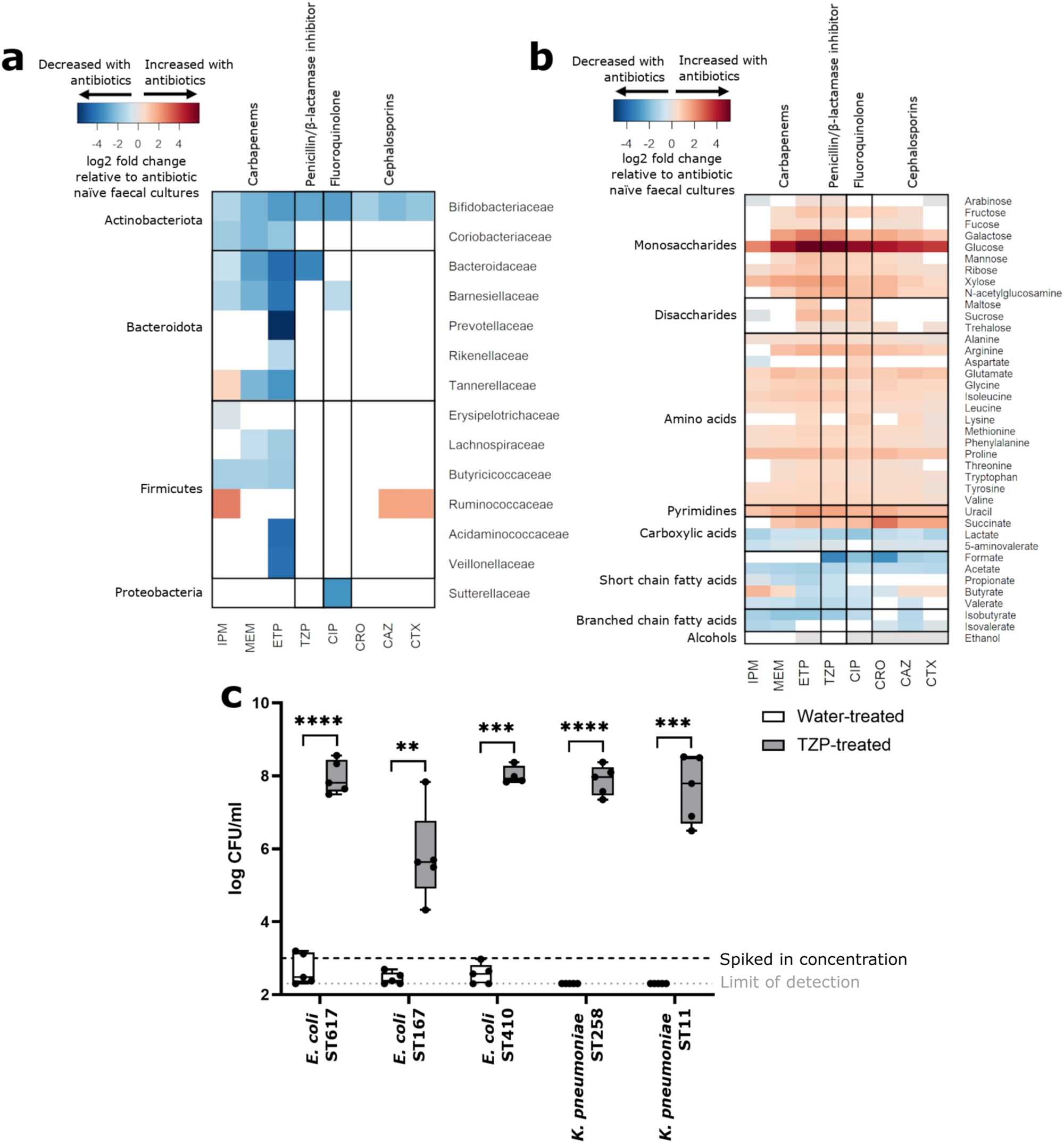
碳青霉烯类是一种广谱抗生素,具有很强的疗效,但由于其对有益细菌的负面影响,通常只能作为最后手段使用。然而,肠杆菌科的一些致病菌甚至对碳青霉烯类产生耐药性,其中包括大肠杆菌菌株。这些病原菌在肠道中定植,但也会扩散到身体的其他部位,造成难以治疗的感染,如血流感染或反复尿路感染。
现在,一项新的研究显示了这些耐药细菌在使用抗生素后是如何茁壮成长的,使它们能够在肠道中繁殖,形成致病细菌的"蓄水池"。研究结果发表在8月22日的《自然通讯》(Nature Communications)杂志上。

更多营养,更少损害
为了确定抗生素的效果,研究小组在实验室中对人类粪便样本进行了测试,同时还在小鼠身上进行了实验,并在实验室中对耐碳青霉烯类肠杆菌科细菌(CRE)进行了测试。
肠道中的细菌,无论是"好"细菌还是"坏"细菌,都需要营养来生长和繁殖。实验表明,当抗生素杀死有益细菌时,由于竞争减少,致病细菌能够利用额外的营养物质。
研究小组还发现,杀死有益细菌会降低代谢物的水平,代谢物是抑制病原菌进一步生长的废物。这有助于病原菌的繁殖。
第一作者、帝国理工大学生命科学系细菌抗药性生物学中心的亚历山大-叶(Alexander Yip)说:"了解抗生素如何导致耐碳青霉烯类肠杆菌在肠道中生长,意味着我们可以开发出新的治疗方法来限制它们在肠道中的生长,从而减少这些耐抗生素感染。"

微生物组疗法
研究小组目前正在研究干扰这一过程的方法。首先,他们希望确定哪些有益细菌在没有抗生素的情况下能够"战胜"致病细菌:哪些好细菌能够更好地利用相同的营养物质,并产生限制致病细菌生长的代谢物。
他们希望利用这些信息创造出"微生物组疗法"。首席研究员、细菌抗药性生物学中心的朱莉-麦克唐纳博士解释说:"当病人服用抗生素时,我们可以给他们提供抑制性代谢物,以限制耐药细菌的生长。病人停止服用抗生素后,我们可以给他们服用有益肠道细菌的混合物,帮助他们的肠道微生物群恢复,恢复营养物质的消耗,恢复抑制性代谢物的产生。这些微生物组疗法可以降低患者发生侵袭性抗生素耐药感染的风险,减少慢性定植患者侵袭性CRE感染的复发,并减少CRE向易感患者的传播"。
研究人员说,在短期内,他们的研究成果可用于帮助降低患者肠道中CRE蓄积的风险。例如,临床医生可以避免处方会增加某些营养素和消耗某些代谢物的抗生素。医生还可以筛查病人粪便样本中的这些营养物质和代谢物,以确定那些CRE定植风险较高的病人。