脂肪是人体的重要组成部分,不仅具有储存和释放能量的功能,还在激素调节和免疫功能方面发挥着关键作用。近年来,心脏病、高血压和糖尿病等代谢性疾病的发病率不断上升,促使人们对脂肪细胞的性质和功能进行深入的科学研究。这使得人们获得了大量有关这些细胞复杂运作的信息。但脂肪细胞及其新陈代谢活动只是其中的一部分。

宾夕法尼亚大学的研究人员发现,比脂肪细胞小得多的充满脂肪的脂滴有可能刺穿并损坏细胞核,导致与癌症等疾病相关的DNA损伤加剧。这些发现挑战了人们对脂肪的传统看法,强调了脂肪在微观尺度上的物理特性,而不仅仅是其代谢功能。
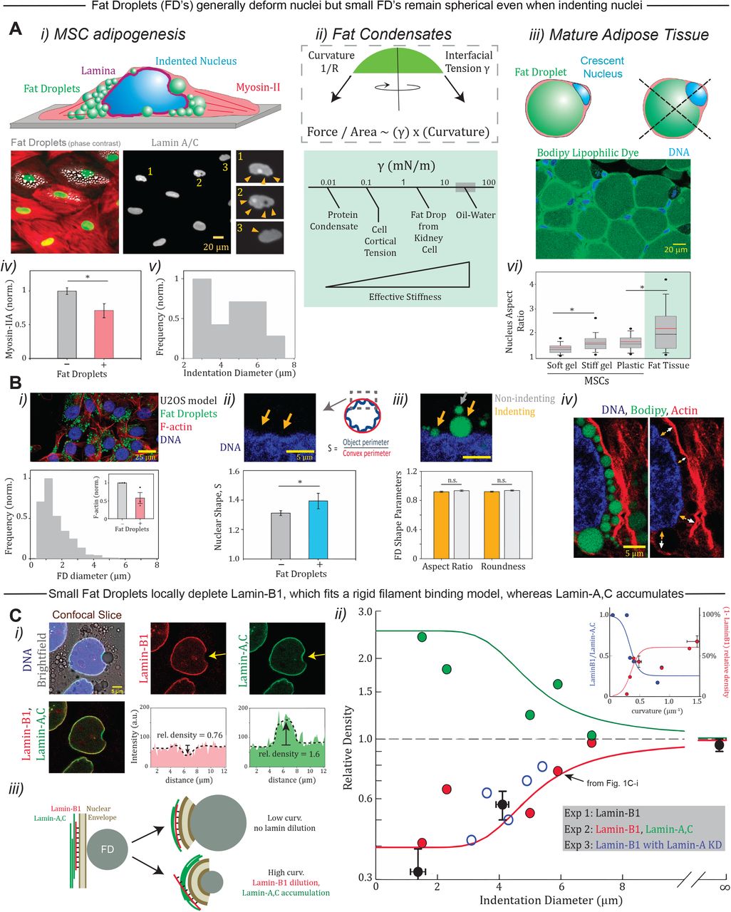
充满脂肪的脂滴--比脂肪细胞小很多倍的微小脂肪球--是科学界越来越感兴趣的主题。这些脂质微粒存在于许多不同类型的细胞中,但长期以来却鲜为人知。研究已经开始揭示这些脂滴参与新陈代谢和保护细胞的功能,但我们对脂肪的物理特性仍然知之甚少。
现在,宾夕法尼亚大学工程与应用科学学院的研究人员将目光投向了生物化学之外,发表了有关这些液滴物理特性的突破性研究成果,揭示了它们对细胞核的潜在威胁。在最近发表于《细胞生物学杂志》(Journal of Cell Biology)上的一篇论文中,他们首次发现充满脂肪的脂滴具有令人惊讶的能力,可以压入和刺穿细胞核,而细胞核是包含和调节细胞 DNA 的细胞器。
他们的发现意义重大,因为细胞核破裂会导致DNA损伤加剧,而DNA损伤是包括癌症在内的多种疾病的特征。
这项研究由化学与生物分子工程系罗伯特-D-本特(Robert D. Bent)教授丹尼斯-E-迪舍尔(Dennis E. Discher)、宾夕法尼亚大学分子与细胞生物物理学实验室副研究员伊雷娜-伊万诺夫斯卡(Irena Ivanovska)博士和生物工程系博士候选人迈克尔-托宾(Michael Tobin)共同领导。
迪舍尔说:"直觉上,人们认为脂肪是柔软的。从细胞层面来看,的确如此。但这种小液滴的尺寸只有几微米,而不是成熟脂肪细胞的几百微米,它就不再柔软了。它的形状具有更高的曲率,能使其他物体急剧弯曲。这就改变了它在细胞中的物理特性。它可以变形,它会损坏,甚至可以破裂"。
伊万诺夫斯卡补充说:"想象一下,用拳头打爆一个气球。这是不可能的。你可以让气球变形,但不会戳破它。现在想象一下用钢笔戳破它。这就是脂肪细胞和体内小脂肪滴细胞的区别。这是基本的物理差异,而不是新陈代谢差异。"
研究小组的研究重新构建了对脂肪的科学探索,强调脂肪在体内的作用远不止是体重秤上的一个数字。
托宾说:"这不是传统意义上的脂肪。这是关于脂肪如何在比细胞更小的尺度上发挥作用,并对细胞成分构成物理风险,甚至在 DNA 层面上。"
研究小组的工作建立在十年的基础研究之上,包括伊万诺夫斯卡对赋予细胞核保护性结构品质的核蛋白质行为的主要贡献。这些蛋白质是动态的,它们会随着机械环境的变化而变化,并提供细胞核保持其完整性所需的物质。
伊万诺夫斯卡说:"在细胞中,DNA损伤有一个持续的修复过程。要实现这一过程,细胞核需要有足够的 DNA 修复蛋白。如果细胞核破裂,这些蛋白质就会分散,无法及时修复损伤。这会造成DNA损伤累积,并有可能导致癌细胞的产生。"
细胞生活在一个动态的物理和机械环境中,在这个环境中可能出错,也确实会出错。但它也有一支分子助手大军,一直在维护和修复它。问题在于,当细胞核受到损害时--毒素、过度暴露于紫外线或这些充满脂肪的脂滴。那么 DNA 就很有可能受到损伤,从而对健康造成影响。