继牵手大众后,小鹏汽车(以下简称小鹏)又牵手了滴滴出行(以下简称滴滴)。8月28日,小鹏与滴滴共同宣布达成战略合作,小鹏增发58.35亿港元(约合人民币54.23亿元)的A类普通股,以换取滴滴智能汽车开发业务相关公司及资产,被收购的相关公司2022年、2023年的税后总亏损超过30亿元,净资产约为9.37亿元。

核心提示:
1、走极致性价比路线的雷军已经悟出高端化是生死之战,将高端化定为集团战略目标,小鹏仍选择在低端市场用价格战厮杀。
2、降低成本、提振销量、增强交付能力,这是小鹏目前最需要解决的三个问题,与滴滴的合作,让小鹏看到了解决问题的其中一种可能性。
3、2021年,D1卖出了10176台,在比亚迪最风光的2022年,D1仅卖出了994台,2023年至今卖出1319台。至此,D1实际销量距离目标销量还有98.8万台。
4、对滴滴来说,造车属于创新业务,而非主营业务,出现最坏的情况无非是砍掉止损,但汽车产品是小鹏的基本盘。
5、除非滴滴已经承诺为“MONA”的销量兜底,作为采购方采购,否则,很难依靠滴滴司机和租车公司这块比亚迪都没能拿下的市场提振销量,在“MONA”产品力经市场验证前,其销量仍是未知数。

图|小鹏汽车官方微博
本次交易,双方均未动用现金流。交易完成后,滴滴将获得小鹏3.25%股份;小鹏将接手滴滴造车核心团队和资产,计划推出一款A级智能电动汽车进入市场,定价15万元左右,预计于2024年开始量产,项目代号为“MONA”,该车型会延用滴滴原来的供应链体系,由小鹏负责制造。
滴滴和小鹏还就该产品的年销量签署对赌协议,约定“MONA”年销量超过10万辆,滴滴将获得额外的对价股权,如连续两年年销量达到18万辆,最高的股权比例可以提升到5%。

图|小鹏汽车公告
据凤凰网科技了解,事实上滴滴还保留了一部分智能汽车开发业务的火种。在收购完成后,滴滴负责造车的团队会保留一部分人员,用来服务合作车企(类似华为)。
1.D1折戟:1+1小于1
滴滴踏足汽车生产业务,始于D1。
出行行业最大的龙头公司+新能源汽车行业赢麻了的年度销售冠军,曾向资本市场讲过一个强强结合的故事,但市场远比故事残忍。
2018 年,滴滴与大众、北汽、比亚迪等制造商结盟,以定制化的方案设计网约车,比亚迪D1、AION Y、飞跃NAT三款车型竞标滴滴的定制出租车项目,比亚迪D1胜出。
D1名字源自滴滴出行“Always Day 1”的主题,象征滴滴“始终如一,不忘初心”的精神。
2020年11月,比亚迪D1在北京亮相,并在比亚迪长沙工厂生产,同年12月,D1在长沙试运营, 3 月份,比亚迪 D1 正式上市,该车 NEDC 续航里程 418km,补贴后售价 15.18 万元,仅针对滴滴注册的网约车营运驾驶员开放销售。
根据滴滴创始人、CEO 程维在 D1 发布会上提到的规划,滴滴的定制网约车会一直迭代,到 2025 年,定制版网约车 D3 将在滴滴平台普及超过 100 万台。
公开数据显示,2021年,D1卖出了10176台,此后销量便开始下滑,在比亚迪最风光的2022年,D1仅卖出了994台,2023年全年销量1319台。
至此,D1实际总销量仅为1.2万台,距离目标还有98.8万台。
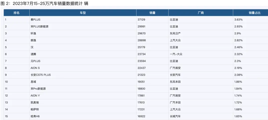
在2023年7月份乘用车销量数据中,D1共售出102辆新车,环比下降25.55%,占比亚迪当月总销量的0.07%,在15万-25万汽车销量排行中,位列第237位。


汽车之家的分析文章认为,造车市场的竞争激烈程度远超平台公司的想象,网约车平台即便有再大的量,也撑不起一个车型;反而是定制化导致成本上升,超出了租赁公司和驾驶员承受的成本。
租车公司经过多年的发展,与现有的车企已经构成了稳固的采购协议。所以,这一部分市场不会被定制化网约车所撬动。
同时期的AION Y则从对公转向了对私的市场,一度大卖,2022年,广汽埃安完成超180亿元A轮融资,并公布了2023年的IPO计划。
D1也尝试过向c端开售,但项目的推进速度、落地效果、销量均不及预期。
2.待补的短板
被时常绑定宣传的3家造车新势力公司中,小鹏是最焦虑的失意者。
小鹏汽车在超快充技术、高阶驾驶辅助方面的优势毋庸置疑,但比起春风得意的理想和蔚来,小鹏在产品方面接连失利;财务方面,营收砍半,毛利率转负;战略方面,高端化未果。

图|来源于网络
降低成本、提振销量、增强交付能力,这是小鹏目前最需要解决的三个问题,与滴滴的合作,让小鹏看到了解决问题的其中一种可能性。
小鹏2023年第二季度财报显示,小鹏第二季度亏损23.4亿元,毛利率仅为-8.6%,达到了新低,这意味着小鹏汽车的平均售价,已经无法覆盖每台车的平均物料、装配成本+其他直接成本。
滴滴供应链管理尤其是成本控制这方面的优势恰好弥补了小鹏的短板,刷新了何小鹏对于车企造不出15万元级别有竞争力的全自动驾驶汽车的认知。
产品方面,继小鹏P7后,小鹏没有一款产品彻底俘获消费者芳心,被宣传为“50万元内最好的SUV”G9销量大败,月销量从近1.5万辆一路走低至数千辆,冲高未果。
截止到2023年8月,被寄予厚望的小鹏G6月销量仅为3937辆,在SUV整个品类中,月销量排名第19。
连走极致性价比路线的雷军都已经悟出高端化是生死之战,将高端化定为集团战略目标,小鹏仍选择在低端市场价格战厮杀,依然选择继续拓宽下沉市场。
在最新的财报电话会议上,小鹏汽车CEO何小鹏解释了渠道下沉战略,称小鹏已经完成了渠道的扁平化管理,将在三四线城市引入更多优秀的经销商合作伙伴。何小鹏在回答分析师提问时也表示“以规模优先”。
“MONA”首款定价15万元左右,预计于2024年开始量产,在这个档位,“MONA”面临的竞争十分激烈。
10-20万是最为主流的汽车细分市场,目前,比亚迪在该区间一家独大,销量占据半壁江山,埃安、零跑、哪吒、欧拉,到2024年,小鹏要迎战的对手还有小米汽车。
除非滴滴已经承诺为“MONA”的销量兜底,作为采购方采购,否则,很难依靠滴滴司机和租车公司这块比亚迪都没能拿下的市场提振销量,在“MONA”产品力经市场验证前,其销量仍是未知数。
3.双线作战的产能焦虑
除销量外,产能也是摆在小鹏面前的难题。
工程化量产能力一直以来都是车企的大考,规模生产一批车,可能需要解决数千个问题,大到三电系统的稳定性、安全性,小到油漆、轮胎、空调、座椅……每一个零部件后面都牵扯到一整条供应链,其中的复杂性,极容易被缺乏造车经验的互联网人低估。
踩到任何一个坑,最后都会反馈到时间和资金成本上。
按照计划,小鹏汽车将在全国拥有肇庆、广州和武汉三个生产基地,三家工厂如果顺利建成投产,最低产能将达到40万。
今年7月份,小鹏G6单月销量达到了3900辆,实际订单量过万,但因产能问题还未能完全实现交付。

图|小鹏G6
这里面最大的症结在于供应商已经失去了对小鹏的信心。
小鹏汽车长期销量萎靡不振让供应商担心,一旦小鹏汽车现金流出现问题,自己将直接面临巨额损失,导致不敢备货。
供应商缺乏信心还有另一个副作用,供应商会让小鹏增加预付款比利,从而加重小鹏本身的财务负担。
8月18日,何小鹏在2季度财报电话会上提到,小鹏正在和供应商一起全力提升产能。
在他的计划中,今年9月G6车型的交付量将会显著有提升,在四季度冲击单月交付过万的目标。
而被小鹏G6视作竞争对手的Model Y仅在2023年8月份就卖了23632辆,在SUV月销量中排名第1名,2023年累计销量则超过了22万辆。
“两年前我提过,因为成本,没有车企能够在15万元级别推出有竞争力的全自动驾驶汽车,但现在我们致力于技术创新和全流程降本,我现在的观点改变了。”何小鹏表示,明确看到了清晰的可实现的路径和时间表。
半成品“MONA”可以缩短小鹏15万纯电汽车产品的上市周期,在这方面,滴滴可以提供一部分支持,但滴滴此前并没有独立的量产经验,双方仍有诸多问题需要磨合探索。
对滴滴来说,造车属于创新业务,而非主营业务,出现最坏的情况无非是砍掉止损,但汽车产品是小鹏的基本盘。
下沉市场的搏杀未必比高端市场简单,高端与下沉市场双线作战,一旦失利,小鹏可能需要更长的时间周期纠错。
按照计划,“MONA”将于2024年开始量产,从时间表上看,留给小鹏的时间可能不多了。
凤凰网科技 风暴眼 出品
作者|任清
编辑|于浩