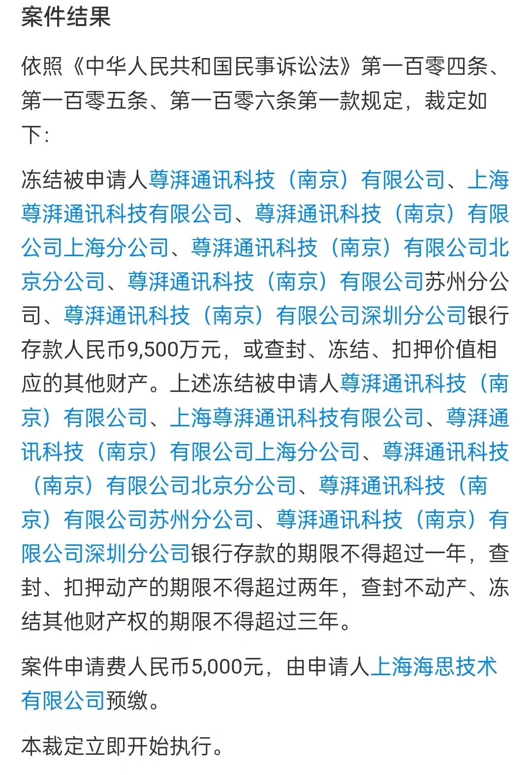
近日,上海海思技术有限公司与尊湃通讯科技(南京)有限公司(以下简称为“尊湃通讯”)等申请诉前财产保全一审非诉保全审查裁定书公开。文书显示,申请人上海海思技术有限公司向法院申请诉前财产保全,请求冻结被申请人尊湃通讯科技(南京)有限公司及其上海、北京、苏州、深圳分公司和子公司上海尊湃通讯科技有限公司银行存款9500万元,或查封、冻结、扣押价值相应的其他财产。法院审查认为上述申请符合法律规定,裁定执行。

天眼查显示,上海海思技术有限公司由华为技术有限公司全资持股,尊湃通讯科技(南京)有限公司由上海琨昊企业管理合伙企业(有限合伙)、张琨、瀚星创业投资有限公司等共同持股。上海琨昊成立于2021年1月27日,是一家以从事商务服务业为主的企业。企业注册资本62.5万人民币。上海琨昊当前以约76.87万元的资金入股尊湃通讯,投资比例约占23.26%。
8月23日,第一财经记者就上述信息联系尊湃通讯与华为方面,尊湃通讯相关负责人对记者表示,案情还在进一步沟通中,暂时没有结论。“目前没有任何进展”。截至发稿前,华为方面并未做出任何公开回应。
曾获小米等资本数亿投资
尊湃通讯是一家以高端芯片设计为主的高科技公司。根据尊湃通讯官方公众号信息,该公司成立于2021年3月,创始团队成员来自(华为)海思、高通、Marvell、展锐等芯片大厂,核心团队成员毕业于国内外著名高校,其中90%以上拥有博士或硕士学位。公司主要提供家庭及企业高性能、全生态智慧场景芯片组及解决方案,技术覆盖Wi-Fi 6路由器芯片及完整解决方案。

在官方介绍中,尊湃通讯成立一年就完成了总额超3亿人民币的融资。
2022年5月,尊湃通讯宣布超募完成数亿人民币Pre-A轮融资,该轮投资由小米集团、湖杉资本、天际资本、嘉御资本、上海科创旗下海望资本、平治信息等知名财务投资机构以及产业投资方组成,资金将主要用于研发投入、投片测试、市场拓展以及公司运营等。此前,尊湃通讯于2021年5月已完成由高榕资本领投,江北佳康科技跟投的近亿人民币天使轮融资。
上海海思技术有限公司则成立于2018年,是一家以从事科技推广和应用服务业为主的企业,由华为技术有限公司100%持股。
根据文书显示,上海知识产权法院经审查认为,申请人上海海思技术有限公司的诉前财产保全申请符合法律规定,可予准许。
对于案件的细节,尊湃通讯和华为方面均并未对记者做进一步披露。
华为曾公布Wi-Fi6专利收费标准
由于案件并未进入正式庭审阶段,华为与尊湃通讯之间的诉讼内容并未公开。但从双方涉及的业务来看,重合度较高的为芯片设计业务,覆盖Wi-Fi 6等技术。
因为5G的到来、千兆光纤的普及,市场对网络可连接节点的数量也有了更高的需求,这也让作为家庭网络重要组成的WiFi升级成为了行业参与者重点关注的方向。
根据尊湃官方信息,Wi-Fi网络中枢的AP芯片,相当于蜂窝网络的基站,其研发技术壁垒较高。该公司曾计划今年年初推出Wi-Fi 6路由器量产芯片。未来,则延伸至Wi-Fi 6 Station和IOT侧的芯片,形成“AP+端”的产品布局,通过端管协同的组合拳打法,全面打开Wi-Fi市场。
尊湃通讯创始人张琨曾在接受媒体采访时表示,“2021年11月投片之后,尊湃去年4月已经拿到RFIC的回片并成功点亮,从初步测试看来,这个关键部件的表现也符合甚至超越公司的预期,这为该公司推出整个SoC打下了基础。”
从智慧芽专利统计中,尊湃目前专利信息主要涉及电压获取电路、相位检测系统和功率检测系统、迟滞比较器以及频率综合器、功率放大器增益切换电路、一种WLAN应用频率和波束混合可重构天线。
Wi-Fi 6也是华为众多业务布局中重要的一环。今年7月13日,华为公布了WiFi、智能手机、物联网(IoT)三个领域的专利许可费率。
“华为去年专利许可收入约为5.6亿美元,是华为第二年专利许可收入超过许可支出,历史累计许可费支出是累计收入的三倍,”华为法务部副总裁、重大项目部部长沈弘飞在当日举行的知识产权沟通会上表示,华为的专利收入构成包括了5G、Wi-Fi6、4G等ICT主要标准技术,其中Wi-Fi方面,支持第6代标准“WiFi6”的消费类设备每台收取0.5美元的专利许可费。
“目前,我们已在全球申请并拥有20%的5G、WIFI6专利、10%的4G专利、15%的NB-IoT、LTE-M专利,主要专利许可收入都来自于上述专利包。”沈弘飞说。
目前针对这起诉讼业内有多种传闻,尊湃通讯相关负责人对记者表示,“截至目前,我方并没有收到海思方面的起诉状。并且,据我们了解,上海知产法院也没有受理海思方面的起诉。”