东英吉利大学(UEA)领导的新研究减少了与平流层有关的未来气候变化的理论不确定性,对地球上的生命具有重要影响。人为气候变化是我们当今面临的最大挑战之一,但全球变化确切幅度的不确定性阻碍了有效的政策应对。

不确定性的一个重要来源与平流层水汽的未来变化有关,平流层是距离地球表面 15-50 公里的大气层中极为干燥的区域。
未来这里水蒸气的增加有可能放大气候变化,减缓臭氧层的恢复,而臭氧层可以保护地球上的生命免受有害太阳紫外线辐射的伤害。
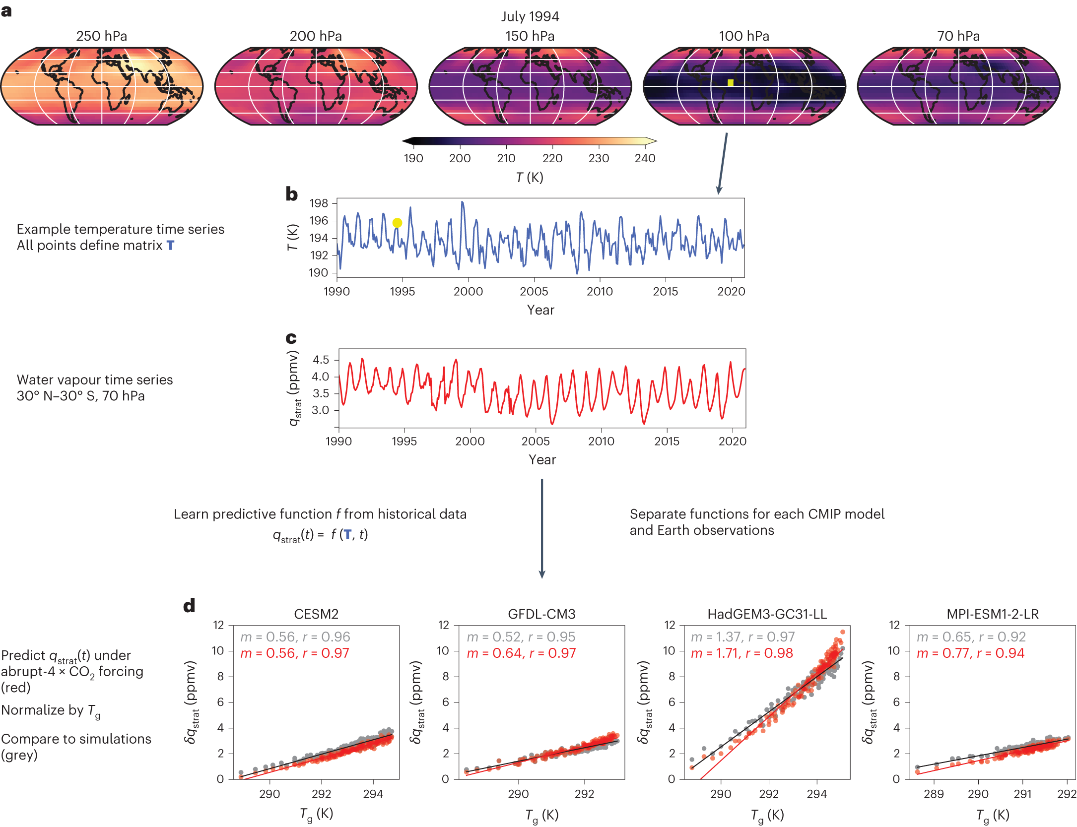
现在,一个由 Peer Nowack 领导的国际团队开发出了一种新的统计学习方法,将卫星观测信息与最先进的气候模型数据相结合,缩小了未来平流层水蒸气量的可能范围。
发表在《自然-地球科学》(Nature Geoscience)杂志上的一项重要成果有效地排除了最极端的情况,即全球变暖每升高一度,水汽浓度就会增加25%以上。新方法将气候模型反应的第95百分位数降低了50%。
现就职于德国卡尔斯鲁厄理工学院理论信息学研究所的诺瓦克教授说:"人为气候变化对地球大气层的影响非常重要,而且往往令人吃惊。在我们的论文中,我们研究了全球变暖情况下平流层水蒸气的变化,人们对这一影响的了解还很不够。由于水蒸气是平流层物理和化学的核心,我认为我们亟需一种新方法来解决这一长期存在的不确定因素。"
"我们采用新的数据驱动方法,利用机器学习思想,能够高效地利用地球观测数据来减少这种不确定性。这就要求我们开发一个框架,以创新的方式将从卫星数据中学到的科学理解和数学关系结合起来。"合著者之一、美国国家海洋和大气管理局专门从事平流层水汽卫星测量的研究科学家肖恩-戴维斯博士说:"通过这种方法,我们能够表明,许多气候模式对平流层水汽发生巨大变化的预测现在与观测证据不一致。"

量化全球变暖下的平流层水汽趋势是一项长期的研究挑战。控制平流层水汽的基本过程非常复杂,而高质量的卫星观测记录相对较短,这给这项任务带来了困难。
所谓气候反馈的存在带来了额外的挑战,因为这些反馈会进一步放大或抑制全球变暖,从而导致未来可能出现的更大范围的温度上升。
平流层中的水蒸气含量就是这种反馈的一个例子,气候模型预测水蒸气含量会增加,但几十年来,模型预测的增加范围一直非常大。
这一点非常重要,因为平流层水蒸气的大量增加(如许多气候模型预测的那样)可能会推迟本世纪臭氧层和南极臭氧洞的恢复。
不过,该论文的合著者、英国能源大学气候动力学教授马诺吉-乔希(Manoj Joshi)说:"我们的研究表明,虽然平流层水汽的增加会导致臭氧层和南极臭氧洞的恢复,但这并不会导致臭氧层的恢复,虽然平流层水蒸气浓度仍有可能随着全球变暖而增加,但大幅推迟臭氧恢复的巨大变化可能性很小。"