江湖流传一句话:网上问病,绝症起步。有人右距骨有点骨折,去网上一搜,发现自己离截肢不远了;有人冬天穿单鞋脚趾头肿疼,网上一查,说肾有问题。你要是太阳穴疼,那不得了,不是颅内病变,就 TM 是脑瘤了。

其实本来倒没啥,结果一顿咨询后,还给人整焦虑了。
于是很多人选择去小红书查病,上面有不少经验之谈。
但,每人情况又不一样。
比如网友分享了一个缓解头疼的穴位,有人说好使,也有说不好使的。

你想,咱年轻人有小毛病都没权威渠道参考和咨询,就别说七大姑八大姨了。
像我长辈就挺喜欢整朋友圈里的各路玄学偏方,治个病跟做菜一样。
基于此,今天给大家推荐一个 App ——
默沙东诊疗手册( 大众版 ),药厂默沙东出的。
默沙东可是百年老企了,世界 500 强,推出很多救命疫苗。

这个默沙东诊疗手册呢,里面不光涵盖了数千种病症知识,从起因到症状,从诊断到治疗,而且还都是用人话给你讲清楚。
内容权威性也绝对有保证,由 300 多名医学专家定期撰写。
啊,「 专家 」。
本来我还挺慌的,但一搜资料发现:
《 默沙东诊疗手册 》是世界上最畅销的医学教科书,而这个 App 正是书的电子版。
那没事了。

软件好评无数,真实帮助过很多网友。
比如关于癫痫,有人在网上和医生那儿都没弄明白,最后在 App 里找到了最通俗详细的解释。
这位网友说,他会试着利用这些资料,配合医院治疗家人。

作为「 日常拉肚子 」星人,我在看了 15 分钟后,也敢说自己是半个拉肚子专家了。
你别不信。
我现在能判定自己拉肚子是不是吸收不良,是吃了哪些东西导致;
我还能判断严重性,什么情况要看医生,医生诊断流程是啥,又会做哪些检查;如果不严重,我也知道自己该买什么非处方药。
甚至拉肚子的病因理论,我也能说个一二来。
现在给大家简单过一遍我经历。
首先我在手册里搜「 腹泻 」,在一堆类别里选了「 成人腹泻 」。
在病症详情页通常有四个部分,分别为病因,评估,治疗,关键点。

内容虽复杂,但讲解很清楚,像是在小学课堂上听懂了高数。
比如我看一遍病因后,就知道我是慢性腹泻,病因有 4 种,如肠易激综合征,炎症性肠病、吸收不良。
如何判读哪种病因?说个简单的,你冲完马桶看到一圈油性物质,这是粪便里有油脂,是吸收不良腹泻的一个特点。
还有其他知识点,我就不多举例了,随便截一段你们自己感受下。

在病因的最后,手册还列好了表格,你可以参考下是不是吃了下面这些才腹泻的。

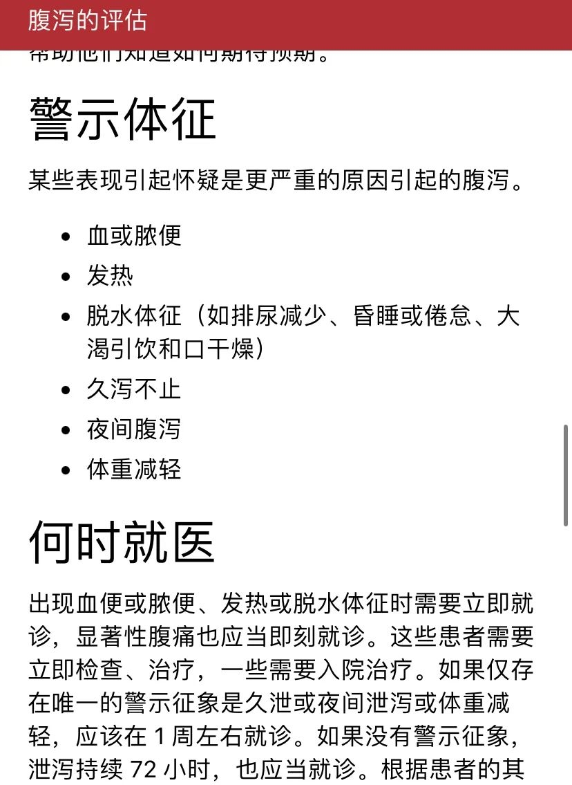
接着到了「 评估 」部分,看完这些你就知道什么情况腹泻属于严重,需要去看医生的。
比如持续喷射 72 小时,血便,脓便,伴随着发热或脱水体征。

我不知道各位咋样,我很怕去医院,因为不知道是啥流程,心里有畏惧。
但手册会写清楚医生诊断流程是怎样的,让你大概有个数就不那么慌了。
比如医生会先问你腹泻持续时间,严重程度,然后判断你要做哪些检查,像脱水,发热,就需要做血液和大便检查。

最后就到治疗和关键点部分。
手册会和你介绍需要吃哪些药品,并说明哪些是非处方药和处方药,而关键点则会告诉你一些值得注意的事项。
看,这一页看下来我都觉得自己是半个医生了,病因、诊断、治疗都清楚了,几乎就是云看病了一波。
比你现实中问医生更方便的是,病症详情里有任何专业术语,它都放了超链接,你可以随时点进去浏览,方便了解整个体系。

我推荐这个手册,不光是它能让你了解到生理病症,而且它还涵盖了很多心理健康问题。
比如孩子不想去学校,不知道现在爸妈会如何处理,我爸妈那会就直接男女混合双打。
但有没有可能,孩子不想上学是受到霸凌,受到老师过于严厉的训斥?
如果父母能提前学到手册里「 学校恐惧症 」内容,了解真实情况,那些伤害孩子的行为会不会减少了?

同样,手册里还有「 家庭暴力和性侵犯 」「 儿童忽视 」「 老年虐待 」和「 性概述 」等条目。
这些都是常年被忽视和回避的问题,都是我们无法系统性学到的知识,我觉得挺有必要去读一读的。
除了这些知识点,手册中还有几个其他板块。
比如有动画和视频区,帮助你更直观了解相关健康问题;

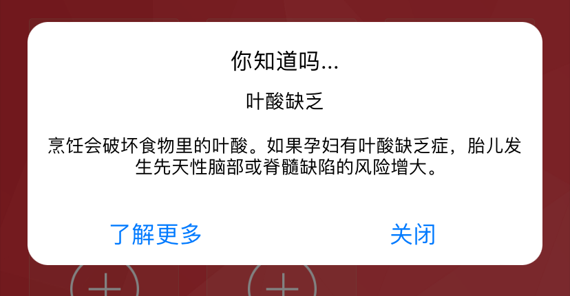
还有「 你知道吗? 」板块,每次打开软件它会自动触发一次,跟你说一个医疗冷知识。
比如「 烹饪会破坏食物里的叶酸,孕妇如果有叶酸缺乏症,那么胎儿脑部或脊髓缺陷的风险就会变大 」。
如果你有亲戚正好要备孕,那这个知识点没准能帮上忙。

作为专业和权威的医疗查询软件,我认为它是市面上最强大的,不过在用户体验上,它还欠缺了一些。
比如软件优化不够好,点击目录后要过 1 秒才有反应;
比如有部分一级目录是英文的,不过二级目录仍是中文,没有太大影响;

还有搜索不太智能,比如搜「 拉肚子 」是搜不出结果,只有搜「 腹泻 」才行。
好在手册目录做得足够详细,跟查字典一样,手动找一找也挺快的。
软件大概就介绍到这,我建议大伙儿给自己给家人装一个,又不要钱。
当然,咱也不能完全依靠这款软件。
每个人情况不一样,疾病最终也是要落到专业医疗上,再强的软件,也不如线下挂个号问医生靠谱
但这个手册,可以说是一个最佳辅助。
毕竟,去医院要成本,在很多地方,医疗资源也有限。
当你遇到一些症状时,具备一些医学常识,就能帮你判断身体状况,然后再权衡是否需要就医,不用浪费时间和金钱,也避免忽略了身体的求救信号,错过就医最佳时机。

从另外一个角度来说,手册还补上很多地方医疗体系中缺失的一环。
对很多人来说,他们压根就没机会,也没条件接触到专业级医疗。这种情况下,手册必要性就体现出来了。
这也是默沙东做这个手册的初心。
他们认为获得准确、权威、有效的医疗知识,是每个人都应该享受的权利,所以他们很早之前就给发展中国家的医生、护士、卫生工作者捐赠了 20 万本诊疗手册。
我也想到《 风赋 》里有句话:「 夫风者,天地之气,溥畅而至,不择贵贱高下而加焉。 」
它的意思是天地间的风无差别地吹拂,不会因贵贱高下而有所不同。
和风一样。
科学权威的医疗知识,也应当无差别地传遍世界各个角落,让每个人都有机会接触到。