如果一种药能对抗所有肿瘤,会被称作“癌症药物的圣杯”。现在,它来了。顶级癌症研究机构希望之城(City of Hope)宣布:开发出一种在临床前研究中消灭所有实体肿瘤的靶向化疗药物AOH1996。
希望之城是美国最大的癌症研究和治疗机构之一,也是糖尿病的主要研究中心之一,其研究曾为众多突破性癌症药物以及人类合成胰岛素和单克隆抗体奠定了基础。
目前AOH1996的研究论文已发表在Cell子刊Cell Chemical Biology。
1期临床试验也已在进行中,目的是确定药物的最大耐受剂量并评估初步疗效,第一位接受了新疗法的患者情况良好。
根据美国临床试验注册库显示,1期临床试验预计明年3月底结束。
还有不到一年时间,就能看到这种药物的初步评估结果。
后面还需要继续完成2期、3期临床实验才能申请上市。
选择性针对癌细胞,不破坏正常细胞
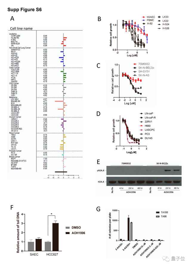
AOH1996的靶点是一种叫增殖细胞核抗原 (PCNA,Proliferating Cell Nuclear Antigen)的蛋白质。
根据论文介绍,这种蛋白质存在于所有真核细胞中,在DNA合成和DNA修复中发挥关键作用。
在癌细胞中,PCNA会发生独特的改变,而AOH1996可以做到选择性识别癌细胞中的PCNA,阻止癌细胞的分裂和复制。
在实验中,AOH1996引发了癌细胞的凋亡(Apoptosis),并且做到不影响正常细胞。
总共测试了70多种癌细胞,得到半数抑制浓度指标GI50的中位数为300nM。
也就是说,对于大多数癌细胞,300纳摩尔每升的AOH1996就能抑制其生长速度的一半。
其中对乳腺癌、前列腺癌、脑癌、卵巢癌、宫颈癌、皮肤癌和肺癌细胞的效果显著。
论文一作Long Gu博士介绍,以前从来没有人将PCNA作为治疗靶点,它被认为是“不可用药的”(undruggable),担心会对正常细胞也造成损伤。
我们发现PCNA是导致癌细胞核酸复制错误增加的潜在原因之一,并打算深入挖掘,了解这一过程,开发出更多个性化、有针对性的癌症药物。
研究团队认为,AOH1996既有希望作为独立的疗法,也可以与其他治疗方法一起使用,也就是通常说的“鸡尾酒疗法”。
这种新药物被命名为AOH1996,背后还有一个故事:
为纪念一位与癌症抗争5年后去世的小女孩安娜,用她的全名缩写Anna Olivia Healy加上她的出生年份1996而来。

跨越20年的研究1996年安娜出生于美国印第安纳州,在4岁时患上神经母细胞瘤(Neuroblastoma),这是一种罕见癌症,主要见于婴儿和儿童。
尽管身患癌症,但安娜被她的父母形容为“热爱生活”和“每天都以鼓舞人心的积极态度生活”。
2002年,安娜的父母以她的名义成立了A.N.N.A基金会,以支持神经母细胞瘤研究和帮助神经母细胞瘤患者家庭,到现在已总计筹集了超过40万美元。
基金会成立那年,安娜的父亲找到了后来成为希望之城科学家的Linda Malkas博士。
当时Malkas在马里兰大学医学院任职,主要研究方向是乳腺癌。安娜的父亲问她是否可以为神经母细胞癌做点什么,并向她的实验室捐赠了一笔研究资金。
从那以后Malkas开始改变研究方向,她自述“我知道自己想为那个女孩做一些特别的事”。

2005年,就在安娜去世的前几个月,已经成为印第安纳大学肿瘤学讲席教授的Malkas再次与安娜的父亲见面,并认为新开发的疗法是“有希望的”。
安娜没能等到新疗法,在与癌症斗争5年后不幸去世。
但研究还在继续,从A.N.N.A基金会网站文章中可以看到整个跨越十多年的疗法研发历程。
2008年到2010年期间,Malkas的实验室测试了数百种化合物,最终确定了4种,这是AOH这个名字第一次出现。
2011年,Malkas加入希望之城并与他人共同创立了癌症中心的分子肿瘤学项目,继续开展AOH系列药物的研究。
十几年时间里Malkas的团队用计算机建模筛选了数百万种化合物并进行动物实验,曾经被寄予希望的有AOH18、AOH37、AOH39,一直到AOH1160……。
直到2021年,监管机构终于批准了人类临床研究,也就是我们今天看到的AOH1996。







