虽然衰老仍然是生命中不可避免的一部分,但科学家们却越来越接近开发出可以显著改善衰老的疗法。早先的研究发现,硫化氢供体分子 AP39 能恢复衰老细胞的健康,继此之后,埃克塞特大学的研究人员又在动物试验中取得了更有希望的结果。

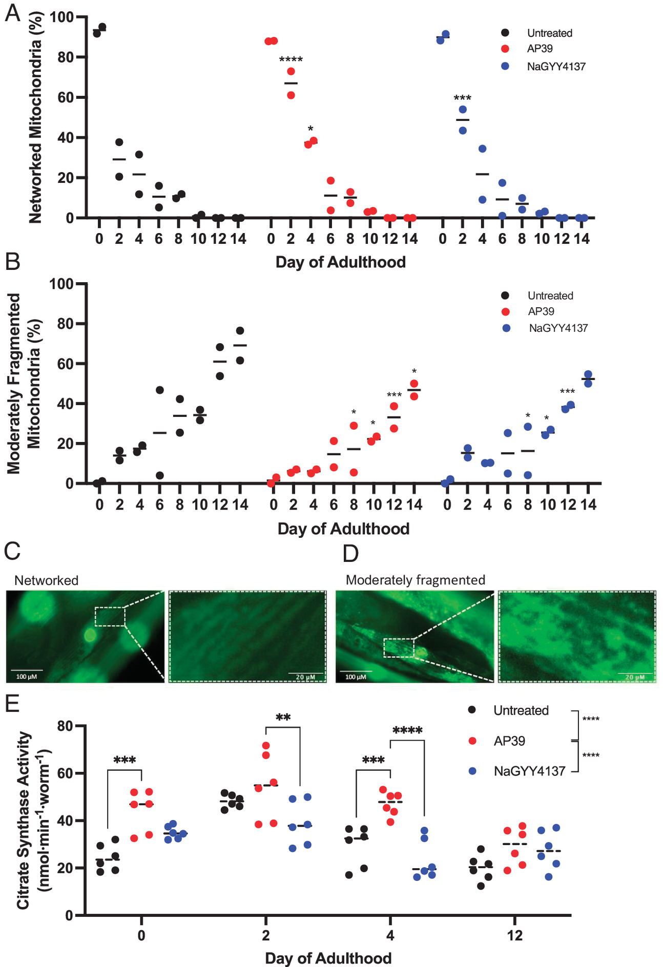
针对秀丽隐杆线虫(Caenorhabditis elegans)细胞内的线粒体,硫化氢(H2S)处理能够促进衰老细胞的健康,使肌肉在进入老年后仍然保持活跃和良好的状态。
线粒体是我们的细胞发电站,其功能的丧失不仅与衰老的一般生理衰退有关,还与帕金森氏症和阿尔茨海默氏症等神经退行性疾病以及肌肉萎缩症等有关。
资深作者、埃克塞特大学教授蒂姆-埃瑟里奇(Tim Etheridge)说:"蠕虫是协助研究人类健康和疾病的强大遗传工具,为快速确定新的潜在疗法提供了一个强大的平台。与衰老有关的疾病给社会造成了巨大损失。我们的研究结果表明,在细胞的特定部位施用微量的 H2S,有朝一日可以帮助人们更健康地长寿。"




研究小组还首次发现了AP39靶向的一些关键转录因子。这有可能成为一种疗法,可以调节衰老过程中基因的表达方式,从而避免疾病,保持晚年更好的生活质量。
埃克塞特大学教授马特-怀特曼(Matt Whiteman)说:"这项研究不是为了延长生命,而是为了让人们在老年时生活得更健康。我们很高兴看到这项研究在未来几年进入下一阶段,并希望有一天它能成为新疗法的基础。"

虽然用H2S治疗的蠕虫在寿命上有一些益处,但研究人员说,这种疗法反而会把重点放在更健康地衰老和保持生活质量上。
惠特曼补充说:"我们看到使用H2S治疗的蠕虫的寿命略有延长,这里的独特之处在于我们延长了健康期--或者说它们健康生活的时间,蠕虫仍然会死亡,尽管比通常预期的要晚,但它们死得非常活跃,而且生理机能还很年轻。"
虽然抗衰老的方法杜娜期内不太可能出现,但针对细胞功能和基因表达的疗法正逐渐接近现实,健康的线粒体功能在避免阿尔茨海默病等与年龄有关的疾病方面显得越来越关键。
这项研究发表在《美国国家科学院院刊》上。