研究人员给小鼠注射了从手术后丢弃的心脏组织中提取的新生儿干细胞,发现这种疗法能减轻肠道炎症,促进愈合,为克罗恩病等慢性炎症提供了一种新的替代疗法。干细胞能够转化--分化--成任何细胞类型,修复受损组织,这意味着干细胞疗法已被用于治疗自身免疫、炎症、神经和骨科疾病。

不同类型的干细胞,包括造血干细胞(发育成血细胞)、间充质干细胞(制造和修复软骨、骨骼和骨髓脂肪)和诱导多能干细胞,已被用于临床试验和医学治疗。芝加哥安-罗伯特-卢瑞儿童医院(Ann and Robert H. Lurie Children's Hospital of Chicago)的研究人员在一项新研究中,从废弃的心脏组织中提取了新生儿间充质干细胞(nMSCs),并将其用作治疗肠炎的新型疗法。
该研究的通讯作者阿伦-夏尔马(Arun Sharma)说:"新生儿心源性间充质干细胞已被用于修复受伤心脏的临床试验,但这是首次在炎症性肠道疾病模型中研究这些有效细胞。我们的研究结果令人鼓舞,无疑为治疗慢性炎症性肠病提供了一个新平台。"
先前的研究表明,从一个人身上提取的间充质干细胞(MSCs)用于另一个人(异体干细胞)是治疗某些免疫疾病的安全、有效的方法。但研究也表明,从老年患者身上提取的间充质干细胞与从年轻人身上提取的细胞相比,分化能力较弱。因此,研究人员使用了新生儿细胞或从出生后四周内的新生儿身上提取的细胞。
在对患有先天性心脏病的新生儿进行心脏手术时,胸腺(位于心脏前上方并制造白细胞的器官)的一部分会被切除并丢弃,被丢弃的组织是间充质干细胞的良好来源。
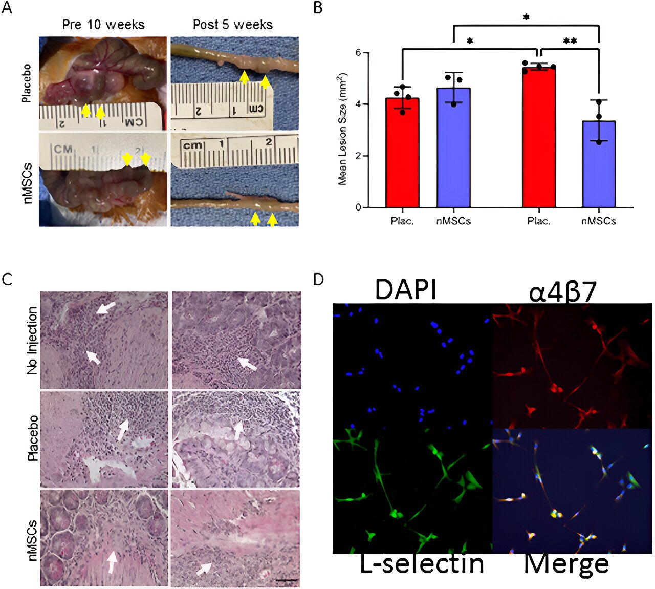
在目前的研究中,研究人员将这些源自心脏的nMSCs直接注射到小鼠小肠中类似克罗恩病的炎症病灶中。他们发现,注射后病灶炎症明显减轻,并促进了肠粘膜的伤口愈合。
克罗恩病等慢性炎症性肠病通常采用皮质类固醇抗炎药、抗微生物药、免疫抑制剂和抗体疗法等综合疗法进行治疗。然而,联合用药会产生副作用,有些患者还会产生抗药性。研究人员说,他们的新疗法可以从侧面解决这些问题。
由于 nMSCs 是直接注入肠道的,因此目前的治疗需要手术。研究人员的下一步工作是开发一种通过静脉注射干细胞的方法。在这种治疗方法进入临床试验之前,还需要进行更多的动物实验。
夏尔马说:"最终,我们的目标是在克罗恩病的症状和体征出现之前,利用这种细胞类型进行治疗,同时也作为一种预防措施。我们还可能将这种方法应用于其他炎症性疾病。潜力是巨大的,我们很高兴能继续前进。"
这项研究发表在《先进治疗学》(Advanced Therapeutics)杂志上。