美国西北大学医学中心的科学家们发现了一种新的机制,即基因 parkin 的突变会导致家族性帕金森病。科学家们在一项新研究中报告说,这一发现为帕金森病的治疗开辟了一条新途径。它强调了细胞器之间的直接交流与协作在这些疾病发病机制中的重要性。

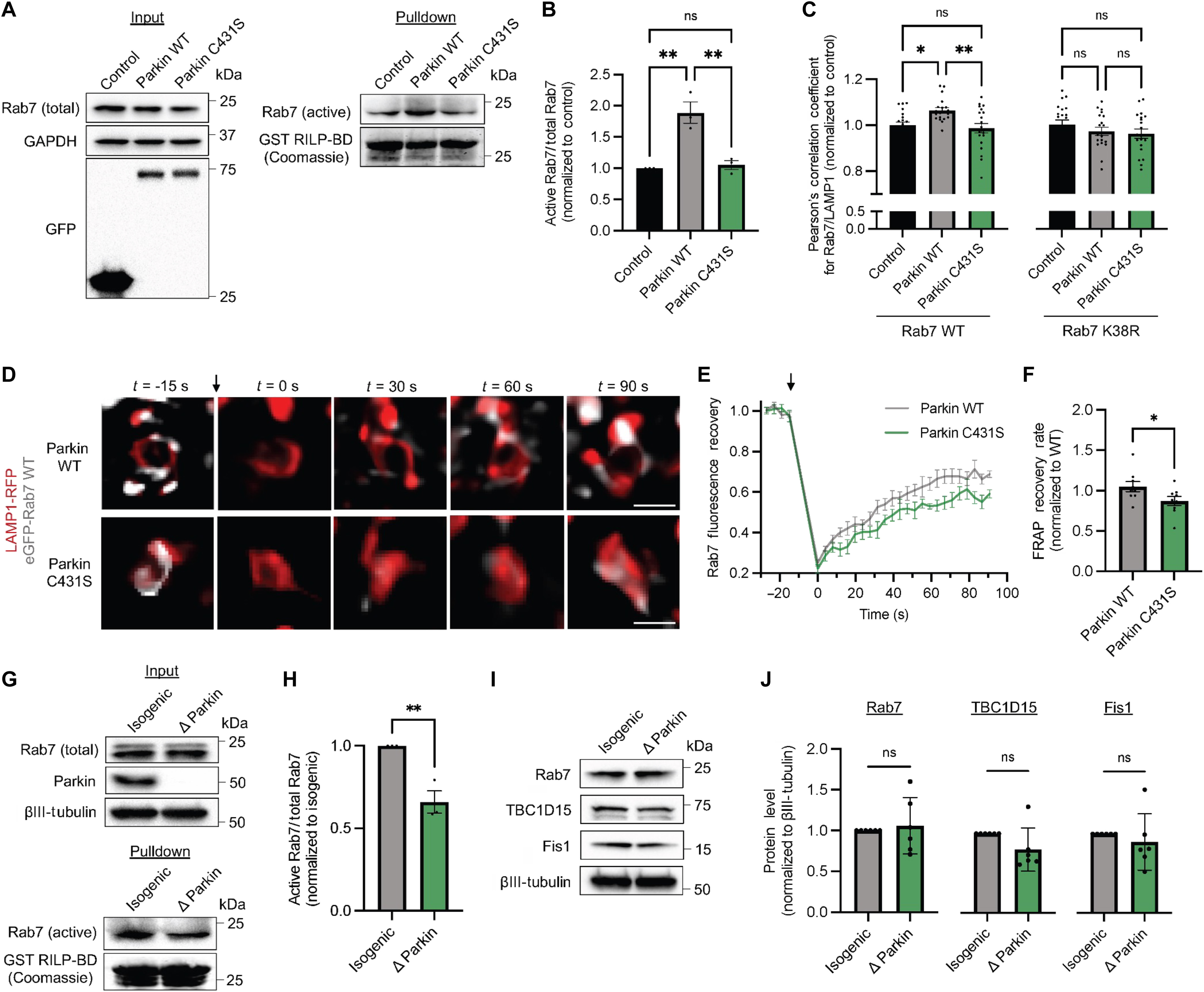
西北大学的科学家们发现,帕金森蛋白的突变会导致细胞中的两个关键工作者--溶酶体和线粒体--之间的联系中断。
线粒体是细胞能量的主要生产者,而溶酶体则负责回收细胞正常功能过程中积累的细胞碎片。这些细胞器在我们的大脑中尤为重要,因为神经元高度依赖线粒体产生能量,而由于神经元的活动,它们会产生大量的细胞碎片,这些碎片必须由溶酶体清除。
在之前发表于《自然》杂志的一项研究中,西北大学范伯格医学院神经学系主任兼辛普森-奎瑞神经遗传学中心主任迪米特里-克拉克林博士和他的研究小组发现,溶酶体和线粒体会相互接触。最初发现之后,西北大学的科学家们试图了解这些接触在帕金森病中的功能。



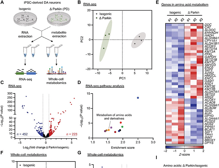
在7月19日发表在《科学进展》(Science Advances)杂志上的新研究中,研究人员报告说,溶酶体通过提供线粒体功能所需的关键代谢物来帮助线粒体。线粒体必须输入许多基本成分,但其中一些代谢物从何而来一直不为人知。另一方面,溶酶体是细胞中的回收工厂,因此会产生许多可供线粒体等其他细胞器使用的分解产物。
在这项工作中,科学家们发现溶酶体提供了支持线粒体功能的重要氨基酸。然而,他们还发现,在某些帕金森病中,溶酶体无法成为线粒体的"帮手",因为这两种细胞器之间的接触被破坏了。这导致线粒体功能失调,最终导致帕金森病中脆弱的神经元退化。
"这项研究的结果表明,线粒体-溶酶体接触失调是帕金森病病理生理学的原因之一。"我们认为,恢复这种线粒体-赖氨酸酶体接触是治疗帕金森病的重要新机遇。
影响和未来方向
从更广泛的角度来看,这项研究开辟了神经退行性疾病研究的新途径,强调了细胞器之间直接交流与协作在这些疾病发病机制中的重要性。
该研究发表在《科学进展》(Science Advances)上,题目是"Parkin regulates amino acid homeostasis at mitochondria-lysosome contact sites in Parkinson's disease"。