胶质母细胞瘤是一种臭名昭著的难以治疗的脑癌,它因浸润大脑邻近网络而导致认知能力下降。然而,这种侵略性侵袭也可能成为它的致命伤。加州大学旧金山分校的一个研究小组发现,这些致命肿瘤会通过神经活动改变周围脑组织的连接结构。这种结构调整会导致与该疾病相关的智力退化。此外,他们还发现,加巴喷丁(一种通常用于预防癫痫发作的处方药)可以阻碍胶质母细胞瘤小鼠的这种肿瘤生长促进活动。

这些发现发表在《自然》杂志上,为研究这种连最先进、最复杂的抗癌药物都无法治愈的疾病提供了一个充满希望的新方向。
神经外科医生、医学博士肖恩-赫维-朱珀(Shawn Hervey-Jumper)说:"胶质母细胞瘤需要一场胜利,"他与博士后学者萨里莎-克里希纳(Saritha Krishna)博士共同领导了这项研究。"这项研究为这些患者打开了一扇通往治疗可能性的大门,也为脑癌的研究提供了一种新思路。"
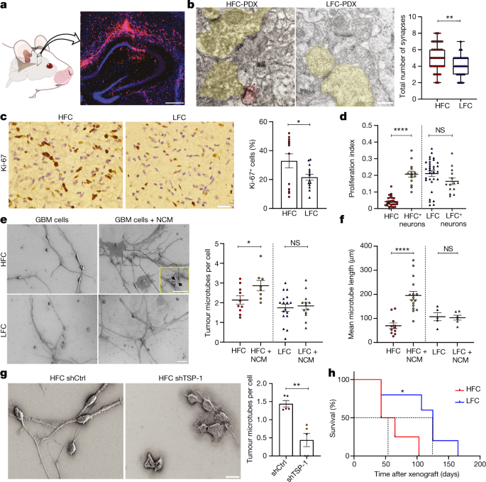
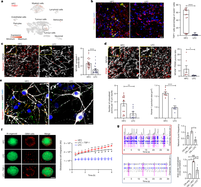
在赫维-朱珀开始研究时,科学家们最近发现脑肿瘤是由一个正反馈循环推动的。它始于癌细胞产生可作为神经递质的物质。这种"额外"供应的神经递质刺激神经元变得亢奋,进而刺激癌细胞的生长。
在先前对小鼠和脑器质性组织(在培养皿中培养的人类干细胞衍生出的神经元小束)所做研究的基础上,赫维-朱珀重点研究了脑癌的反馈回路对人类行为和认知的影响。
研究小组招募了等待胶质母细胞瘤手术的志愿者,他们的肿瘤已经浸润了控制语言的大脑区域。就在对肿瘤进行手术之前,赫维-朱珀在语言区域表面放置了一个由微小电极组成的网格,向志愿者展示图片,并让他们说出所看到的内容。
研究小组随后将结果与同一参与者大脑中外观正常的非肿瘤区域进行了比较。他们发现,参与者被肿瘤浸润的大脑区域使用了更广泛的大脑区域神经网络来识别他们所看到的东西。



癌症是细胞之间的对话
赫维-朱珀将此归因于大脑该区域信息处理能力的退化。他把这比作一个交响乐团,音乐家们同步演奏才能奏出美妙的乐章。
他说:"如果你失去了大提琴和木管乐器,剩下的演奏者就无法像以前那样演奏乐曲了。被肿瘤束缚住的脑细胞受到了严重破坏,必须从更远的地方招募其他脑细胞来完成原本由较小区域控制的任务。"
这项研究表明,正是细胞之间的这种相互作用导致了与脑癌相关的认知能力下降,而不是科学家们所认为的炎症和肿瘤生长带来的压力。
Hervey-Jumper说:"脑肿瘤并不只是坐在那里等死。它受到神经系统的调节。它正在与周围的细胞进行对话,并积极融入大脑回路,重塑它们的行为方式"。
我们从未以这种方式思考过癌症
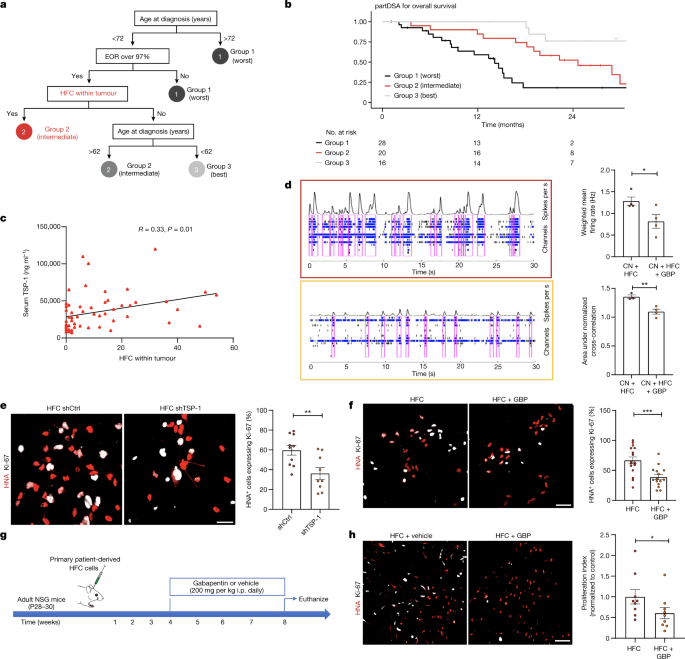
现在,研究人员知道肿瘤正在利用大脑网络。因此,他们转而使用加巴喷丁,这种药物通过抑制大脑中过剩的电活动来控制癫痫发作,并在接种了人类胶质母细胞瘤细胞的小鼠中进行测试。
"加巴喷丁实际上阻止了肿瘤的扩大,"克里希纳说。"这让我们希望,将加巴喷丁与其他胶质母细胞瘤疗法结合使用,可以避免我们在患者身上看到的一些认知能力下降现象,或许还能延长他们的生命。"
这些发现很可能会转化为其他神经癌症,如脊柱癌症,并可能有助于解释为什么大脑是许多癌症的第一个转移部位。
Hervey-Jumper说,这项研究鼓励癌症专家考虑细胞间的通讯网络,如胶质母细胞瘤中的正反馈回路,并将其与遗传学和免疫学方法一起作为潜在的治疗目标。他说:"我们以前从未以这种方式思考过癌症。"癌细胞和健康的脑细胞之间存在对话,这种想法是一种范式的转变"。