传统上,医生将腰部脂肪与罹患 2 型糖尿病的风险增加联系在一起。新的研究表明,我们的腰围大小只是等式的一部分,使我们储存腹部脂肪的一些相同基因也可能保护我们免受疾病侵袭。根据美国疾病预防控制中心的数据,从 2017 年到 2020 年,仅美国的肥胖症发病率就占总人口的近 42%。同期,严重糖尿病的发病率从4.7%上升到9.2%。
由于肥胖症的普遍存在,研究人员一直在努力通过各种手段,包括试图破解我们基因中的致病因素,来防治这种被描述为体重指数达到或超过 30 的病症。
其中一些研究使人们认识到,有些人可以被归类为"代谢性健康肥胖"。弗吉尼亚大学(UVA)的一项研究进一步加深了这一认识。
弗吉尼亚大学公共卫生基因组学中心的研究员梅特-西韦莱克(Mete Civelek)说:"关于代谢健康型肥胖的证据越来越多。在这种情况下,通常会因为肥胖而面临心血管疾病和糖尿病风险的人实际上受到了保护,不会受到肥胖的不良影响。"
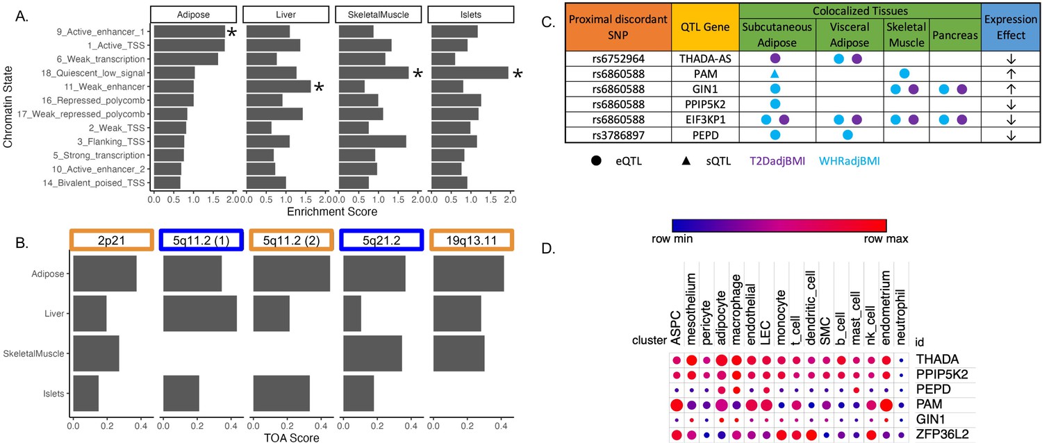
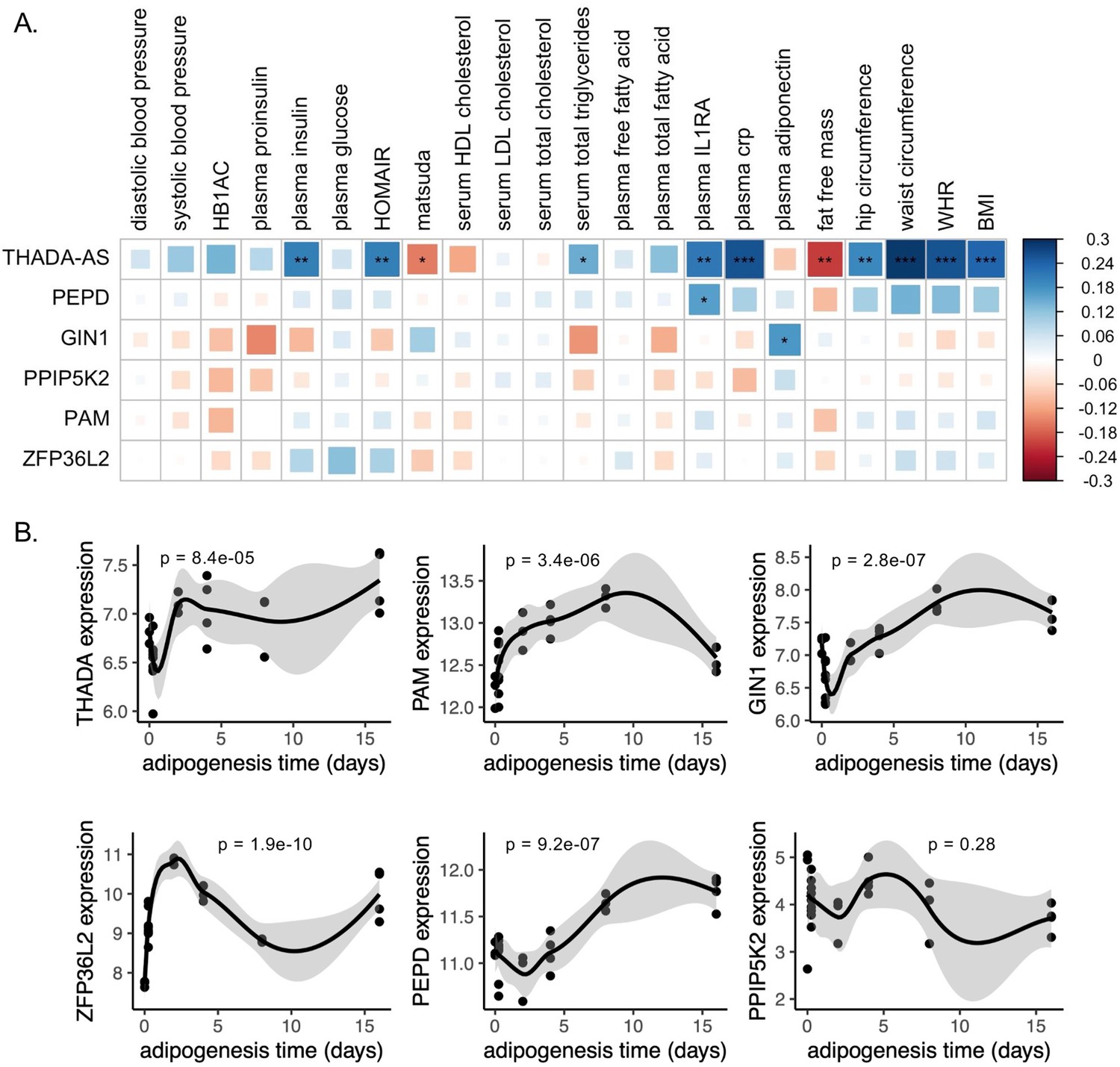
西韦莱克和他的团队发现,在我们体内含有的数百种可能导致腹部肥胖的基因中,有五种基因还能防止2型糖尿病的发生。拥有这些基因的人将会看到与传统医学智慧相反的情况:他们可能有明显的腹部脂肪,但患糖尿病的风险也明显降低。





基于这些发现,西韦莱克说,医生们不仅应该开始把腰围和臀围作为代谢综合征的预测指标--代谢综合征不仅会增加患糖尿病的风险,还会增加心脏病和中风的风险--而且还应该开始关注他们的遗传学。
当然,这些发现并不是说腹部脂肪没有问题,因为它仍然被认为是心血管疾病的一个严重风险因素。根据研究结果,只有一小部分人拥有正确的遗传密码,可以从腹部脂肪中获得相应的益处。不过,这项研究可能会为寻找基因解决方案打开一扇大门,帮助医生们在未来对抗这种疾病,同时也会加入其他努力,如注射式抗脂水凝胶和纳米颗粒、从纯净沙子中提取的二氧化硅、作用于人体内大麻素系统的合成肽等。
西韦莱克说,他将继续研究代谢健康肥胖现象。他说:"我们现在需要在更多女性和来自不同基因血统的人群中扩大研究范围,以确定更多导致代谢健康型肥胖现象的基因。"我们计划在研究结果的基础上进行更多的实验,以确定潜在的治疗靶点"。
这项研究已发表在《eLife》杂志上。