有些鲨鱼每隔几周就会换一副新牙,而鳄鱼在其漫长的一生中会换掉成千上万颗牙齿。然而,我们和几乎所有其他哺乳动物都无法无休止地更换自己的牙齿。当我们长出32颗"成人"牙齿时,我们的牙齿就已经长好了。现在,日本的一个科学家小组正准备试用一种实验性药物,让人类长出全新的牙齿。






计划于2024年7月进行的临床试验最初将针对患有牙齿缺失症(一种导致缺牙的遗传病)的参与者,但科学家们的目标是最快在2030年将这种治疗方法普及开来。首席研究员、大阪北野医疗研究所医院牙科和口腔外科主任Katsu Takahashi说:"长出新牙是每个牙医的梦想。"我从研究生时代起就一直在研究这个问题。我有信心能够实现它"。
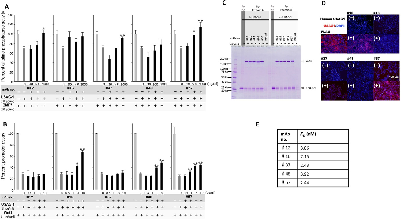
在早先的一项研究中,研究人员发现了一种子宫致敏相关基因-1(USAG-1)抗体,它可以刺激牙齿缺失小鼠的新牙生长。
从根本上说,科学家们发现USAG-1与其他蛋白质相互作用抑制牙齿生长。阻断这种相互作用可导致骨形态发生蛋白(BMP)信号传导,从而引发新的牙齿生长。
继2018年的小鼠试验之后,雪貂的实验在长出新牙方面也取得了类似的成功。这些动物长出了第七颗门牙,其形状和构成与邻近的牙齿相同。
"我们希望为这种药物的临床应用铺平道路,"Takahashi说。
多年来,科学家们一直在试图破解使鲨鱼等动物不断长出牙齿的基因表达密码,并开展了其他实验研究,但将其转化为人类应用却一直难以实现。
最初的2021年研究发表在《科学进展》(Science Advances)杂志上。