麻省理工学院的研究人员开发出了一种提高CAR-T细胞疗法根除实体瘤有效性的策略。通过使用疫苗来增强这些工程T细胞的反应并刺激免疫系统靶向各种肿瘤抗原,他们成功地解决了抗原变异的问题--这是治疗实体瘤的一个主要障碍。

通过改造T细胞来消灭癌细胞已在治疗某些类型的癌症(如白血病和淋巴瘤)方面取得了成功。然而,它对实体瘤的治疗效果并不理想。不成功的原因之一是T细胞只针对一种抗原(肿瘤上发现的一种靶蛋白);如果一些肿瘤细胞不表达这种抗原,它们就能逃脱T细胞的攻击。
麻省理工学院的研究人员现在找到了克服这一障碍的方法,他们使用一种疫苗来增强工程T细胞(即嵌合抗原受体(CAR)T细胞)的反应,同时还能帮助免疫系统产生靶向其它肿瘤抗原的新T细胞。在对小鼠的研究中,研究人员发现这种方法更有可能根除肿瘤。
Underwood-Prescott教授是麻省理工学院生物工程系和材料科学与工程系的教授,同时也是麻省理工学院Koch癌症综合研究所以及MGH、麻省理工学院和哈佛大学Ragon研究所的成员。
Irvine是这项研究的资深作者,研究报告于7月5日发表在《细胞》(Cell)杂志上。论文的第一作者是Leyuan Ma,她曾是科赫研究所的博士后,现任宾夕法尼亚大学医学院病理学和实验医学助理教授。

工程T细胞
美国食品和药物管理局已经批准了几种治疗血癌的T细胞疗法。这些疗法以CAR-T细胞为基础,CAR-T细胞被设计成显示能识别癌细胞上特定抗原的受体。
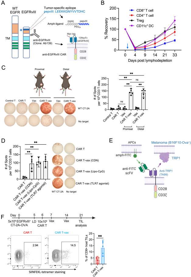
为了尝试将这种治疗方法用于胶质母细胞瘤(一种脑癌),研究人员设计了靶向表皮生长因子受体突变版本的CAR-T细胞。然而,并非所有胶质母细胞瘤细胞都表达这种抗原,当受到CAR-T细胞攻击时,一些胶质母细胞瘤细胞会通过停止产生靶抗原来做出反应。
在2019年的一项研究中,Irvine和他的同事通过在给小鼠注射工程T细胞后不久向其注射疫苗,增强了CAR-T细胞对胶质母细胞瘤的有效性。这种疫苗携带CAR-T细胞靶向的相同抗原,被淋巴结中的免疫细胞吸收,CAR-T细胞在淋巴结中接触到这种疫苗。
在这项研究中,研究人员发现,这种疫苗促进不仅有助于工程CAR-T细胞攻击肿瘤,而且还有另一个意想不到的效果:它有助于产生靶向其它肿瘤抗原的宿主T细胞。
这种被称为"抗原扩散"的现象是可取的,因为它能产生T细胞群,这些T细胞群协同工作,可以完全消灭肿瘤并防止肿瘤再生。
Irvine说:"这恰恰可以帮助应对实体瘤的抗原异质性,因为如果引导宿主T细胞攻击其他抗原,它们也许就能进来杀死CAR-T细胞无法杀死的肿瘤细胞。"
免疫增强
在他们的新研究中,研究人员希望探索额外的T细胞反应是如何被激活的。他们使用了2019年研究中相同类型的CAR-T细胞和相同的疫苗,CAR-T细胞被设计为靶向突变的表皮生长因子受体。研究中的小鼠接种了两剂疫苗,间隔一周。
研究人员发现,在这些增强的小鼠中,CAR-T细胞发生了新陈代谢变化,从而增加了γ干扰素的产生,而γ干扰素是一种细胞因子,有助于刺激强烈的免疫反应。这有助于T细胞克服肿瘤的免疫抑制环境,肿瘤通常会关闭附近的T细胞。
当CAR-T细胞杀死表达靶抗原的肿瘤细胞时,宿主T细胞(而非工程CAR-T细胞)遇到了这些肿瘤细胞的其他抗原,刺激宿主T细胞靶向这些抗原并帮助消灭肿瘤细胞。
研究人员发现,如果没有宿主T细胞的反应,即使CAR-T细胞消灭了大部分原始肿瘤细胞,肿瘤也会重新生长。出现这种情况的原因是,接受CAR-T细胞治疗的肿瘤细胞通常会停止产生工程细胞靶向的抗原,从而躲避这些细胞的攻击。
根除肿瘤
研究人员随后在目标抗原水平不同的肿瘤小鼠中测试了他们的方法。他们发现,即使在只有50%的肿瘤细胞表达靶抗原的肿瘤中,通过CAR-T细胞和宿主T细胞的联合作用,仍能消灭约25%的肿瘤。
靶抗原含量较高的肿瘤的成功率更高。当80%的肿瘤细胞表达CAR-T细胞靶向的抗原时,约80%的小鼠的肿瘤被消灭。
这项研究中使用的技术已授权给一家名为Elicio Therapeutics的公司,该公司正致力于开发这项技术,以便在患者身上进行潜在测试。在这项研究中,研究人员重点研究了胶质母细胞瘤和黑色素瘤,但他们认为这项技术也有可能用于治疗其他类型的癌症。
Irvine说:"原则上,这应该适用于任何你已经生成了靶向CAR T细胞的实体瘤。"
研究人员还在研究如何调整CAR-T细胞疗法,使其能够用于攻击尚未发现靶向抗原的肿瘤。