人工智能已经渗透到我们的日常生活中。最初,它在一些机器人和大热的ChatGPT中为人所知,而现在它在比萨饼和啤酒广告中都不难发现。虽然人工智能可能不完全可靠,但似乎有时我们自己对人工智能的处理也不完全值得信赖。

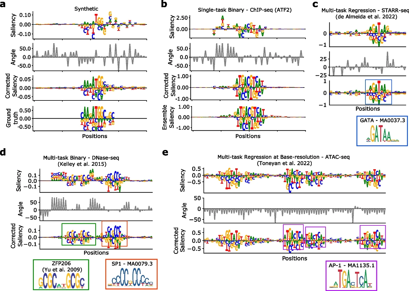
冷泉港实验室(CSHL)助理教授Peter Koo发现,使用流行的计算工具来解释人工智能预测的科学家在分析DNA时发现了太多的"噪音",在这种情况下是一种额外的信息干扰。他找到了一种方法来解决这个问题。现在,只需几行新代码,科学家就可以从被称为深度神经网络的强大人工智能中获得更可靠的解释,这意味着他们可以继续追寻更准确的计算后的DNA特征。这些特征可能只是健康和医学的下一个突破的信号,但是,如果信号被太多的噪音所淹没,科学家就不会看到这些信号。
那么,是什么导致了这些意外乱入的噪音?这是一个神秘的、不可见的来源,如数字"暗物质"。物理学家和天文学家认为,宇宙中的大部分都充满了暗物质,一种施加引力效应的物质,但还没有人看到。同样地,Koo和他的团队发现,人工智能被训练的数据缺乏关键信息,导致了重大盲点。更糟糕的是,在解释人工智能对DNA功能的预测时,这些盲点会被考虑进去。
Koo说:"深度神经网络正在纳入这种随机行为,因为它到处学习功能。但DNA只在其中的一个小子空间。而且它引入了很多噪音。因此我们表明,这个问题实际上确实在各种突出的人工智能模型中引入了大量的噪音。"

数字暗物质是科学家们借用计算机视觉人工智能的计算技术的结果。DNA数据与图像不同,被限制在四个核苷酸字母的组合中: 但像素形式的图像数据可以是长而连续的。换句话说,我们正在给人工智能提供一个它不知道如何正确处理的输入。
通过应用Koo的计算校正,科学家可以更准确地解释AI的DNA分析。他说:"我们最终看到的结果变得更加清晰和干净,而且其他区域的虚假噪音也更少。"
Koo认为噪音干扰影响的不仅仅是基于AI的DNA分析仪。他认为这是在涉及类似类型数据的计算过程中普遍存在的一种困扰。值得庆幸的是,新发明的工具可以帮助科学家走出黑暗,走向光明。