返回上一页  首页 | cnbeta报时: 19:28:17
暴雪国服游戏退款申请明日将截止
发布日期:2023-06-29 19:56:37  稿源:快科技

目前还没有提交暴雪游戏国服的退款申请的用户,需要抓紧时间了。根据网易方面此前发布的《网之易关于暴雪游戏产品运营到期开放退款的说明》,暴雪国服游戏的退款申请将在6月30日(明天)正式截止。

如果用户未在截止日期前完成退款申请,将被视为主动放弃相关权益。

因此,如果目前尚未完成退款申请,请务必尽快前往“暴雪游戏服务中心”公众号提交退款申请。

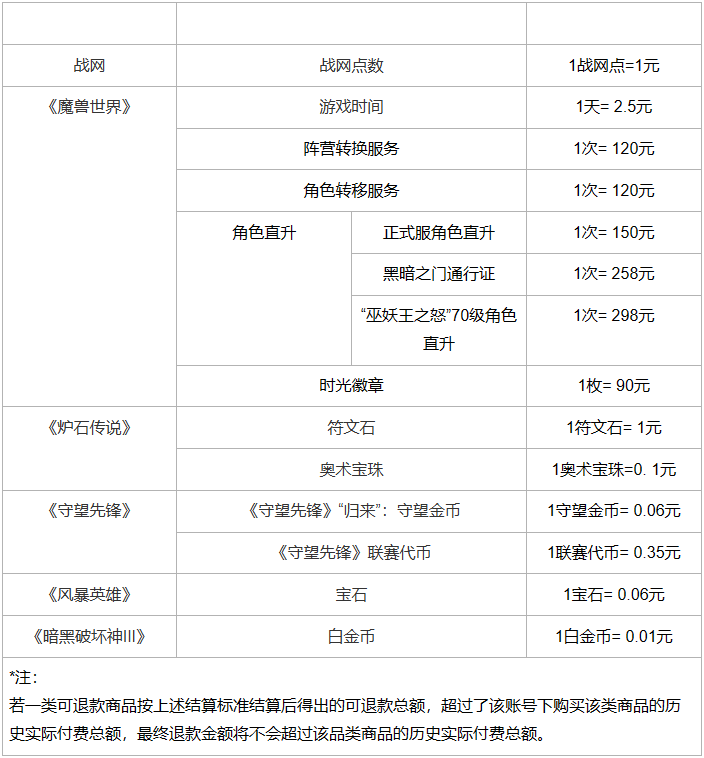
根据此前的说明,此次退款的范畴如下:

我们在FebBox(https://www.febbox.com/cnbeta) 开通了新的频道,更好阅读体验,更及时更新提醒,欢迎前来阅览和打赏。
查看网友评论   返回完整版观看

返回上一页  首页 | cnbeta报时: 19:28:17

文字版  标准版  电脑端

© 2003-2025