一项新的研究发现,严格的太空旅行改变了宇航员的基因,导致免疫系统受损,可能使他们容易受到病原体感染,特别是当他们第一次返回地球时。太空是一个极端的环境,可能使宇航员暴露在各种危险中,包括健康危险。有证据表明,短期和长期的航天飞行对许多生理功能有负面影响,主要是由于往返于微重力环境的过渡,导致体液在体内转移。

以前的研究已经考察了太空飞行对身体免疫系统的影响。即使在20世纪60年代和70年代的阿波罗任务期间就已经观察到,当时超过一半的宇航员在返回地球的一周内就患上了感冒或其他感染。有证据表明,太空旅行会削弱免疫系统,来自加拿大渥太华大学的研究人员试图了解造成这种情况的原因。
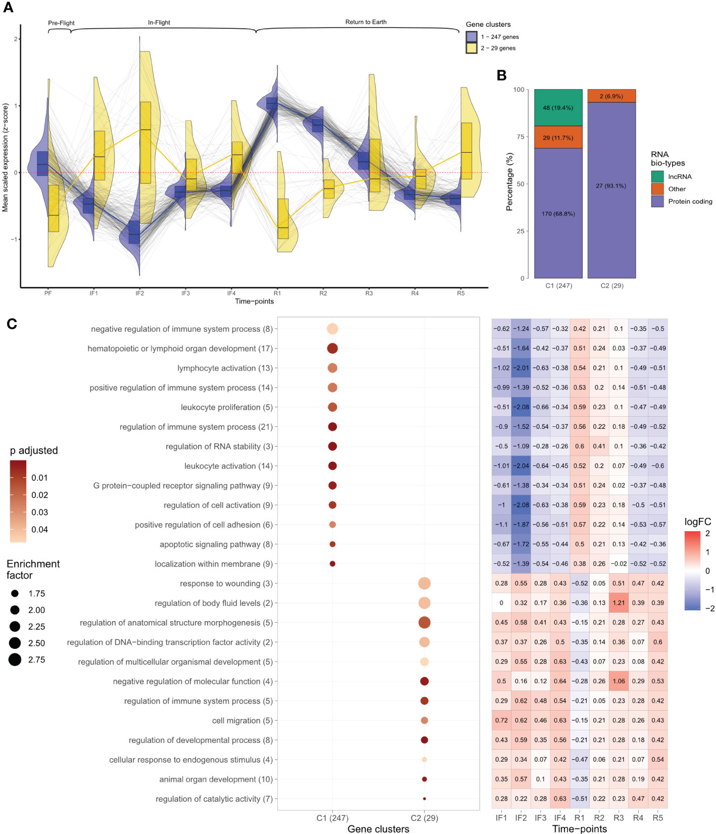
研究人员研究了2015年至2019年期间在国际空间站居住了4个半月至6个半月的14名宇航员的白血球(白细胞)的基因表达。每个宇航员的血液样本在10个点上被采集:飞行前一次,飞行期间四次,以及回到地球后五次。

他们发现了15410个在白细胞中不同表达的基因,并且在这些基因中确定了两个沿着时间线改变其表达的集群。这两个基因簇主要由蛋白质编码基因组成,但两者之间存在着差异。第一个基因簇的功能主要与免疫有关,而第二个基因簇则与细胞结构和功能有关。
研究人员观察到,当宇航员到达太空时,第一个基因簇调低了,当他们在地球上时又调高了;第二个基因簇的情况则相反。
该研究的作者之一Odette Laneuville说:"在这里我们表明,当宇航员到达太空时,许多与免疫功能有关的基因的表达迅速减少,而当他们在国际空间站上六个月后返回地球时,情况则相反。这些结果表明,太空旅行导致免疫系统的力量迅速下降。"
另一位合著者Guy Trudel说:"较弱的免疫力增加了感染性疾病的风险,限制了宇航员在太空中执行苛刻任务的能力。如果感染或与免疫有关的状况演变为需要医疗护理的严重状态,宇航员在太空中获得护理、药物或疏散的机会就会受到限制。"


然而,该研究也带来一些好消息。研究人员发现,两个集群中的大多数基因在返回地球的一年内恢复到飞行前的表达水平。通常情况下,这发生在几周之内。研究人员说,尽管如此,这意味着返回的宇航员在回国后的大约一个月内面临着更高的感染风险。
研究人员不确定宇航员的免疫系统需要多长时间才能完全恢复,但他们认为这很可能取决于年龄、性别、遗传差异和童年时接触的病原体,下一步公司做是制定措施,防止空间诱导的免疫抑制。
Laneuville说:"下一个问题是如何应用我们的发现来指导设计对策,以防止在太空中出现免疫抑制,特别是在长期飞行中。"
这项研究发表在《免疫学前沿》杂志上。