一项新的研究研究了头发生长的分子机制,发现衰老或衰老的细胞可能是促进人类头发生长的关键。 他们的发现可能为开发新的脱发治疗方法打开大门,这些治疗方法可以利用这些经常受到损害的细胞的先天能力。
衰老细胞名声不佳,因为它们与衰老的特征和许多疾病有关,包括癌症、糖尿病、心血管疾病和阿尔茨海默氏症。 但新的研究发现,衰老细胞并不都是坏的。
细胞衰老是指细胞停止分裂但没有死亡而是在体内积累。 这是随着人们年龄的增长而自然发生的正常生理事件。 现在,加州大学欧文分校(UCI)的研究人员仔细观察了小鼠皮肤中衰老细胞的分子机制,发现它们可以刺激毛发生长。
皮肤含有富含祖细胞的毛囊,可以循环自我更新。 这个过程是由激活毛发干细胞的信号启动的,导致它们分裂并使毛囊产生新的毛发。 每个周期后,干细胞保持不活跃状态,直到周期再次开始。
研究人员检查了皮肤色素斑点的小鼠,这些斑点含有过度活跃的干细胞,并显示出毛发生长加速。 这些斑点与人类所谓的痣非常相似,这是一种深色且多毛的胎记。 这些毛痣的独特之处在于,它们在积累大量衰老色素细胞的同时,仍会继续长出粗壮的毛发。


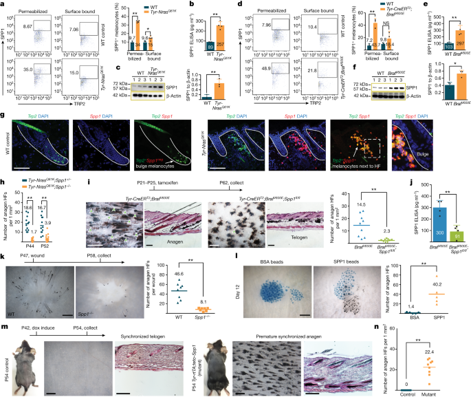
通过检查皮肤斑点,研究人员发现它们的衰老色素细胞产生高水平的一种称为骨桥蛋白的信号分子,衰老的毛发干细胞具有一种称为 CD44 的匹配受体分子。 当骨桥蛋白和 CD44 相互作用时,干细胞被激活并产生毛发。 经过基因改造去除产生骨桥蛋白或 CD44 的基因的小鼠的毛发生长速度明显减慢。
“我们发现,衰老的色素细胞会产生大量一种称为骨桥蛋白的特定信号分子,它会导致通常处于休眠状态的小型毛囊激活其干细胞,从而促进长而浓密的毛发的强劲生长,”该研究的通讯作者之一马克西姆·普利库斯 (Maksim Plikus) 说。 作者。 “衰老细胞通常被认为不利于再生,并且被认为会推动衰老过程,因为它们在全身组织中积累,但我们的研究清楚地表明细胞衰老有积极的一面。”
研究人员还通过RNA测序的方式检查了人类的毛痣,发现痣与邻近正常面部皮肤之间存在显着差异,证实了骨桥蛋白在促进人类毛发生长方面的作用。
研究人员表示,他们的发现可能会带来开发利用衰老细胞先天特性的脱发新疗法。
“我们的研究结果为衰老细胞与组织自身干细胞之间的关系提供了定性的新见解,并揭示了衰老细胞对毛囊干细胞的积极影响,”该研究的主要作者王晓杰说。 “随着我们了解更多,这些信息有可能被用来开发针对衰老细胞特性的新疗法,并治疗各种再生性疾病,包括常见的脱发。”
研究人员计划扩大他们的研究范围,以检查头发生长的其他分子机制。
“除了骨桥蛋白和 CD44 之外,我们还在更深入地研究毛状皮肤痣中存在的其他分子及其诱导毛发生长的能力,”Plikus 说。 “我们的持续研究很可能会发现其他有效的激活剂。”
该研究发表在《自然》杂志上。
