一项新的研究揭示了与针对COVID-19的免疫反应有关的遗传活动调节器。在感染的初始阶段,其表达的改变与COVID-19严重程度的血液特征有关。纽约大学阿布扎比分校的一组科学家在生物学副教授 Youssef Idaghdour 的领导下,与阿布扎比几家医院的医学专家合作,研究了 microRNA(调节基因活性的小 RNA 分子)与疾病严重程度之间的联系。
居住在阿布扎比的 259 名未接种疫苗的患者感染了 COVID-19。 他们确定了某些与免疫反应减弱和入住 ICU 的可能性较高相对应的 microRNA。

纽约大学生物学副教授 Youssef Idaghdour 博士。 图片来源:纽约大学阿布扎比分校友情提供
在此过程中,他们绘制了来自中东、北非和南亚地区未接种疫苗的 COVID-19 患者血液 microRNA 结构的第一张基因组图,这些患者在基因组学研究中的代表性一直不足。
研究人员确定了感染早期 microRNA 的变化,这些变化与特定的血液特征和免疫细胞死亡有关,从而使病毒能够逃避免疫系统并增殖。



该系统的遗传学研究结果表明,患者的基因构成会影响免疫功能和疾病严重程度,为如何改善患者的预后和治疗提供了新的见解。 鉴于样本的多样性,这些发现有望适用于居住在中东和北非地区和南亚的世界上大约 30% 的人口。
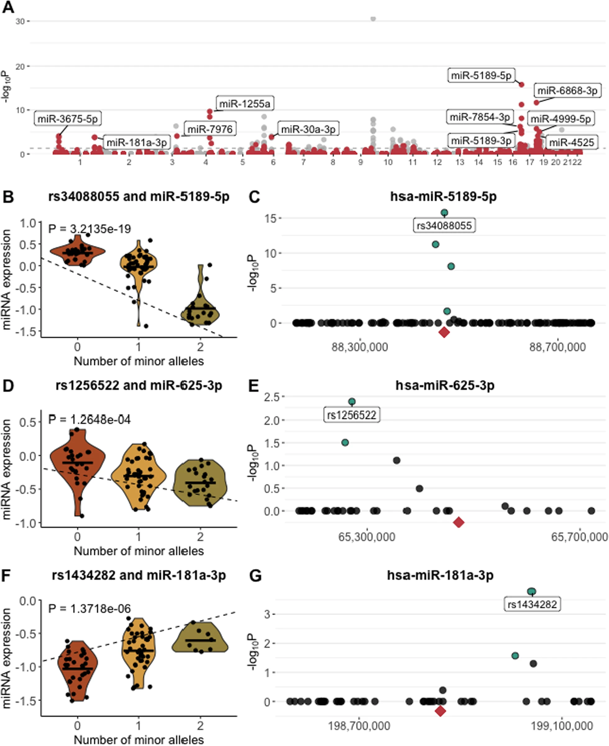
该研究结果最近发表在《人类基因组学》杂志上。 研究团队展示了多组学数据集的分析结果——患者入院时的基因型、miRNA 和 mRNA 表达,并结合了电子健康记录的表型。 研究人员分析了入院时测量的 62 个临床变量和 632 种 miRNA 的表达水平,并确定了与八种血液表型相关的 97 种 miRNA,这些表型与 ICU 入院显着相关。
Idaghdour 说:“这些发现加深了我们对为什么有些患者比其他患者更能抵抗 COVID-19 的理解。研究表明,microRNA是有前途的疾病严重程度的生物标志物,更广泛地说,是治疗干预的目标。 这项研究的方法可以应用于其他人群,以进一步了解基因调控如何作为影响 COVID-19 以及可能影响其他感染严重程度的核心机制。”