通过关注神经元之间的互动,研究人员已经能够发现很多关于我们大脑运作方式的信息。然而,一项新的研究将其放大了一些,并发现了更大的漩涡模式,似乎有助于大脑在不同区域的自我组织。

仅在过去的几年里,研究大脑的电活动就导致了一些相当令人印象深刻的结果。我们已经看到了关于大脑形状如何影响其功能的新思维;通过磁刺激大脑的某些部分来对抗抑郁症的方法;以及一种可以使大脑学习速度比正常情况快三倍的方法。
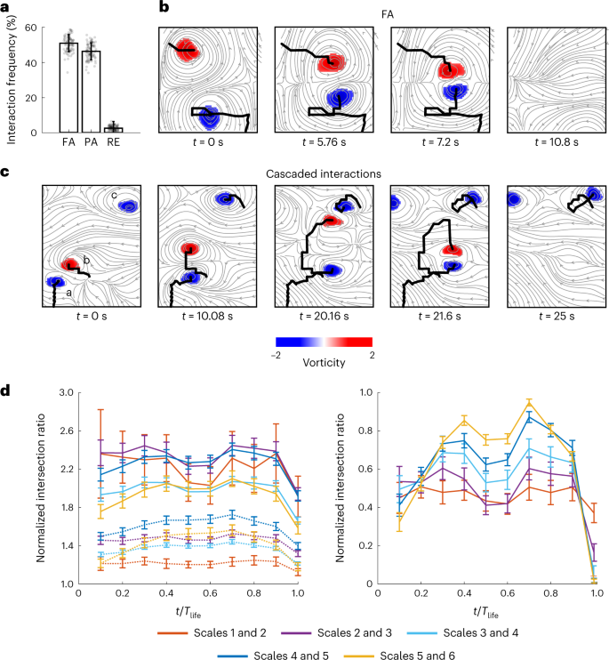
但是,这些研究背后的大部分科学都集中在神经元之间共享的电脉冲,有点像线性模式--很像观察在不同方向流动的高速公路上的电气交通。澳大利亚悉尼大学和中国上海复旦大学的研究人员进行的一项新研究发现,在我们的大脑皮层,即大脑外层,存在着更大的电活动漩涡模式。继续比喻,这些就像高速公路上方空气中的风流。
研究小组通过研究100名年轻成年人的fMRI大脑扫描,发现了这些类似漩涡的模式。
高级作者、美国副教授Pulin Gong说:"这些螺旋图案表现出错综复杂的动态,在大脑表面移动,同时围绕被称为相位奇点的中心点进行旋转。与湍流中的涡流作用一样,螺旋形参与了复杂的互动,在组织大脑的复杂活动中发挥了关键作用。"





研究的主要作者和博士生Yiben Xu说,随着漩涡的流动和方向的改变,这种组织可能采取不同专门脑区之间的信息传输形式。在大脑皮层发现这些漩涡的事实很有意义,因为那是大脑中执行一些关键功能的区域,包括注意力、语言、记忆和感知。
Xu说:"这些大脑螺旋的一个关键特征是,它们经常出现在分隔大脑中不同功能网络的边界处。通过它们的旋转运动,它们有效地协调这些网络之间的活动流。在我们的研究中,我们观察到这些相互作用的脑螺旋允许在涉及自然语言处理和工作记忆的各种任务中灵活地重新配置大脑活动,它们通过改变其旋转方向实现这一点。"
研究人员认为这一发现不仅将使我们更好地了解我们的大脑是如何运作的,以及如何与像痴呆症这样的疾病合作,而且可能有助于增强基于我们大脑处理数据方式的计算机系统。
Gong说:"多个共存的螺旋体之间错综复杂的相互作用可以使神经计算以分布式和并行的方式进行,从而带来显著的计算效率提升。"
这项研究已经发表在《自然-人类行为》杂志上。